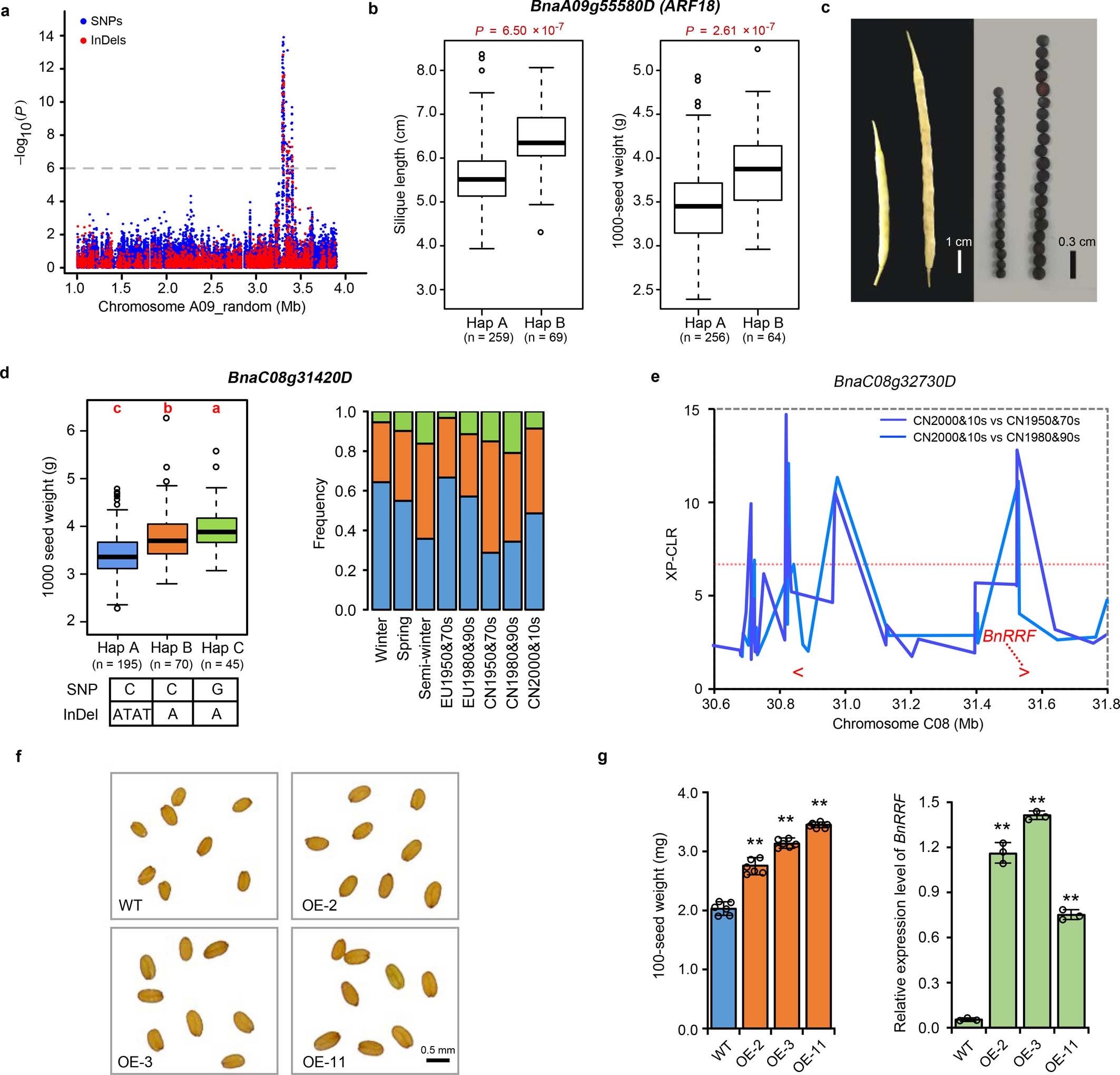
Extended Data Fig. 4: GWAS for seed weight and identification of the candidate gene on chromosome A09 and C08.
From: Genomic selection and genetic architecture of agronomic traits during modern rapeseed breeding

a, Manhattan plots of SNP-GWAS (blue dots) and InDel-GWAS (red dots) for 1000-seed weight on chromosome A09_random. The horizontal dashed line represents the significance threshold (P < 1 × 10−6, Bonferroni correction). b, Boxplots for silique length and 1000-seed weight based on the haplotypes of BnaA09g55580D (ARF18). Center line, median; box limits, upper and lower quartiles; whiskers, 1.5× interquartile range, and dots represent outliers. The P values based on two-tailed t-test are shown. c, Phenotypes of silique length (left) and seed size (right) between 2AF456 (small seed) and 2AF410 (large seed). Scale bar, 1 cm and 0.3 cm. d, Boxplots for 1000-seed weight based on the haplotypes of BnaC08g31420D and frequency changes of BnaC08g31420D in different ecotypes and breeding eras. Center line, median; box limits, upper and lower quartiles; whiskers, 1.5× interquartile range, and dots represent outliers. Different letters above the boxes indicate significant differences (P < 0.01, two-tailed t-test) in a pairwise comparison. e, XP-CLR plot of BnaC08g32730D (BnRRF). The red horizontal dashed line represents the genome-wide cutoff with the highest being 1%. f, Phenotypes of seeds in WT (Col -0) and Arabidopsis overexpression (OE) lines. Scale bar, 0.5 mm. g, Overexpression (OE) of BnRRF in Arabidopsis increases the seed weight with the expression levels. Error bars, data were presented as the mean ± SD, n = 6 and 3, respectively. Significant differences were evaluated by two-tailed Student’s t-test (** P < 0.01).