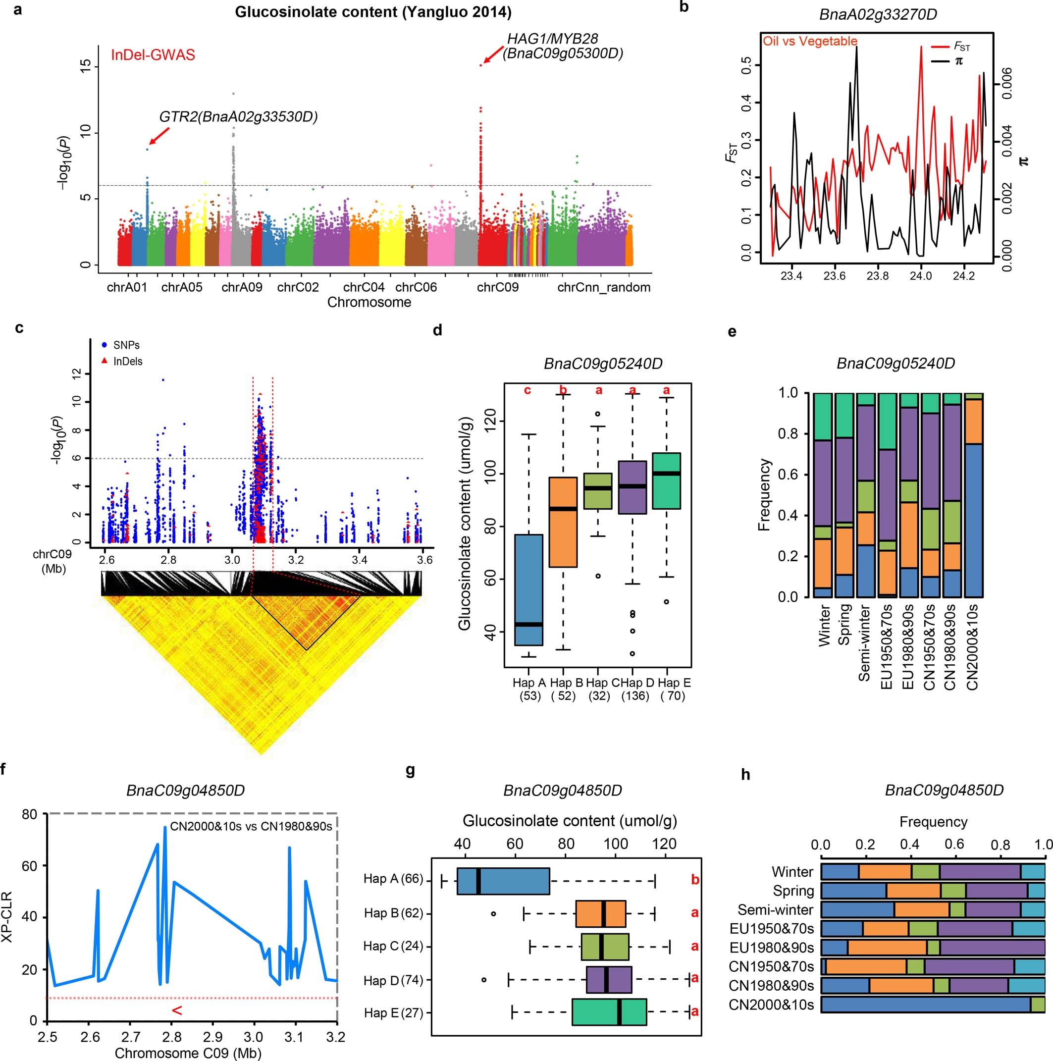
Extended Data Fig. 6: GWAS identification of the candidate genes for glucosinolate (GSL) content.
From: Genomic selection and genetic architecture of agronomic traits during modern rapeseed breeding

a, Manhattan plots of InDel-GWAS for GSL content. The red arrowheads indicate the previous reported genes (GTR2 and HAG1). The horizontal dashed line represents the significance threshold (P < 1 × 10−6, Bonferroni correction). b, Selective sweeps of BnaA02g33270D based on π-ratio and FST between oil- and vegetable-use rapeseeds. c, Local Manhattan plot (top) and LD heatmap (bottom) surrounding the peak for GSLs on chromosome C09 based on SNPs (blue dots) and InDels (red triangles). The horizontal dashed line represents the significance threshold (P < 1 × 10−6, Bonferroni correction). d, Boxplots for GSLs based on the haplotypes (Hap) of BnaC09g05240D using both SNPs and InDels. e, Haplotype frequency changes of BnaC09g05240D in different ecotypes and breeding eras. f, XP-CLR plot of BnaC09g04850D. The red horizontal dashed line represents the genome-wide cutoff with the highest being 1%. g, Boxplots for GSL based on the haplotypes (Hap) of BnaC09g04850D using both SNPs and InDels. In d and g, center line, median; box limits, upper and lower quartiles; whiskers, 1.5× interquartile range, and dots represent outliers. Different letters above the boxes indicate significant differences (P < 0.01, two-tailed t-test) in a pairwise comparison. h, Haplotype frequency changes of BnaC09g04850D in different ecotypes and breeding eras.