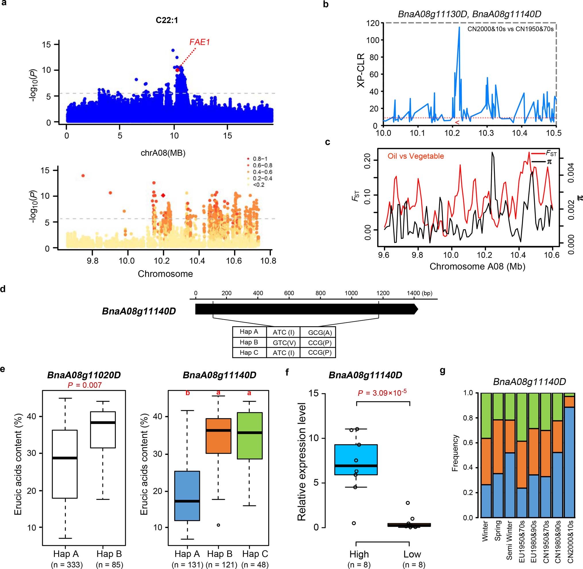
Extended Data Fig. 7: GWAS identification of candidate genes for erucic acid (C22:1) content.
From: Genomic selection and genetic architecture of agronomic traits during modern rapeseed breeding

a, Local Manhattan plot (top) and LD heatmap (bottom) surrounding the peak for C22:1 on chromosome A08 using SNPs. The red dashed line indicates the previous reported genes (FAE1). The horizontal dashed line represents the significance threshold (P < 1 × 10−6, Bonferroni correction). b, XP-CLR plot of BnaA08g11130D (FAE1) and BnaA08g11140D (KCS17). The red horizontal dashed line represents the genome-wide cutoff with the highest being 1%. c, Selective sweeps of BnaA08g11130D and BnaA08g11140D based on π-ratio and FST betweenoil- and vegetable-use rapeseeds. d, Exon–intron structure and DNA polymorphism of BnaA08g11140D. e, Boxplots for C22:1 based on the haplotypes (Hap) of BnaA08g11020D and BnaA08g11140D. f, qRT–PCR analysis of the expression of BnaA08g11140D in large seed and small seed accessions. In e and f, center line, median; box limits, upper and lower quartiles; whiskers, 1.5× interquartile range, and dots represent outliers. Significant differences between the haplotypes or pairwise comparison were evaluated by two-tailed t-test and shown by P values or different letters (P < 0.01). g, Haplotype frequency changes of BnaA08g11140D in different ecotypes and breeding eras.