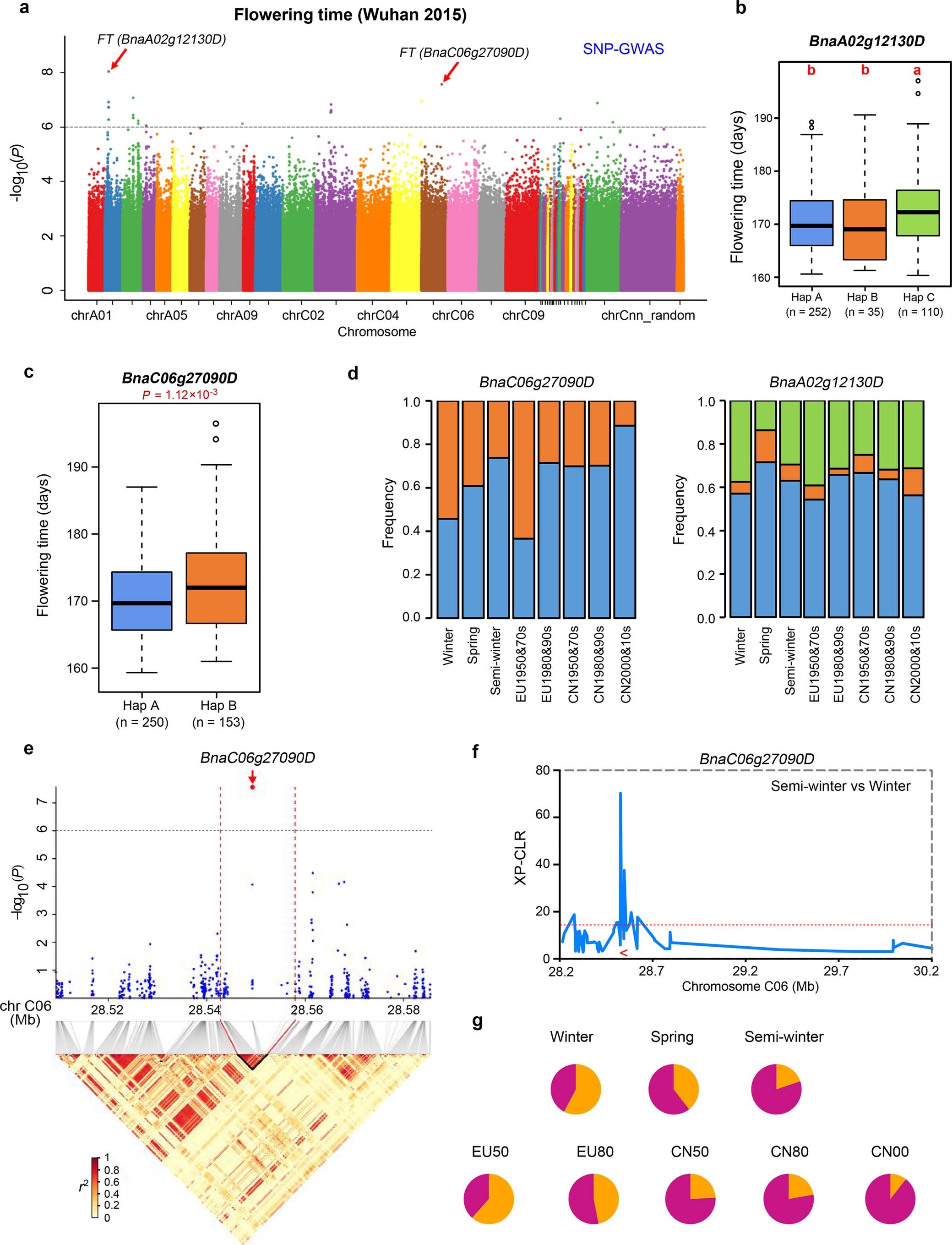
Extended Data Fig. 2: GWAS identification of the candidate genes for flowering time.
From: Genomic selection and genetic architecture of agronomic traits during modern rapeseed breeding

a, Manhattan plots of SNP-GWAS for flowering time in Wuhan 2015. The red arrowheads indicate the FT genes (BnaA02g12130D and BnaC06g27090D). b,c, Boxplots for flowering time based on the haplotypes (Hap) of BnaA02g12130D (b) and BnaC06g27090D (c). Center line, median; box limits, upper and lower quartiles; whiskers, 1.5× interquartile range, and dots represent outliers. Significant differences between the haplotypes were evaluated by two-tailed t-test and shown by P value or different letters (P < 0.01). d, Haplotype frequency changes of BnaA02g12130D and BnaC06g27090D in different ecotypes and breeding eras. e, Local Manhattan plot (top) and LD heatmap (bottom) surrounding the peak for flowering time on chromosome C06 (BnaC06g27090D). The red arrowheads indicate the SNP in candidate gene (BnaC06g27090D). The horizontal dashed line represents the significance threshold (P < 1 × 10−6, Bonferroni correction). f, XP-CLR plot of BnaC06g27090D. The red horizontal dashed line represents the genome-wide cutoff with the highest being 1%. g, The spectrum of allele frequencies at the causal polymorphisms of BnaC06g27090D. EU, Europe; CN, China. EU50, EU1950&70 s; EU80, EU1980&90 s; CN50, CN1950&70 s; CN80, CN1980&90 s; CN00, CN2000&10 s.