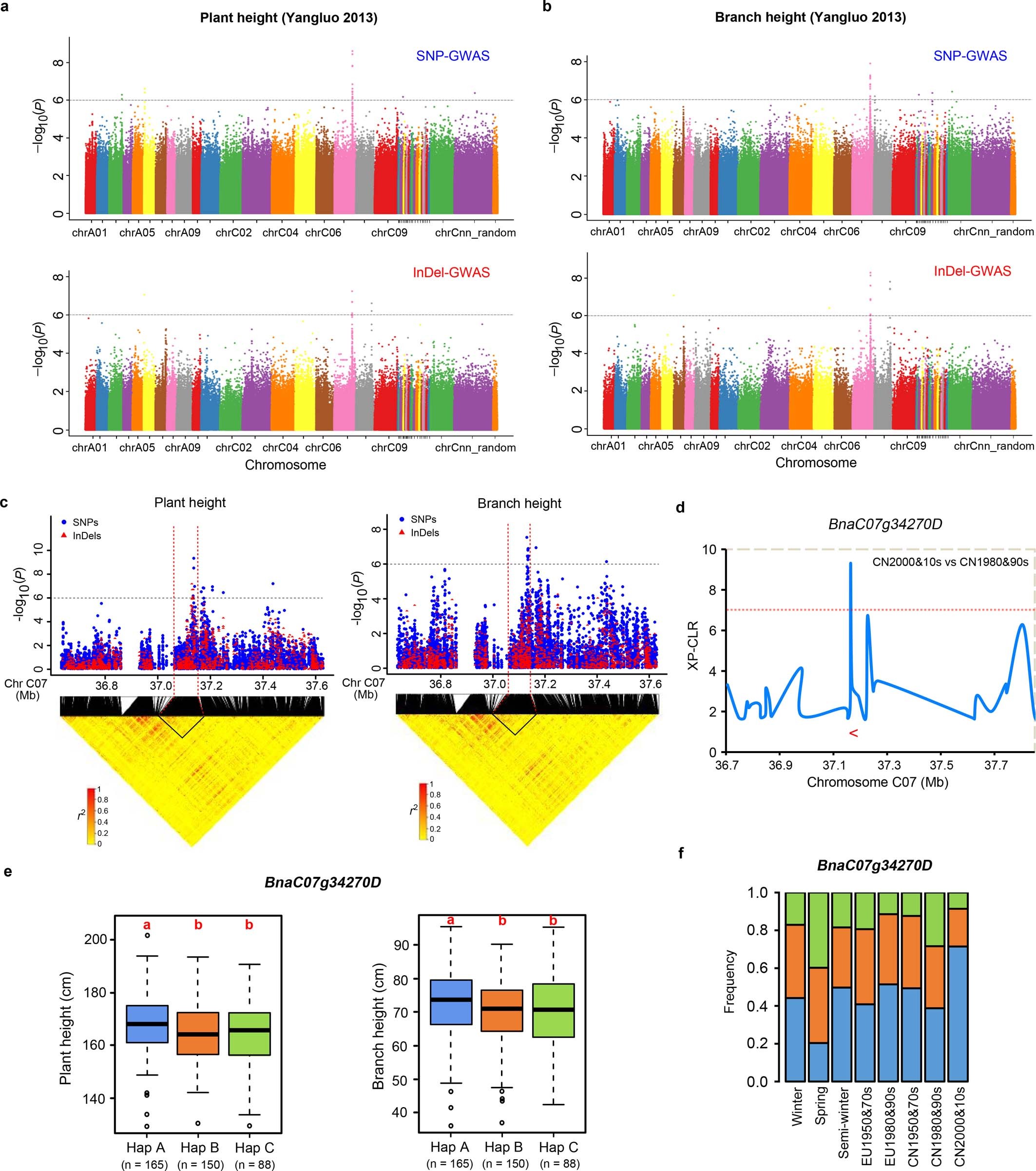
Extended Data Fig. 3: GWAS identification of candidate genes for plant height and branch height.
From: Genomic selection and genetic architecture of agronomic traits during modern rapeseed breeding

a, b, Manhattan plots of SNP-GWAS and InDel-GWAS for plant height (a) and branch height (b) in Yangluo 2013. The horizontal dashed line represents the significance threshold (P < 1 × 10−6, Bonferroni correction). c, Local Manhattan plot (top) and LD heatmap (bottom) surrounding the peak for plant height and branch height on chromosome C07 using SNPs (blue dots) and InDels (red triangles). The candidate region lies between red dashed lines. The horizontal dashed line represents the significance threshold (P < 1 × 10−6, Bonferroni correction). d, XP-CLR plot of BnaC07g34270D. The red horizontal dashed line represents the genome-wide cutoff with the highest being 1%. e, Boxplot of plant height and branch height for the haplotypes (Hap) of BnaC07g34270D using both SNPs and InDels. Center line, median; box limits, upper and lower quartiles; whiskers, 1.5× interquartile range, and dots represent outliers. Different letters above the boxes indicate significant differences (P < 0.01, two-tailed t-test) in a pairwise comparison. f, Haplotype frequency changes of BnaC07g34270D in different ecotypes and breeding eras.