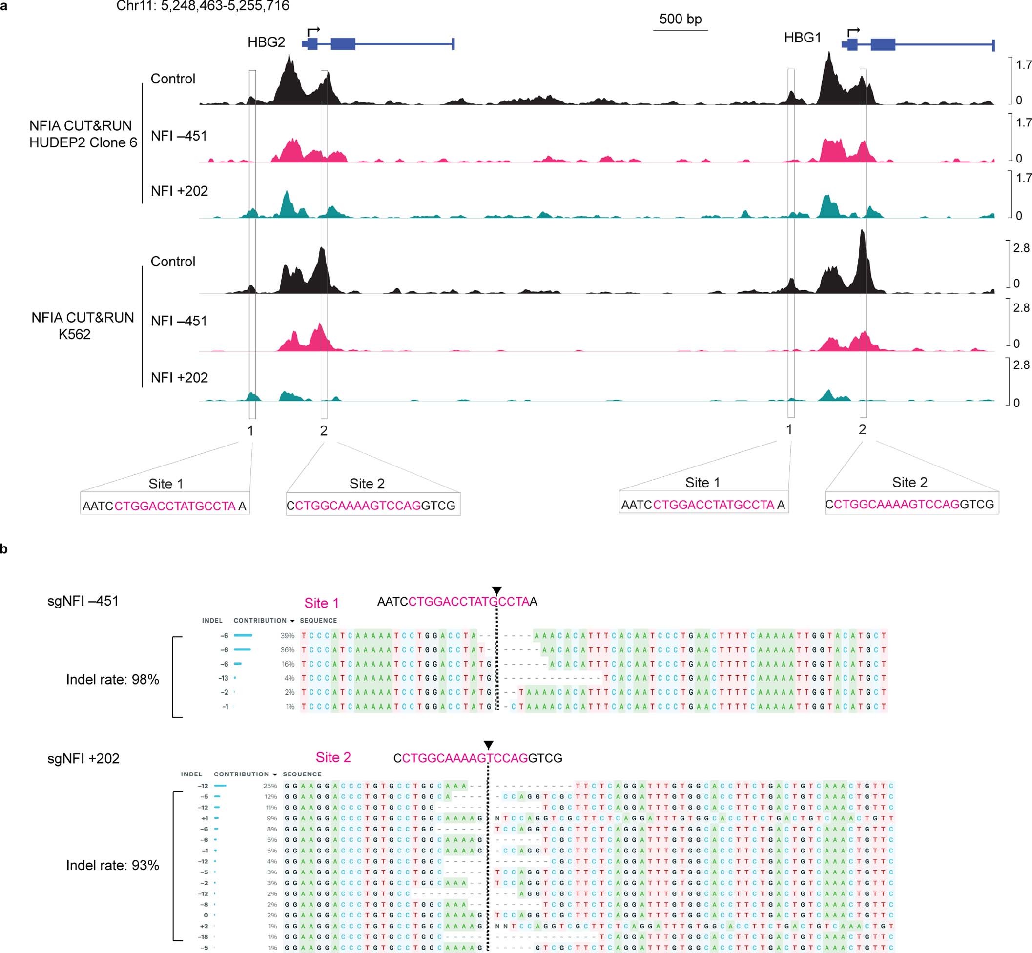
Extended Data Fig. 9: Two putative NFI motifs are required for NFI binding in HBG1/2 genes.
From: Dual function NFI factors control fetal hemoglobin silencing in adult erythroid cells

a, HUDEP2 clone 6 and K562 cells expressing CRISPR-Cas9 were infected with sgRNAs targeting NFI binding site 1 (NFI –451) and site 2 (NFI +202). NFIA CUT&RUN tracks at the HBG1/2 gene locus in control and NFI binding site 1 (NFI –451) and site 2 (NFI +202) edited HUDEP2 clone 6 and K562 cells. b, HUDEP2Δεγδβ/GγΑγ cells expressing CRISPR-Cas9 were infected with sgRNAs targeting NFI binding site 1 (NFI –451) and site 2 (NFI +202). Genomic DNA of control and edited cells were isolated and subject to PCR and sanger sequencing analysis (n = 2 biological replicates, generated from independent experiments). The arrows denote the sgRNAs target sites.