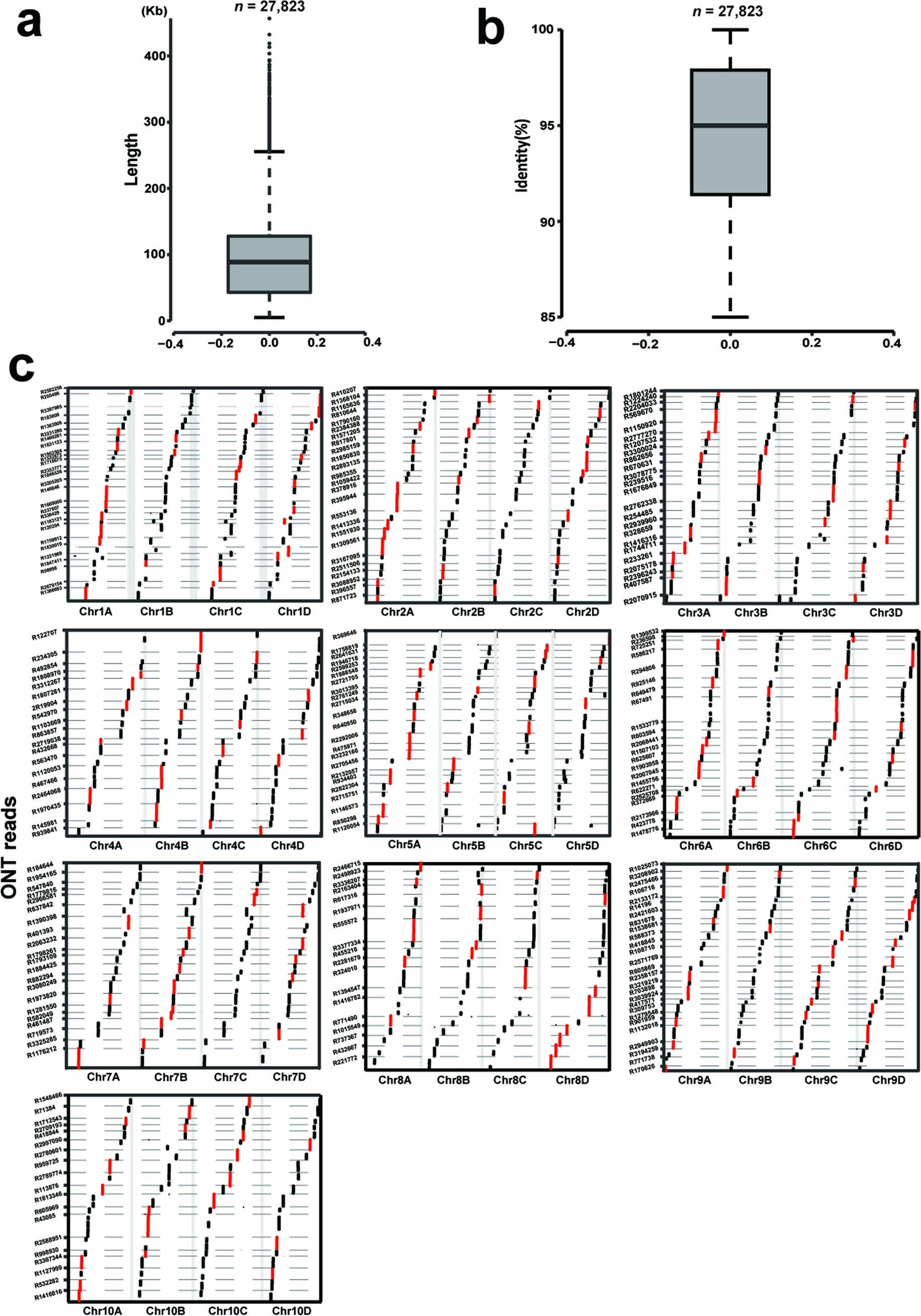
Extended Data Fig. 3: Assessment of S. spontaneum Np-X genome assembly using ultra-long reads.

(a) Counts of total ultra-long reads lengths. The centerline in each box represents the median; the lower and upper hinges represent the 25th and 75th percentiles, respectively. the whiskers represent 1.5× the interquartile range and the dots beyond the whiskers are outliers. The number of ultra-long reads: n = 288,773. (b) Distribution of whole ultra-long read alignments by identity on the S. spontaneum Np-X genome. The centerline in each box represents the median; the lower and upper hinges represent the 25th and 75th percentiles, respectively. the whiskers represent 1.5× the interquartile range and the dots beyond the whiskers are outliers. The number of ultra-long reads: n = 288,773. (c) The genome sequence of Np-X (shown on the x-axis) was aligned and plotted against ONT reads (shown on the y-axis) by Minimap2 (https://github.com/lh3/minimap2). The line in the dot plot indicates that both the sequences are very similar to each other. The red dots indicate the best match of the reads among the four homologous chromosomes.