Extended Data Fig. 6: Gene expression profiles of H3K27R mutant mESCs.
From: Histone editing elucidates the functional roles of H3K27 methylation and acetylation in mammals

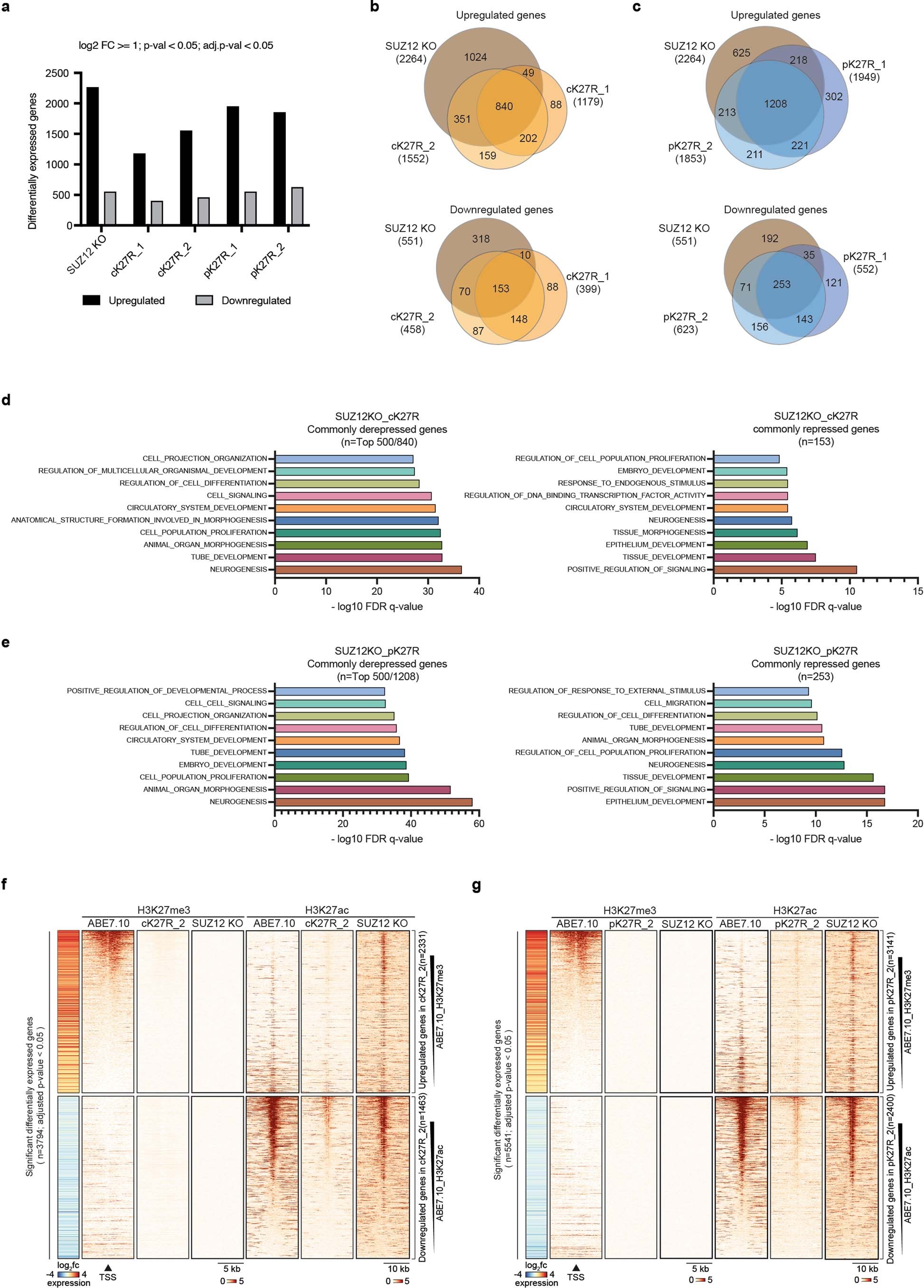
(a) Bar plot summarizing number of significantly up- and downregulated genes in SUZ12 KO and H3K27R mutant mESCs versus ABE7.10 mESCs using the data filtering parameters highlighted following DeSeq2 (see Methods for statistical testing). (b) Venn diagrams showing overlap in identity of up- and downregulated genes between SUZ12 KO and cK27R mESC clones using parameters from (a). (c) Venn diagrams showing overlap in identity of up- and downregulated genes between SUZ12 KO and pK27R mESC clones using parameters from (a). (d) Gene Ontology analysis for biological processes in genes commonly upregulated (left) or downregulated (right) between SUZ12 KO and cK27R mESCs from (b). (e) Gene Ontology analysis for biological processes in genes commonly upregulated (left) or downregulated (right) between SUZ12 KO and pK27R mESCs from (c). (f) Heatmap showing promoters of significantly deregulated genes from DeSeq2 in cK27R_2 mESCs (left) and H3K27me3 (center) and H3K27ac (right) ChIP-Seq signals at these genes in ABE7.10, cK27R_1 and SUZ12 KO mESCs, sorted according to H3K27me3 (top) or H3K27ac (bottom) in ABE7.10 mESCs. All genes with adjusted p-value < 0.05 in cK27R_2 mESCs following DeSeq2 were represented in the plot. (g) Heatmap showing promoters of significantly deregulated genes from DeSeq2 in pK27R_2 mESCs (left) and H3K27me3 (center) and H3K27ac (right) ChIP-Seq signals at these genes in ABE7.10, cK27R_1 and SUZ12 KO mESCs, sorted according to H3K27me3 (top) or H3K27ac (bottom) in ABE7.10 mESCs. All genes with adjusted p-value < 0.05 in pK27R_2 mESCs following DeSeq2 were represented in the plot.