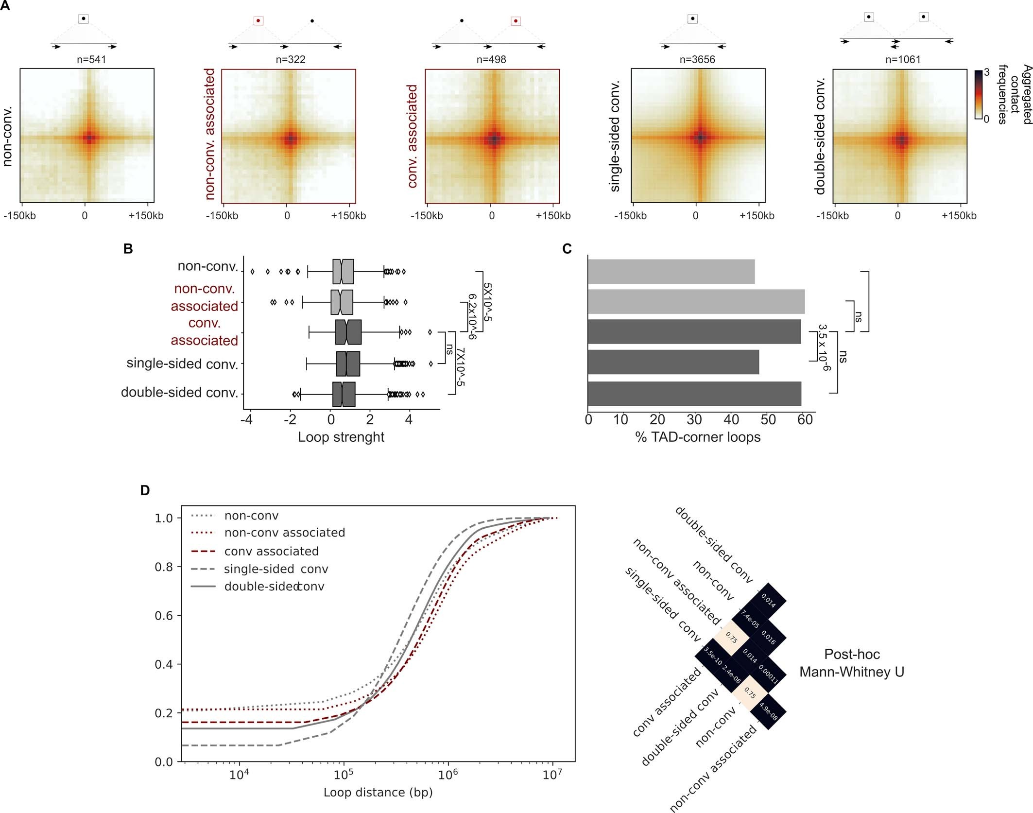
Extended Data Fig. 6: Paired convergent/nonconvergent loops display longer distances between anchors and more association to TAD-corner loops than unidirectional convergent loops.

a. Schematic (above) and loop aggregate plots (below) for all possible loop categories depending on the anchors: convergent (conv.) and nonconvergent (non-conv.). Convergent loops can belong to the conv. associated if they share an anchor with a nonconvergent loop in the opposite direction (n = 498). If not, they can be either single-sided (if both their anchors establish loops in a single orientation, n = 3656) or double-sided (n = 1061). Nonconvergent loops are further subdivided in non-conv. associated if they share an anchor with a convergent loop in the opposite direction (n = 322) or simply non-conv if they do not (n = 541). Non-conv. associated and conv. associated loops are depicted in red because these categories associate to each other. b. Boxplots show the loop strength for the loop categories described in A. The boxes in the boxplots indicate the median and the first and third quartiles (Q1 and Q3). Whiskers extend to the last observation within 1.5 times the interquartile range below and above Q1 and Q3 respectively. The rest of observations, including maxima and minima, are shown as outliers. Significant two-sided and Benjamini-Hochberg corrected Mann-Whitney U p-values are shown in the appropriate comparisons between conv. associated loops and the rest of categories. c. Barplots show the percentage of loops associated with putative TAD-corner loops for each of the categories shown in A and B. Significant differences between convergent associated loops and the rest of categories are highlighted with Benjamini-Hochberg corrected pairwise χ2 p-values when appropriate. d. Left: cumulative distribution of loop distances in the previous categories of loops. Right: Benjamini-Hochberg corrected two-sided Mann-Whitney U p-values are shown.