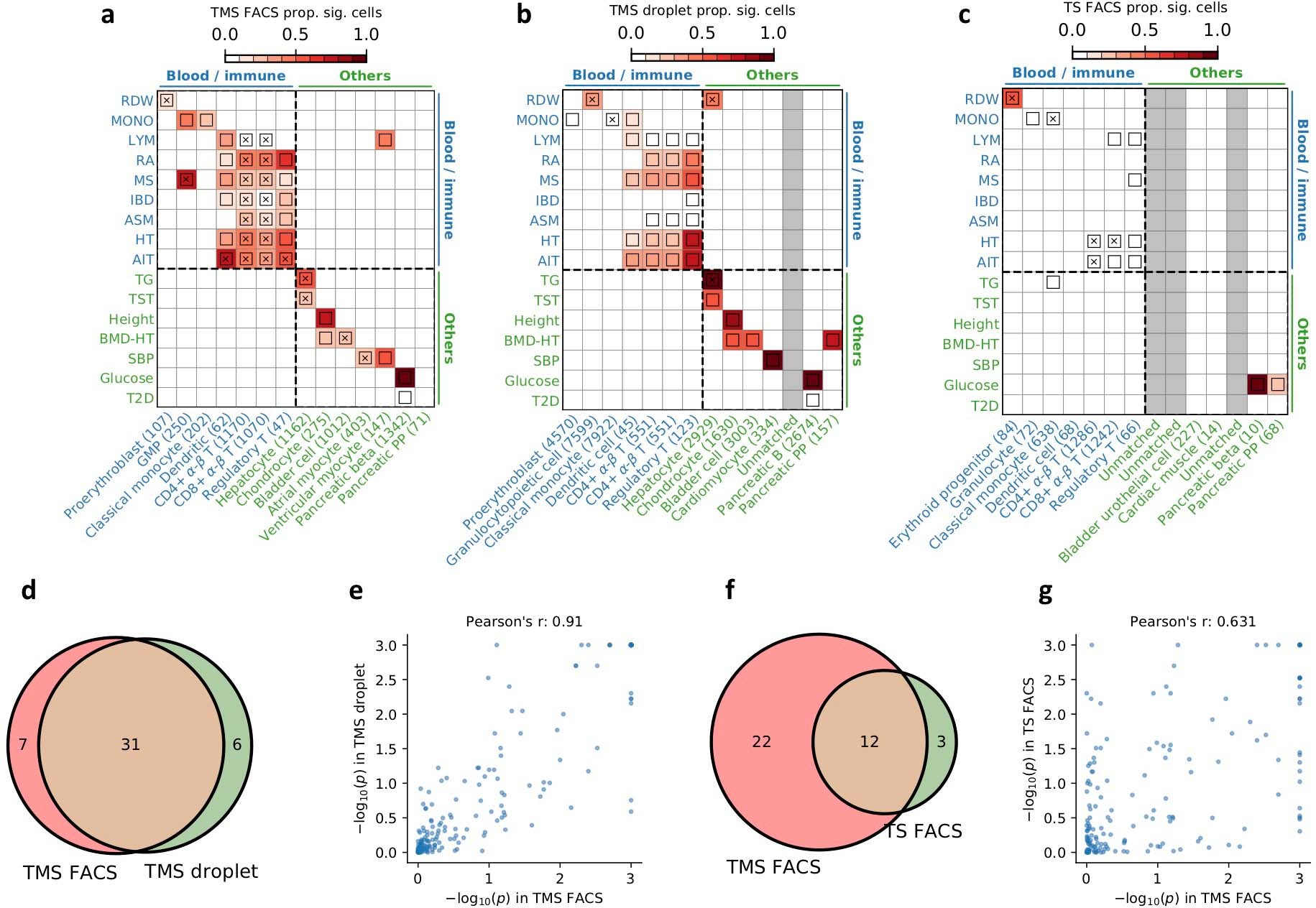
Extended Data Fig. 4: Comparison of cell type-level disease association results between TMS FACS and TMS droplet (different technologies), TS FACS (different species).

(a-c) Results for disease association at the cell type-level for TMS FACS, TMS droplet, and TS FACS for diseases and cell types in the blood/immune block (upper left) and the other cell types/diseases block (lower right) in Fig. 3 (TMS droplet and TS FACS do not contain brain data; Supplementary Tables 6,7). The plotting style is the same as Fig. 3. Heatmap colors for each cell-type–disease pair denote the proportion of significantly associated cells (FDR < 0.1); squares denote significant cell-type–disease associations (FDR < 0.05); and cross symbols denote significant heterogeneity in association with disease across individual cells within a given cell type (FDR < 0.05). Heatmap colors (>10% of cells associated) and cross symbols are omitted for cell-type–disease pairs with nonsignificant cell-type–disease associations via MC test. We matched each TMS FACS cell type using the closest cell type in the TMS droplet and TS FACS data; unmatched cell types were colored in grey. (d) Overlap of significant cell-type–disease associations between TMS FACS and TMS droplet (P = 2.8 × 10−24, two-sided Fisher’s exact test). (e) Pearson’s correlation of −log10 p-values for cell-type–disease associations between TMS FACS and TMS droplet. (f) Overlap of significant cell-type–disease associations between TMS FACS and TS FACS (P = 1.3 × 10−7, two-sided Fisher’s exact test). (g) Pearson’s correlation of −log10 p-values for cell-type–disease associations between TMS FACS and TS FACS. We determined that the results are highly consistent between TMS FACS and TMS droplet, and are reasonably consistent between TMS FACS and TS FACS. Our method is underpowered in the TS FACS data, possibly due to the smaller sample size (27K cells in TS FACS versus 110K cells in TMS FACS). The current TS FACS data corresponds to the initial data release and there will likely be more cells in future releases20.