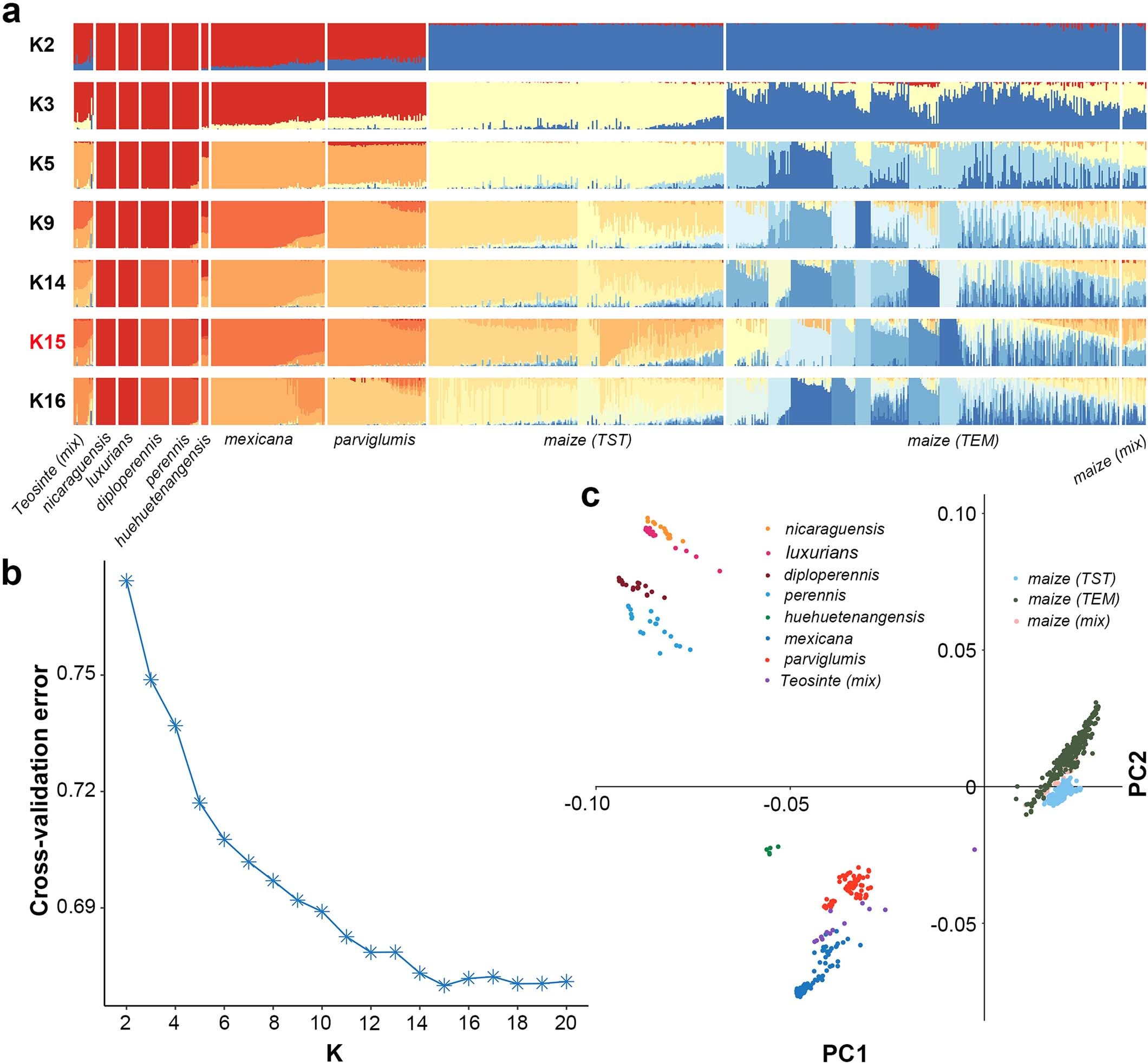
Extended Data Fig. 1: STRUCTURE and principle component analysis (PCA) of 507 maize and 237 teosinte.
From: Genome sequencing reveals evidence of adaptive variation in the genus Zea

a, Population structure for K = 2–16. maize (TEM) indicates temperate maize (including 8 components), maize (TST) indicates tropical maize (including 3 components). Samples with assignment to maize (TEM) or maize (TST) lower than 0.6 were classified as maize (mix), and mexicana or parviglumis samples with assignment lower than 0.6 to any teosinte were classified as teosinte (mix). b, Cross-validation error for K = 2–20 showing K = 15 with the lowest cross validation error. c, PCA of maize and teosinte; points are colored according to the admixture result (K = 15).