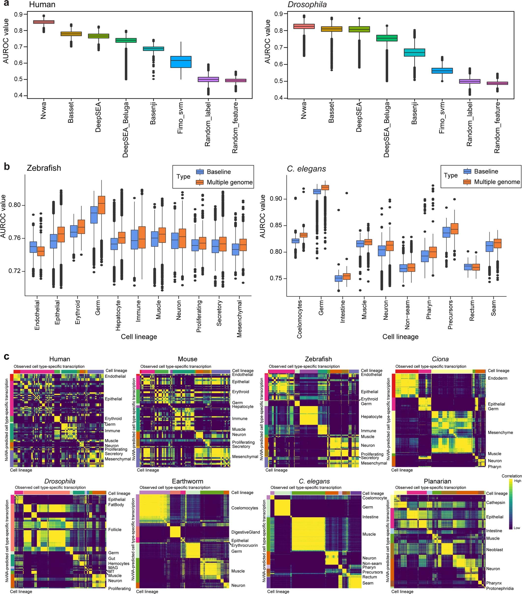
Extended Data Fig. 8: Benchmark of prediction performance.

(a) The AUROC values of Nvwa, Basset, DeepSEA, Beluga, Basenji, SVM, random labels and random features on human (n = 134,557) and Drosophila (n = 77,337) specific datasets. (b) The AUROC of multiple genome training for zebrafish (n = 241,233) and C. elegans (n = 30,515). Boxplots represent the median, 25th percentile, and 75th percentile, and whiskers correspond to 1.5 times the interquartile range. (c) The heatmaps showing the correlation between observed and Nvwa-predicted cell type-specific transcription for eight species.