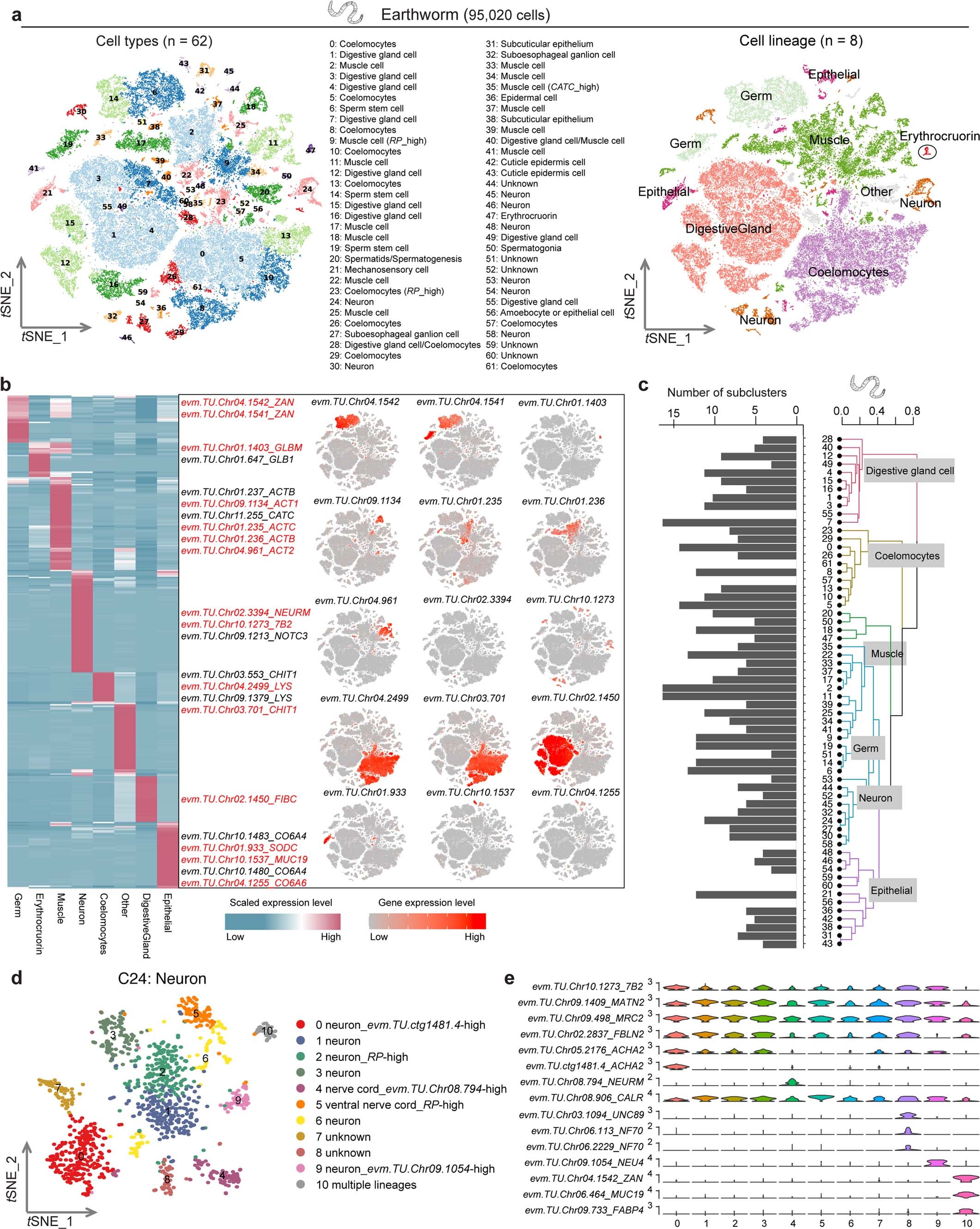
Extended Data Fig. 3: Earthworm cell landscape was constructed using Microwell-seq.

(a) t-SNE visualization of 95,020 single cells from whole bodies of earthworm, colored by cell type (left) and cell lineage (right). (b) Heatmap showing the scaled average expression levels of earthworm cell type-specific marker genes (left), and relative gene expression of representative cell type-specific markers for each cluster overlaid on t-SNE plots (right). (c) The hierarchical clustering tree (right) showing the similarity among earthworm 62 cells, and the histogram plot (left) showing the subtypes of each cell type. The similarity refers to the AUROC score from MetaNeighbor analysis. (d-e) t-SNE showing 11 subclusters from earthworm C24 (neuron) (d), violin plot showing the scale normalized expression levels of representative markers for each subcluster (e).