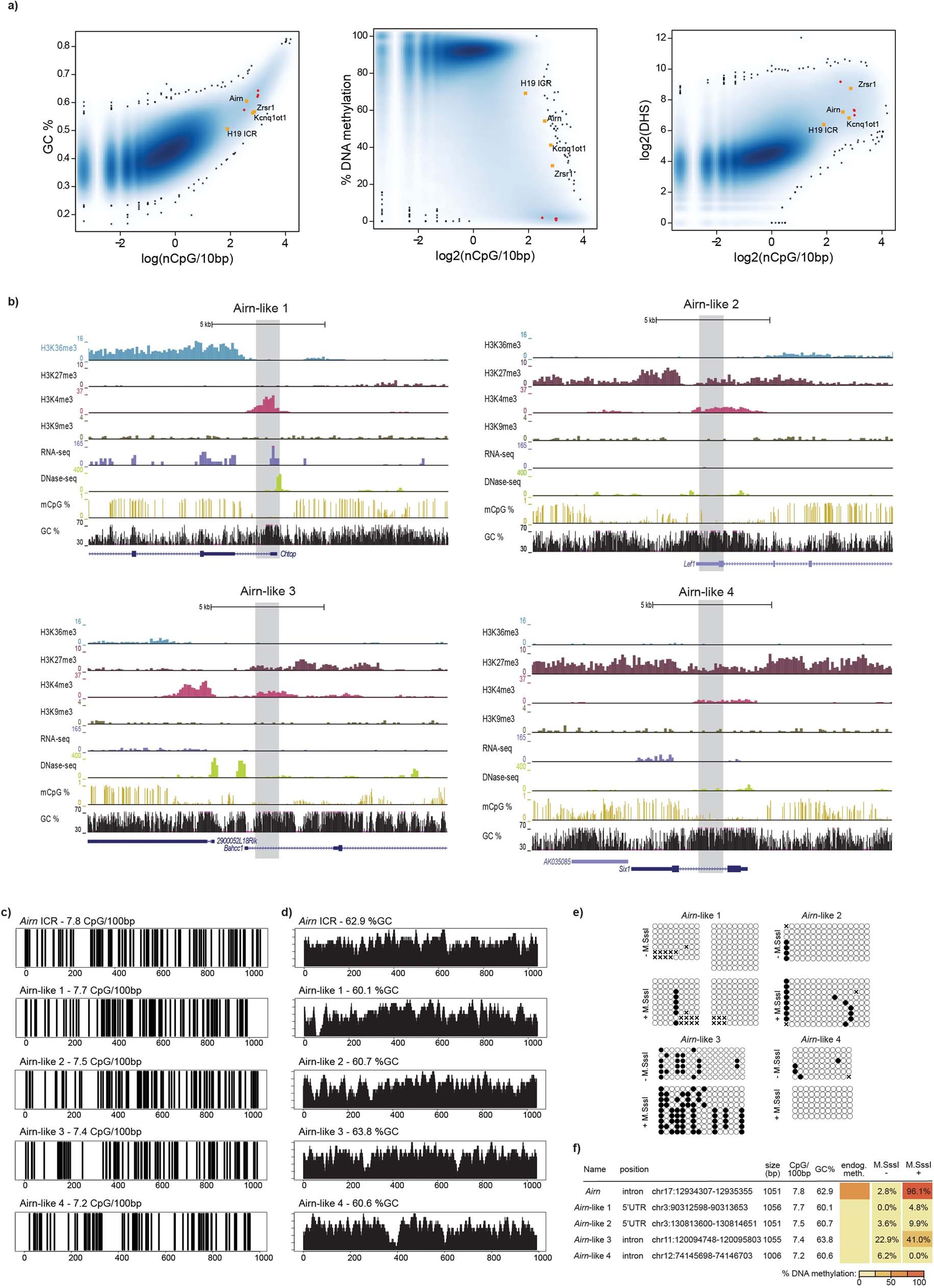
Extended Data Fig. 3: Identification of elements with similar sequence characteristics to the Airn ICR.

a) Analysis of sequence characteristics for genome-wide 1 kb windows. Yellow dots indicate ICR sequences used in this study. Red dots indicate Airn-like fragments. b) Genome browser snapshots for all four Airn-like sequences. Highlighted boxes indicate the DNA sequences used in the RMCE experiments. c) Sequence characteristics of selected Airn-like sequences compared to the Airn ICR. Vertical lines correspond to individual CpG sites within the sequence. d) GC percentage of selected Airn-like sequences. e) Single molecule representation of data summarized in f. f) Tabular summary of methylation analysis for all Airn-like sequences, including the Airn ICR for comparison.