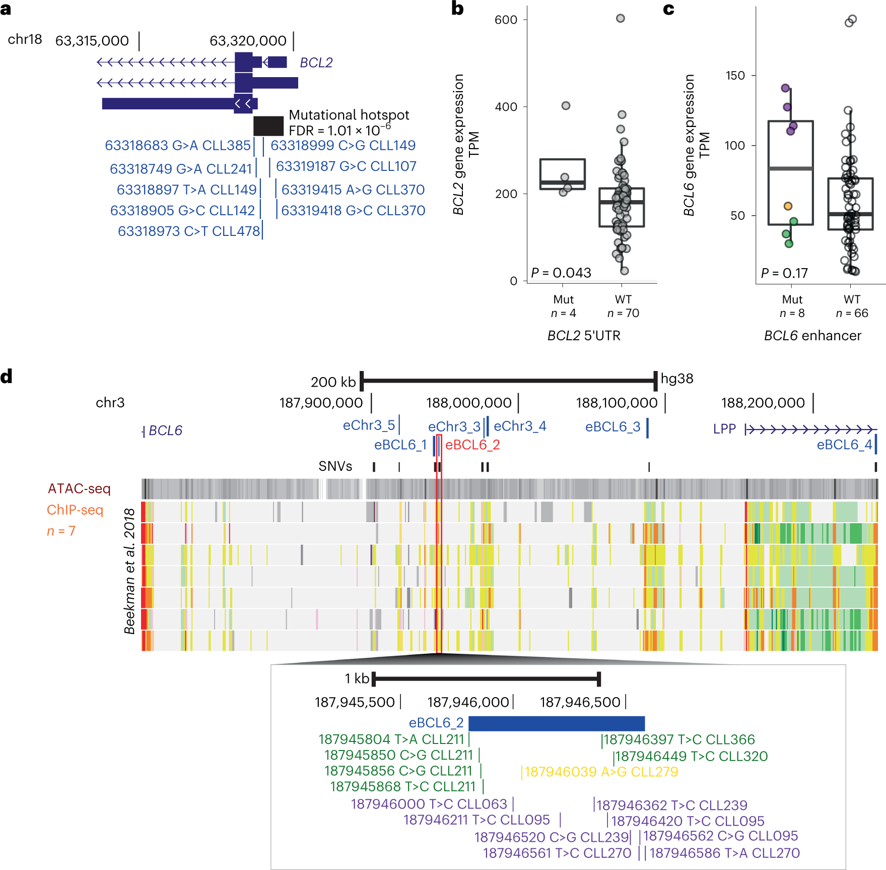
Fig. 5: Noncoding mutations impacting BCL genes.

a, Genome view of BCL2 5′ UTR. The significantly mutated region is indicated by a black rectangle. Individual somatic mutations are shown in blue. b, Gene expression of BCL2 in TPM determined by RNA-seq in samples with BCL2 5′ UTR mutations versus WT. Black dots are marks as outliers. P value was derived from a two-sided Welch’s t-test. c, Gene expression in TPM determined by RNA-seq of BCL6 in samples with BCL6 enhancer mutations versus WT. Expression levels were split in low (less than median expression; green), medium (between median expression and 100; orange) and high (≥100 TPM; purple). P value was derived from a two-sided Wilcoxon test. d, Genome view of the BCL6 gene and enhancers. Enhancers within these regions are annotated in blue font. eBCL6_2, which was the target of several variants is indicated in red. Annotation tracks of ATAC-seq and ChIP–seq are from publicly available RE annotation detailed above27 (references containing detailed of datasets and figure legends). The lower panel shows the individual mutations color coded as defined in c. All boxplots show the minimum and maximum values and interquartile range.