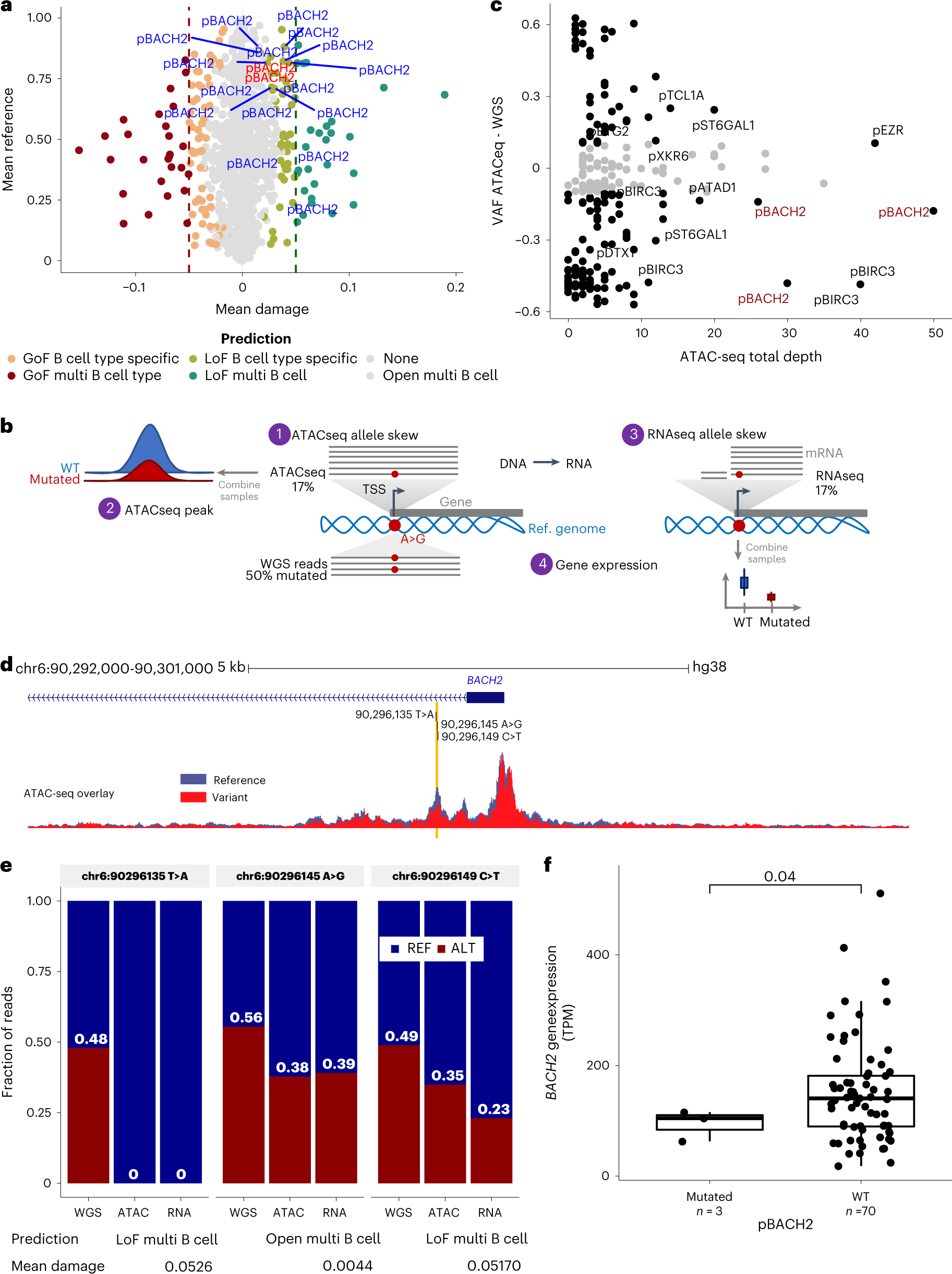
Fig. 6: Mutations in the promoter of BACH2 associated with reduction of chromatin accessibility and RNA expression.

a, Prediction of the impact of noncoding mutations in promoters on transcription factor binding from cell- and tissue-specific DNase footprints. Mutations in BACH2 promoters are annotated (blue), specific BACH2 promoters detailed later are in red. GoF/LoF, gain/loss of function; B cell type specific, prediction observed in dataset examined; multi-B cell type, prediction observed in several dataset examined (robust); open multi-B cell, open chromatin region predicted; none, no prediction. b, Methodology to explore the effect of BACH2 promoter mutations. (1) We compared VAF of WGS data and ATAC-seq data to find allelic skew, that is, a preference for accessibility on the reference or the mutant allele. TSS, transcription start site. (2) We examined the change in chromatin accessibility in regions of interest in mutated compared with WT samples. (3) We compared VAF of WGS data and RNA-seq data to find allelic skew, that is, a preference for RNA expression on the reference or the mutant allele. (4) We compared the gene expression in mutated versus WT samples by RNA-seq. c, Prioritization of noncoding variants based on sequencing depth at the loci in the ATAC-seq data and allelic skew between the ATAC-seq and WGS data. Datapoints with difference less then –0.1 or greater than 0.1 and sequencing depth of at least ten times are annotated in black font. The BACH2 promoter is indicated in red font. d, ATAC-seq signal at the promoter of BACH2. The blue track shows the combined signal from all 24 patient samples; overlaid is the signal from a sample (pink) with a variant in the center of the RE. The location of variants in the same RE from three other patients are highlighted. e, Fraction of mutant and WT read in three BACH2 promoter variants showing allelic skew in ATAC-seq and RNA-seq compared with WGS. Prediction and mean damage scores were calculated with DeepHaem. f, Gene expression distribution (the minimum and maximum values and interquartile range) of BACH2 in TPM determined by RNA-seq in samples with promoter mutations versus sample WT. The statistical test used was a two-sided Welch’s t-test.