Fig. 5: Cell–cell signaling at the SMG for B cell recruitment and survival.
From: A spatially resolved atlas of the human lung characterizes a gland-associated immune niche

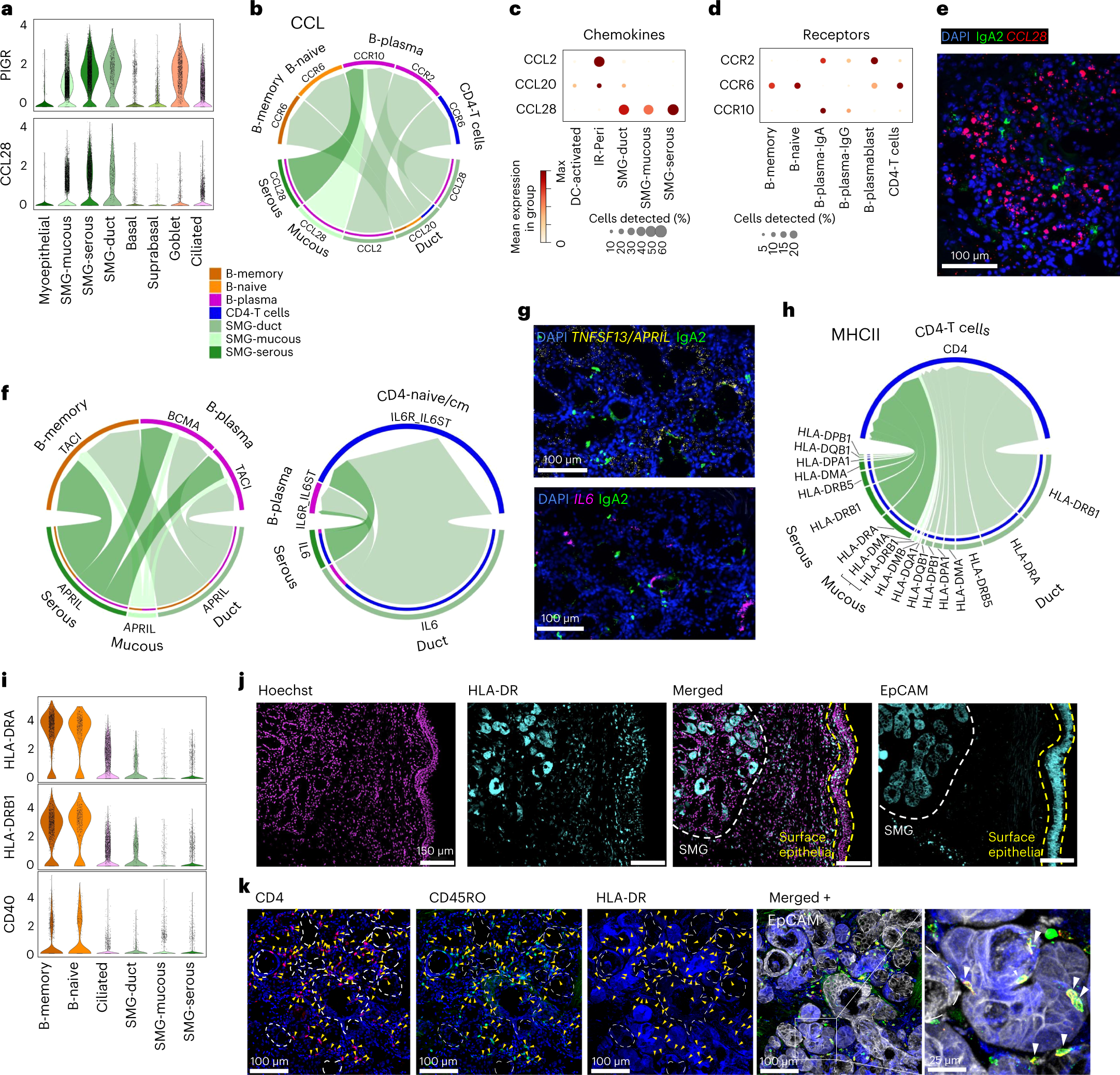
a, Expression of PIGR and CCL28 in epithelial cells by violin plot. b, CellChat cell–cell interaction analysis pathways for CCL chemokines produced by SMG epithelial cells and received by B cells (memory, naive and IgA/IgG/plasmablast combined) or CD4 T cells (CD4-naive/CM, CD4-EM/Effector and CD4-TRM combined) within airway tissue (trachea and bronchi). Arrow direction denotes chemokine-receptor pairs on specific cell types, arrowhead thickness reflects the relative expression of chemokine signal from each cell type. c,d, Expression dot plot of relevant chemokines and corresponding receptors as shown in b. e, smFISH (CCL28) and IHC (IgA2) staining in tracheal SMG. f, CellChat analysis as in b showing signaling of TNFSF13/APRIL and IL-6 from SMG epithelial cells to relevant B cell subsets and CD4-naive/CM. The proportion of the circle for each gene/cell type reflects the relative expression. g, smFISH (IL-6, TNFSF13/APRIL) and IHC (IgA2) staining in tracheal SMG. h, CellChat analysis as in f showing signaling from HLA genes expressed by SMG epithelial cells, signaling to CD4 on CD4 T cells. i, RNA expression of HLA-DRA, HLA-DRB1 and CD40 in B cells (as professional antigen-presenting cells for comparison) on violin plot, ciliated and SMG epithelial cells from scRNA-seq/snRNA-seq. j, IHC of HLA-DR and EpCAM in human airways showing strong expression of HLA-DR in the SMG (white dashed line) compared to the surface epithelium (yellow dashed line). k, IHC staining of CD4, CD45RO, HLA-DR and EpCAM, as indicated, in the airway SMG showing localization and close contact of CD4+ CD45RO+ T cells with HLA-DR+ glands as shown in the enlargement. Dotted lines enclose HLA-DR negative or low regions of glands, yellow arrowheads denote CD4+ CD45RO+ T cells, white arrowheads in the zoom-in show CD4+ CD45RO+ cells interacting with HLA-DR+ gland epithelial cells. Donors used for replicas in e, g, j and k are shown in Supplementary Table 9.