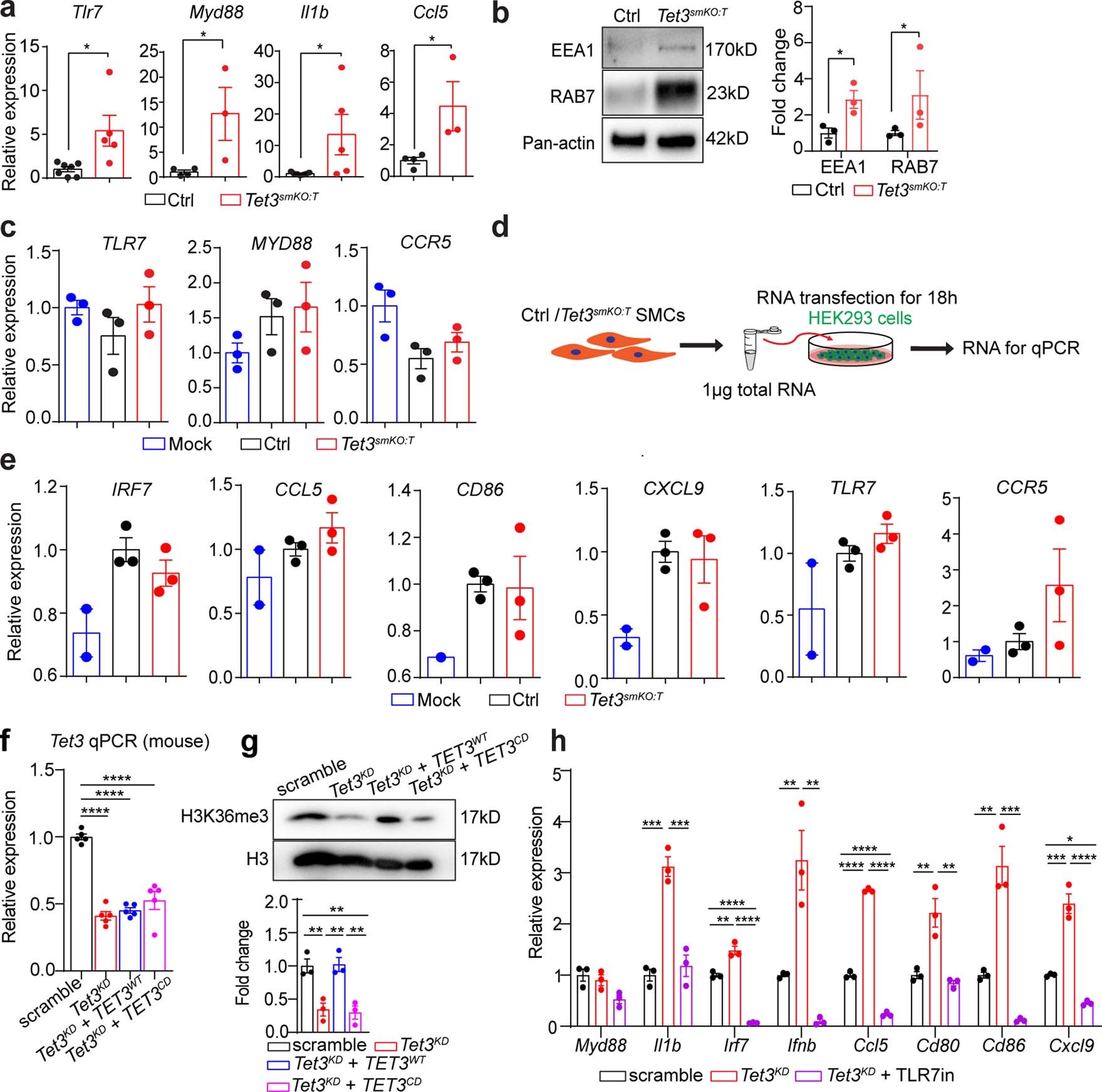
Extended Data Fig. 6: Spurious transcripts activate endosomal TLR signaling in SMCs.
From: Spurious transcription causing innate immune responses is prevented by 5-hydroxymethylcytosine

a, RT-qPCR analysis to monitor expression of Tlr7 (control n = 7; Tet3smKO:T n = 5), Myd88 (control n = 4; Tet3smKO:T n = 3), Il1b (control n = 7; Tet3smKO:T n = 5), Ccl5 (control n = 4; Tet3smKO:T n = 3) in SMCs from control and Tet3smKO:T lungs, 8 weeks after tamoxifen injection (two-tailed unpaired t-test: *P = 0.0149, *P = 0.0482, *P = 0.0414, *P = 0.0484). b, Western blot analysis of EEA1 and RAB7 in sorted SMCs (n = 3 independent animals; two-tailed unpaired t-test: *P = 0.0398, *P = 0.0449). Pan-actin was used as loading control. c, RT-qPCR analysis of HeLa cells mock-transfected and transfected with RNA isolated from control and Tet3smKO:T SMCs (n = 3 independent experiments; one-way ANOVA with Tukey’s post hoc test: P > 0.05). d, Experimental strategy for RNA transfection experiments. e, RT-qPCR analysis of HEK293 cells mock-transfected (Mock) and transfected with total RNAs from control (Ctrl) or Tet3smKO:T lung SMCs, 8 weeks after tamoxifen injection (n = 3 independent experiments; one-way ANOVA with Tukey’s post hoc test: P > 0.05). f, RT-qPCR analysis of mouse Tet3 in mESC-SMCs after transduction with scramble, Tet3KD, Tet3KD + TET3WT, Tet3KD + TET3CD lentivirus (n = 5 independent experiments; one-way ANOVA with Tukey’s post hoc test: ****P < 0.0001). g, Western blot analysis of H3K36me3 in mESC-SMCs after transduction with scramble, Tet3KD, Tet3KD + TET3WT, Tet3KD + TET3CD lentiviruses (n = 3 independent experiments; one-way ANOVA with Tukey’s post hoc test: **P < 0.01). H3 was used as loading control. h, RT-qPCR analysis of indicated genes in mESC-SMCs after transduction with scramble or Tet3KD lentiviruses with or without the TLR7 inhibitor (TLR7in) E6446 (n = 3 independent experiments; one-way ANOVA with Tukey’s post hoc test: *P < 0.05; **P < 0.01; ***P < 0.001; ****P < 0.0001). Data (a–c, e-h) are presented as mean values ± s.e.m.