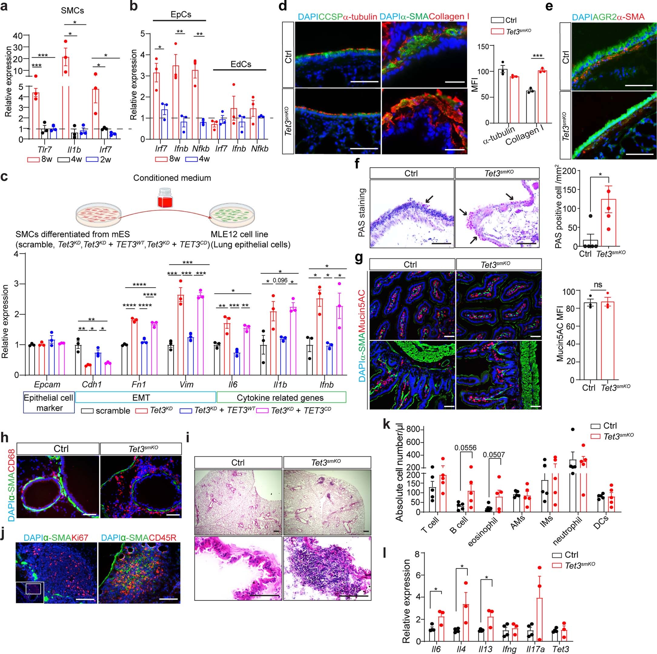
Extended Data Fig. 8: Persistent reduction of 5hmC in SMCs causes a Th2 cell-based immune response in the lung.
From: Spurious transcription causing innate immune responses is prevented by 5-hydroxymethylcytosine

a, RT-qPCR analysis of Tlr7, Il1b, Irf7 in SMCs from Tet3smKO:T lungs at different time points after tamoxifen injection. Relative expression levels are presented as fold-changes of Tet3smKO:T versus control SMCs with the dashed horizontal line representing no change in expression (n = 3 independent animals; one-way ANOVA with Tukey’s post hoc test: *P < 0.05; ***P < 0.001). b, RT-qPCR analysis of Irf7, Ifnb, Nfkb in epithelial cells (EpCs) and endothelial cells (EdCs) from Tet3smKO:T lungs. Relative expression levels are presented as fold-changes of Tet3smKO:T versus control SMCs with the dashed horizontal line representing no change in expression (n = 3 independent animals; two-tailed unpaired t-test: *P < 0.05; **P < 0.01). c, Upper panel: MLE12 cells were cultured with conditioned medium from mESC-SMCs after transduction with scramble, Tet3KD, Tet3KD + TET3WT, Tet3KD + TET3CD lentiviruses. Lower panel: RT-qPCR analysis of Epcam, Cdh1, Fn1, Vim, Il6, Il1b, Ifnb in MLE12 cells, 1 day after co-culture (n = 3 independent experiments; one-way ANOVA with Tukey’s post hoc test: *P < 0.05; **P < 0.01; ***P < 0.001; ****P < 0.0001). d, Immunofluorescence staining for CCSP and α−tubulin (upper panel), α-SMA and Collagen I (lower panel) on sections from control and Tet3smKO lungs, 8 weeks after tamoxifen injection (n = 3 independent animals). Scale bar: 50 μm. DNA was stained by DAPI. MFIs of α−tubulin and Collagen I were quantified by Image J and are shown on the right (n = 3; two-tailed unpaired t-test: ***P = 0.0005). e, Immunofluorescence staining for AGR2 and α-SMA on sections from control and Tet3smKO lungs, 8 weeks after tamoxifen injection (n = 3). Scale bar: 50 μm. DNA was stained by DAPI. f, Periodic Acid-Schiff staining (PAS) of cryosections from control and Tet3smKO lungs. Quantification of mucus producing cell (PAS positive) was performed by Image J software and is shown in the right panel (n = 5 independent animals; two-tailed unpaired t-test: *P= 0.0239). Scale bar: 50 μm. g, Immunofluorescence staining for α-SMA and Mucin5AC on cryosections from control and Tet3smKO intestines (n = 3 independent animals). DNA was stained by DAPI. Scale bar: 50 μm. MFI of Μucin5AC was quantified by Image J and is shown on the right (n = 3; two-tailed unpaired t-test). h, Immunofluorescence staining for α-SMA & CD68 on paraffin sections from control and Tet3smKO lungs, 8 weeks after tamoxifen injection (n = 3). DNA was stained by DAPI. Scale bar: 50 μm. i, H&E staining of cryosections from control and Tet3smKO lungs, 6 months after tamoxifen injection (n = 5). Scale bar: 50 μm. j, Immunofluorescence staining for Ki67 & α-SMA (left panel) and CD45R & α-SMA (right panel) on cryosections from control and Tet3smKO lungs, 6 months after tamoxifen injection (n = 3). DNA was stained with DAPI. Scale bar: 50 μm. k, FACS analysis of different immune cells in control and Tet3smKO lungs, 6 months after tamoxifen injection (n = 5 independent animals; two-tailed unpaired t-test). l, RT-qPCR analysis of cytokine gene expression in FACS-sorted T cells (CD3+), 6 months after tamoxifen injection. β-actin was used for normalization (control n = 4, Tet3smKO:T n = 3; two-tailed unpaired t-test: *P = 0.0322, *P = 0.0425, 0.0315). Data in (a–d, f, k, l) are presented as mean values ± s.e.m.