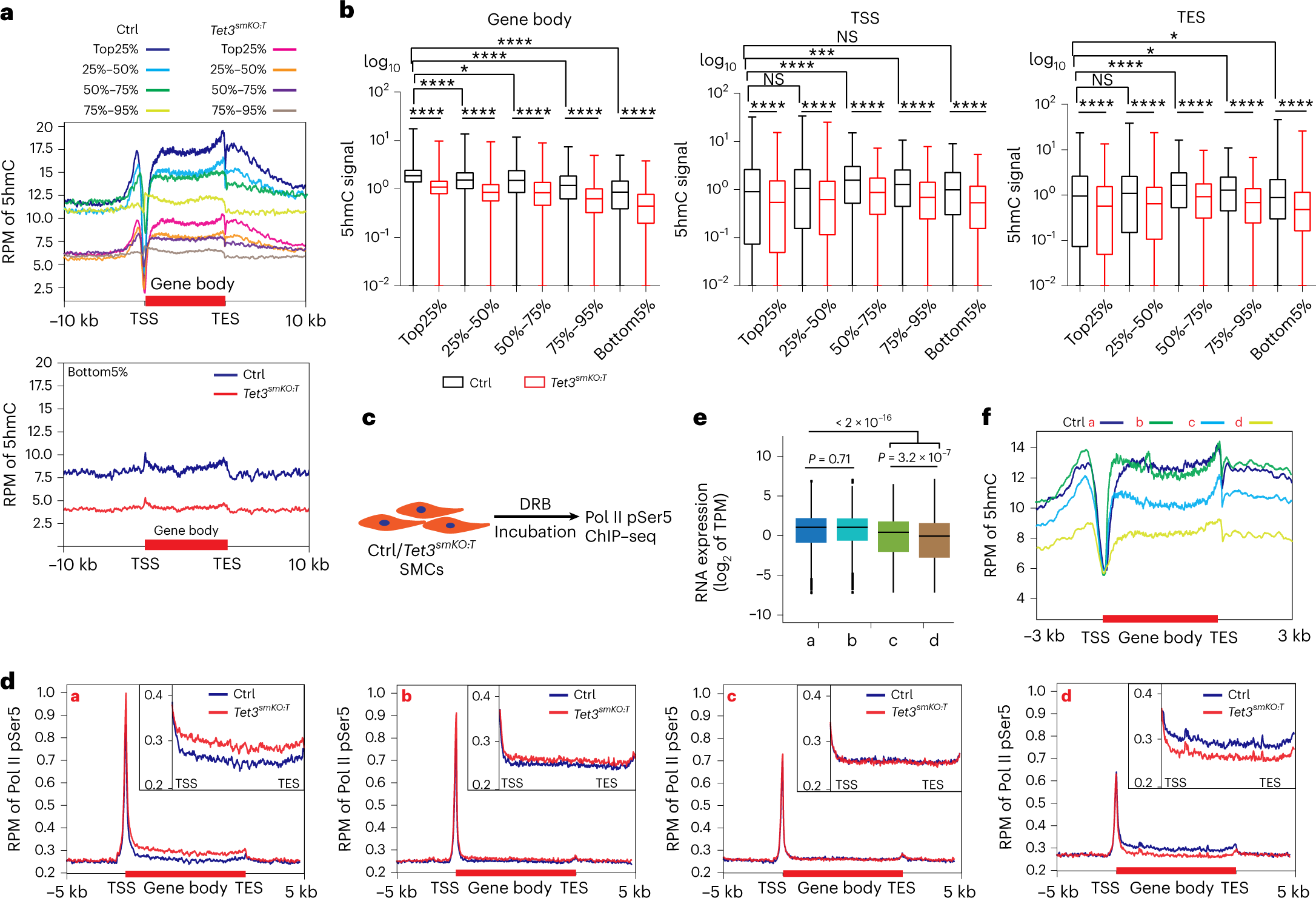
Fig. 2: Tet3 inhibits aberrant entry of Pol II into gene bodies with high 5hmC content.
From: Spurious transcription causing innate immune responses is prevented by 5-hydroxymethylcytosine

a, Overlap of Nano-seal-seq and RNA-seq datasets from sorted lung SMCs of control and Tet3smKO:T mice demonstrating a positive correlation of 5hmC enrichment and gene expression levels. Genes were divided into five groups based on RNA-seq expression levels in control lung SMCs. The distribution of 5hmC at TSS, gene body and TES in each group is shown. b, Boxplots represent 5hmC Nano-seal-seq signals within gene body, TSS and TES region of distinct gene groups as in f (n = 2 independent animals; one-way ANOVA with Tukeyʼs post hoc test: *P < 0.05, ***P < 0.001, ****P < 0.0001). The boxplot displays the median with min (bottom value) to max (top value). c, Depiction of the experimental strategy. Sorted lung SMCs were treated with DRB before Pol II pSer5 ChIP. d, ChIP–seq analysis of intragenic Pol II pSer5 entry in control and Tet3-deficient SMCs in genes grouped into quartiles (a–d) according to Pol II pSer5 ChIP–seq data (log2 Tet3smKO:T per Ctrl). Insets, zoomed-in view of gene bodies. e, RNA-seq analysis of transcriptional activity in quartiles defined by the degree of Pol II pSer5 binding (n = 2). P values were calculated with the Kruskal–Wallis test followed by the Wilcoxon rank sum test. Data in e are presented as mean values ± s.e.m. f, Analysis of 5hmC accumulation in quartiles defined by the extent of Pol II pSer5 binding.