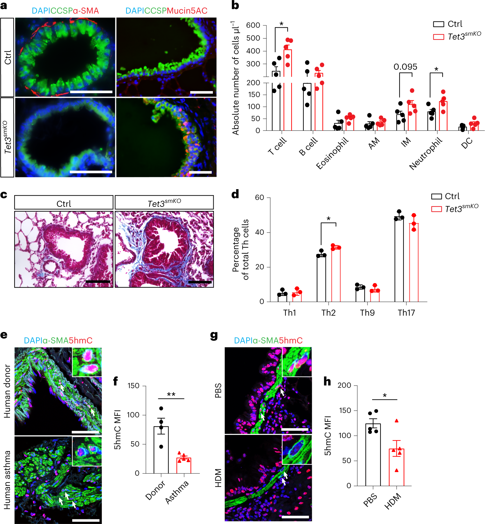
Fig. 8: Inactivation of Tet3 in SMCs causes an asthma-like pathology.
From: Spurious transcription causing innate immune responses is prevented by 5-hydroxymethylcytosine

a, Immunofluorescence analysis of CCSP and α-SMA (upper panel), and CCSP and Mucin5AC (lower panel) using paraffin sections prepared from control and Tet3smKO lungs 8 weeks after tamoxifen injection (n = 3). Scale bar, 50 μm. DNA was stained by DAPI. b, FACS analysis of absolute numbers of different immune cells in whole lungs from control and Tet3smKO mice 8 weeks after tamoxifen injection (n = 5 independent animals; two-tailed unpaired t-test: *P = 0.0113, *P = 0.0359). AM, alveolar macrophages; IM, interstitial macrophages. c, Trichrome staining of cryosections prepared from control and Tet3smKO lungs, 6 months after tamoxifen injection (n = 5). Scale bar, 50 μm. d, FACS analysis of the percentage of different T helper cells (Th) within the CD3+ T cell fraction in the lung, 6 months after tamoxifen injection (n = 3 independent animals; two-tailed unpaired t-test: *P = 0.0298). e, Immunofluorescence staining for α-SMA and 5hmC on lung paraffin sections from donor (n = 4) and asthma patients (n = 5). Scale bar, 50 μm. DNA was stained by DAPI. Arrows indicate 5hmC-positive SMCs in control samples. Insets, enlarged images of 5hmC-stained SMCs from the respective panels. f, Quantification of MFI of 5hmC was performed by Image J (n = 4 independent samples; two-tailed unpaired t-test: **P = 0.004). g, Immunofluorescence staining for α-SMA and 5hmC on lung paraffin sections from PBS- and house dust mites (HDM) -treated mice (n = 5). Scale bar, 50 μm. DNA was stained by DAPI. Arrows indicate 5hmC-positive SMCs in control samples. Insets, enlarged images of 5hmC-stained SMCs from the respective panels. h, Quantification of MFI of 5hmC was performed by Image J (n = 5 independent animals; two-tailed unpaired t-test: *P = 0.0259). The enlarged images in e and g were scaled to 150 × 150 pixels. Data in b, d, f and h are presented as mean value ± s.e.m.