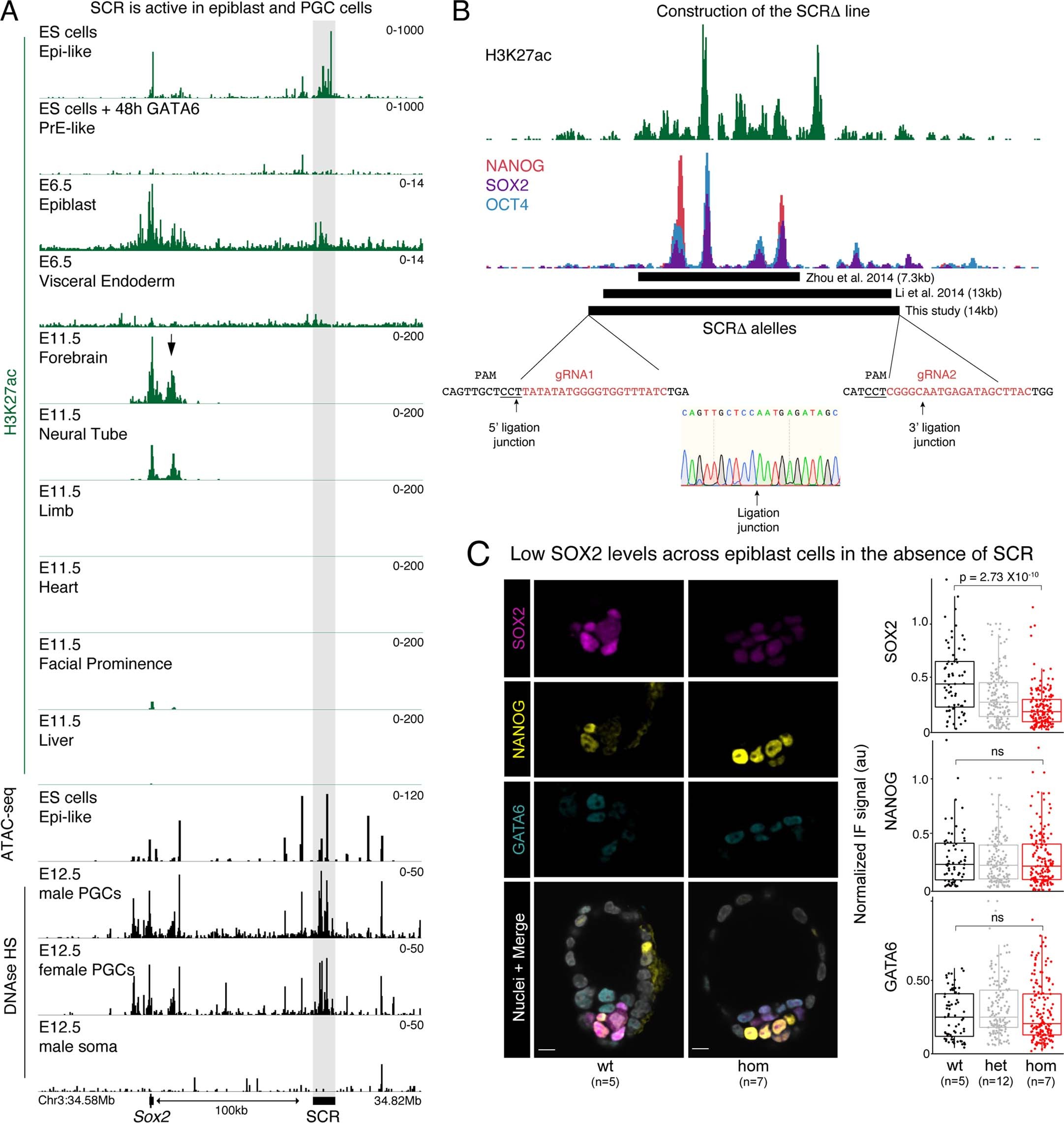
Extended Data Fig. 1: SCR is required for Sox2 expression.

a Sox2 and SCR activity during early mouse development as assessed by enrichment of H3K27ac and ATAC-seq. SCR is active in pluripotent epiblast cells, and in germ cells that regain a pluripotent status. H3K27ac CUT&RUN in mES cells cultured in epiblast-like conditions shows enrichment at both Sox2 and SCR but not in cells differentiated into primitive endoderm (PrE). No H3K27ac is detected at Sox2 or SCR in the visceral endoderm of post-implantation embryos and SCR activity is diminished in epiblast cells. Despite strong enrichment at the Sox2 gene body in the neural tube and forebrain of E11.5 embryos, SCR is no longer active. Instead, other proximal regions (black arrow) show increased activity. ATAC-seq data shows that both male and female primordial germ cells, but not the surrounding soma, are enriched in accessible chromatin at SCR. b Regions targeted for deletion in the SCR∆ line and gRNAs used. Browser shot shows enrichment of NANOG, SOX2, OCT4 and H3K27ac over Sox2 and SCR in ES cells. Nucleotides in red represent the protospacer sequence of gRNAs used for injection. Underlined nucleotides highlight location of the Cas9 PAM in the mouse genome. Regions targeted in previous studies are show also with black boxes. Arrows on both sides of the deletion highlight the ligation junction detected in the mouse used as founder as determined by Sanger sequencing. c IF of E4.5 blastocysts stained with antibodies targeting GATA6, NANOG and SOX2. In the quantification plots, each dot represents a cell and to allow comparison across three different litters, the intensity of each cell was normalized by the cell with highest intensity in heterozygous embryos. Number of embryos analyzed for each genotype is shown below the plot. Boxplots show minimum, maximum, median, first, and third quartiles. A Wilcoxon two-sided test was performed to assess statistical significance. Scale bar represents 10 µm.