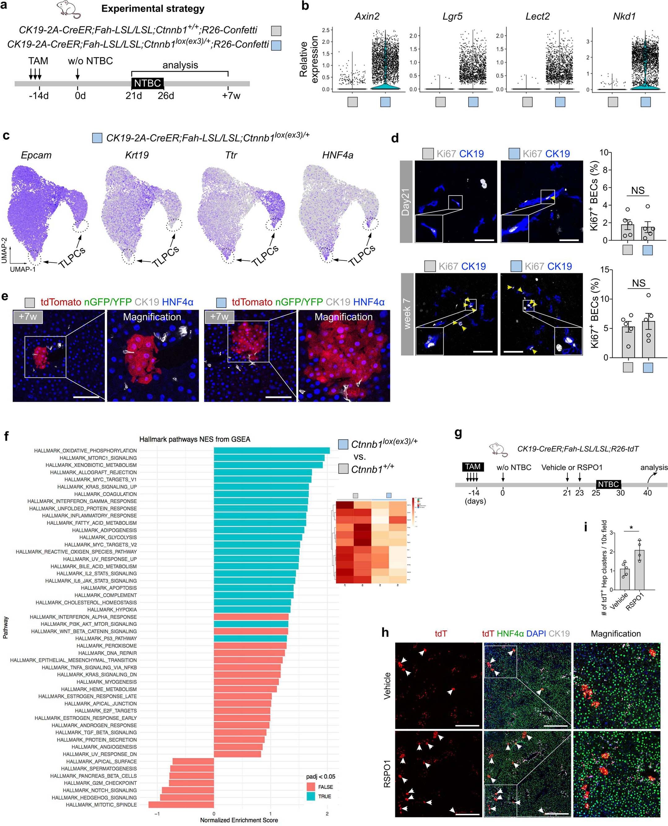
Extended Data Fig. 10: WNT activation increases BEC-to-hepatocyte formation but not BEC proliferation.
From: Bipotent transitional liver progenitor cells contribute to liver regeneration

a, Schematic figure showing the experimental strategy for CK19-2A-CreER;Fah-LSL/LSL;Ctnnb1+/+R26-Confetti mice (Ctnnb1+/+) or CK19-2A-CreER;Fah-LSL/LSL;Ctnnb1lox(ex3)/+;R26-Confetti mice (Ctnnb1lox(ex3)/+). b, Violin plots showing selected gene expression levels per single cell in BECs collected from Ctnnb1+/+ and Ctnnb1lox(ex3)/+ mice at day 21. c, UMAP plots showing the expression of the indicated genes in each cluster collected from Ctnnb1lox(ex3)/+ mice at day 21. d, Immunostaining for CK19 and Ki67 on liver sections collected at day 21 and week 7 from the indicated mice. The percentage of proliferating BECs (Ki67+) is shown on the right panel. Data represent mean ± SD; n = 5 mice; NS, no significance. Scale bars, 50 µm. e, Immunostaining for fluorescent markers, CK19, and HNF4α on liver sections from the indicated mice. Scale bars, 100 µm. f, GSEA analysis in the left panel shows differentially expressed hallmark pathways between the Ctnnb1lox(ex3)/+ group and Ctnnb1+/+ group. Right panel shows heat map of Notch pathway leading edge genes. g, Schematic figure showing the experimental strategy. h, Immunostaining for tdT, HNF4α, and CK19 on sections of liver collected at day 40. Scale bars, 500 µm. i, Quantification of the number of tdT+ hepatocyte clusters per 10x field in vehicle or RSPO1-treated mice livers. Arrowheads, tdT+HNF4α+ hepatocyte clones. Data are the mean ± SD; n = 4 (RSPO1 group) and 5 (vehicle group) mice; *P = 0.0107. Statistical analysis was performed by two-tailed unpaired Student’s t test in d, i; Kolmogorov-Smirnov (KS) test was used in f.