Fig. 4: Inhibition of Notch signaling promotes the activation of TLPCs.
From: Bipotent transitional liver progenitor cells contribute to liver regeneration

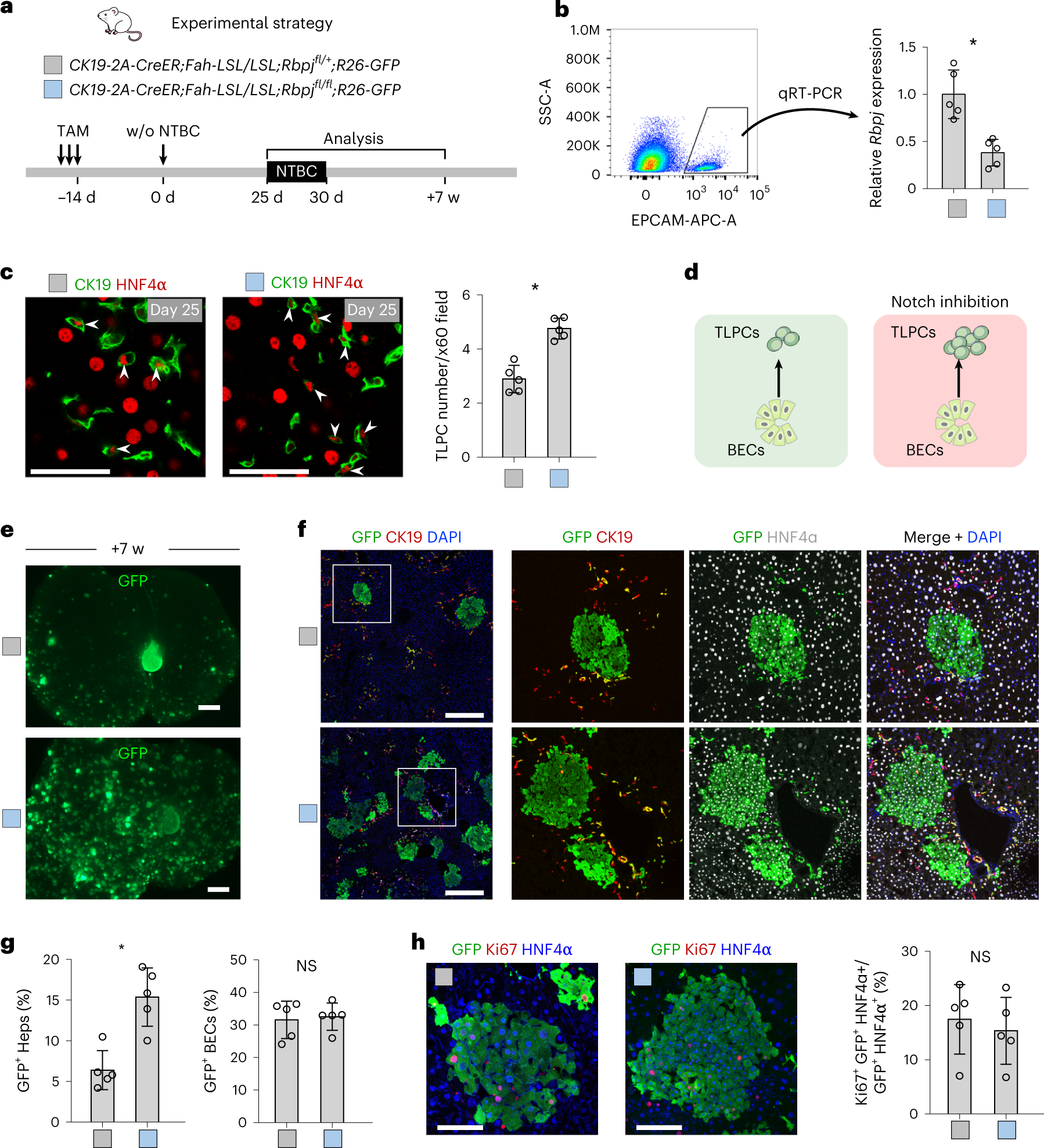
a, Schematic figure showing experimental strategy for Rbpj gene knockout in BECs. b, Representative gating for FACS sorting of EPCAM+ BECs used for qRT-PCR. Relative expression levels of Rbpj mRNA in BECs from indicated mice. Data represent mean ± s.d.; n = 5 mice; *P = 0.0016. c, Immunostaining for HNF4α and CK19 on liver sections collected at day 25 after NTBC removal from indicated mice. Scale bars, 50 µm. Quantification of the number of TLPCs per portal region ×60 field is shown on the right panel. Data represent mean ± s.d.; n = 5 mice; *P = 0.0002. Total count of TLPCs in control: 717; in mutant: 1,159. White arrowheads indicate TLPCs. d, Schematic showing that inhibition of Notch signaling promotes BEC-to-TLPC transition. e, Whole-mount GFP fluorescent liver images collected at week 7 after NTBC removal. Scale bars, 2 mm. f, Immunostaining for GFP, HNF4α and CK19 on the liver sections collected at week 7 after NTBC removal. Scale bars, 500 µm. g, Percentage of GFP+ hepatocytes and GFP+ BECs. Data represent mean ± s.d.; n = 5 mice; GFP+ Heps (%): *P = 0.0016; GFP+ BECs (%): *P = 0.7691. h, Immunostaining for GFP, HNF4α and Ki67 on liver sections collected at week 7 after NTBC removal. Quantification of proliferation (Ki67) in GFP+ hepatocytes is shown on the right panel. Data represent mean ± s.d.; n = 5 mice. Scale bars, 100 µm. Statistical analysis was performed by two-tailed unpaired Student’s t test in b, c, g and h. NS, not significant; w, weeks.