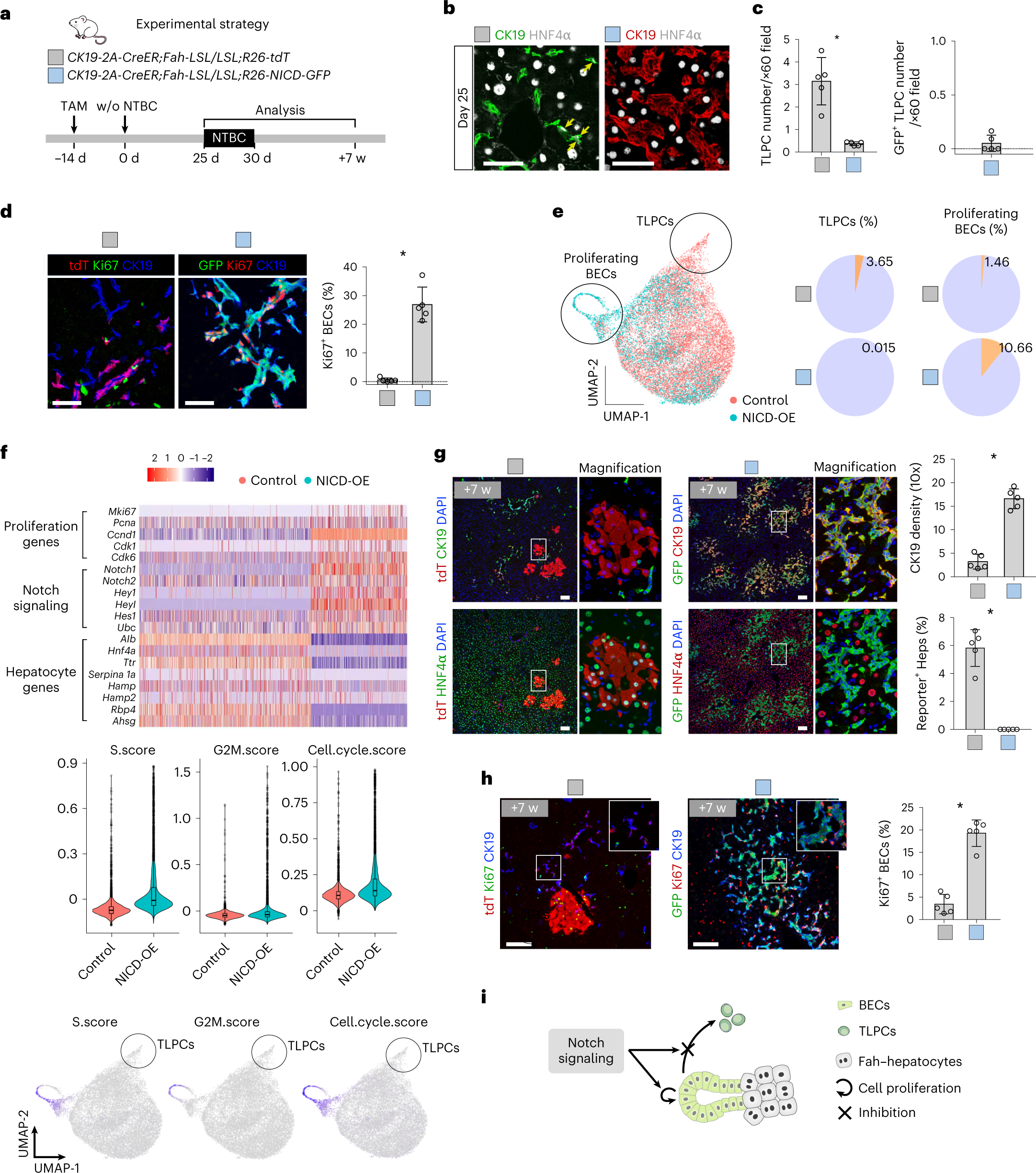
Fig. 5: Notch activation inhibits BEC-to-TLPC activation.
From: Bipotent transitional liver progenitor cells contribute to liver regeneration

a, Schematic showing experimental strategy. Control, CK19-2A-CreER;Fah-LSL/LSL;R26-tdT. NICD-OE, CK19-2A-CreER;Fah-LSL/LSL;R26-NICD-GFP. b, Immunostaining for HNF4α and CK19 on liver sections collected at day 25 after NTBC removal. Scale bars, 50 µm. c, Quantification of the number of TLPCs and GFP+ TLPCs per portal region ×60 field from the indicated mice. Data represent mean ± s.d.; n = 5 mice; *P = 0.0004; Total count of TLPCs in control: 789, in NICD group: 92. d, Immunostaining for tdT or GFP, Ki67 and CK19 on liver sections collected at day 25 after NTBC removal. Percentage of Ki67+ BECs is shown on the right panel. Data represent mean ± s.d.; n = 5 mice; *P < 0.0001. Scale bars, 50 µm. e, UMAP visualization of EPCAM+ cells collected from control and NICD-OE mice at day 25 after NTBC removal. The percentage of TLPCs and proliferating BECs is shown on the right. f, Upper panel is scRNA-seq heatmap for EPCAM+ cells from control and NICD-OE mice showing expression of selected genes per cell. Middle panel shows violin plot of cell cycle score of genes related to G2M and S phases. Lower panel shows UMAP plot of gene set score of S, G2M and cell cycle. g, Immunostaining for tdT or GFP, HNF4α, and CK19 on liver sections collected at week 7 after NTBC removal. Quantification of the ductular reaction per ×10 field and the percentage of tdT+ or GFP+ hepatocytes is shown on the right panel. Data represent mean ± s.d.; n = 5 mice; CK19 density (10×): *P < 0.0001; Reporter+ Heps: *P < 0.0001. Scale bars, 100 µm. h, Immunostaining for tdT or GFP, Ki67 and CK19 on liver sections collected at week 7 after NTBC removal. Percentage of Ki67+ BECs is shown on the right panel. Data represent mean ± s.d.; n = 5 mice; *P < 0.0001. Scale bars, 100 µm. i, Schematic showing that Notch signaling inhibited BEC-to-TLPCS activation. Statistical analysis was performed by two-tailed unpaired Student’s t test in c, d, g and h. w, weeks.