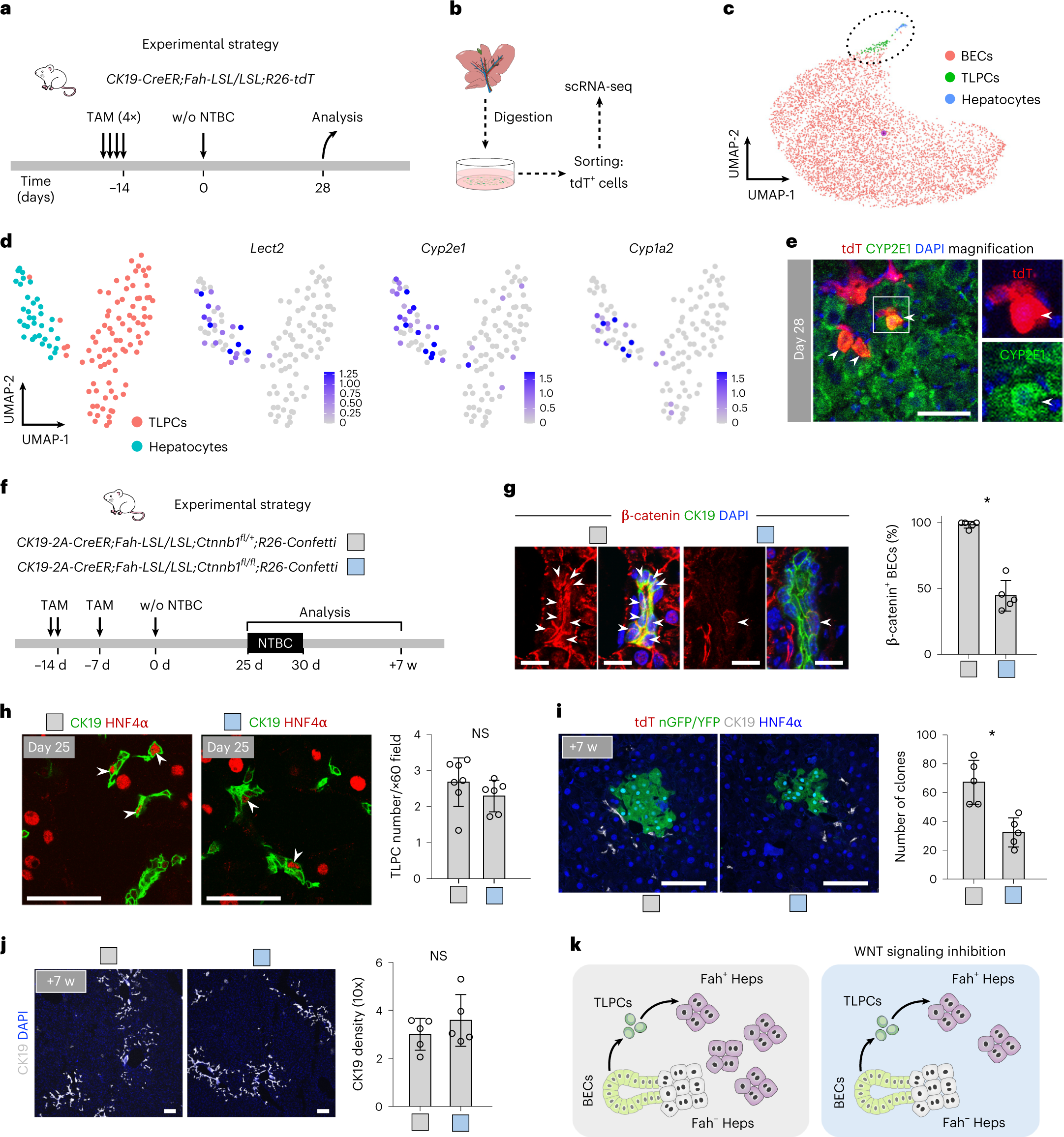
Fig. 6: WNT signaling abrogation inhibits the conversion of TLPCs into hepatocytes.
From: Bipotent transitional liver progenitor cells contribute to liver regeneration

a, Schematic figure showing experimental strategy. b, Schematic figure showing strategy for sorting of tdT+ cells used for scRNA-seq. c, UMAP visualization of the cell populations collected from CK19-CreER;Fah-LSL/LSL;R26-tdT mice at day 28 after NTBC removal. d, UMAP visualization of TLPC and hepatocyte populations and UMAP plots show the expression of indicated genes in TLPC and hepatocyte populations. e, Immunostaining for tdT and CYP2E1 on the liver sections collected on day 28 after NTBC removal. Arrowheads indicate tdT+CYP2E1+ hepatocytes. Scale bars, 50 µm. f, Schematic showing experimental strategy for Ctnnb1 gene knockout in BECs. g, Immunostaining for CK19 and β-catenin on liver sections. Percentage of β-catenin+ BECs. Data represent mean ± s.d.; n = 5 mice; *P < 0.0001. Scale bars, 10 µm. White arrowheads indicate β-catenin+ BECs. h, Immunostaining for CK19 and HNF4α on liver sections collected at day 25 after NTBC removal. Scale bars, 50 µm. Quantification of the number of TLPCs per portal region ×60 field is shown on the right panel. Data represent mean ± s.d.; n = 6–7 mice (control group: n = 7 mice, Ctnnb1 knockout group: n = 6 mice). Total count of TLPCs in control: 1,870; in Ctnnb1 knockout group: 1380. White arrowheads indicate TLPCs. i, Immunostaining for tdT, nGFP or YFP, CK19 and HNF4α on liver sections collected at week 7 after NTBC removal. The number of reporter+ clones per left liver lobe is shown on the right panel. Data represent mean ± s.d.; n = 5 mice; *P = 0.0028. Scale bars, 100 µm. j, Immunostaining CK19 on liver sections collected at week 7 after NTBC removal. Quantification of ductular reaction in ×10 field is shown on the right panel. Data represent mean ± s.d.; n = 5 mice. Scale bars, 100 µm. k, Schematic showing inhibition of TLPC-to-hepatocyte following abrogation of WNT signaling. Statistical analysis was performed by two-tailed unpaired Student’s t test in g–j. w, weeks.