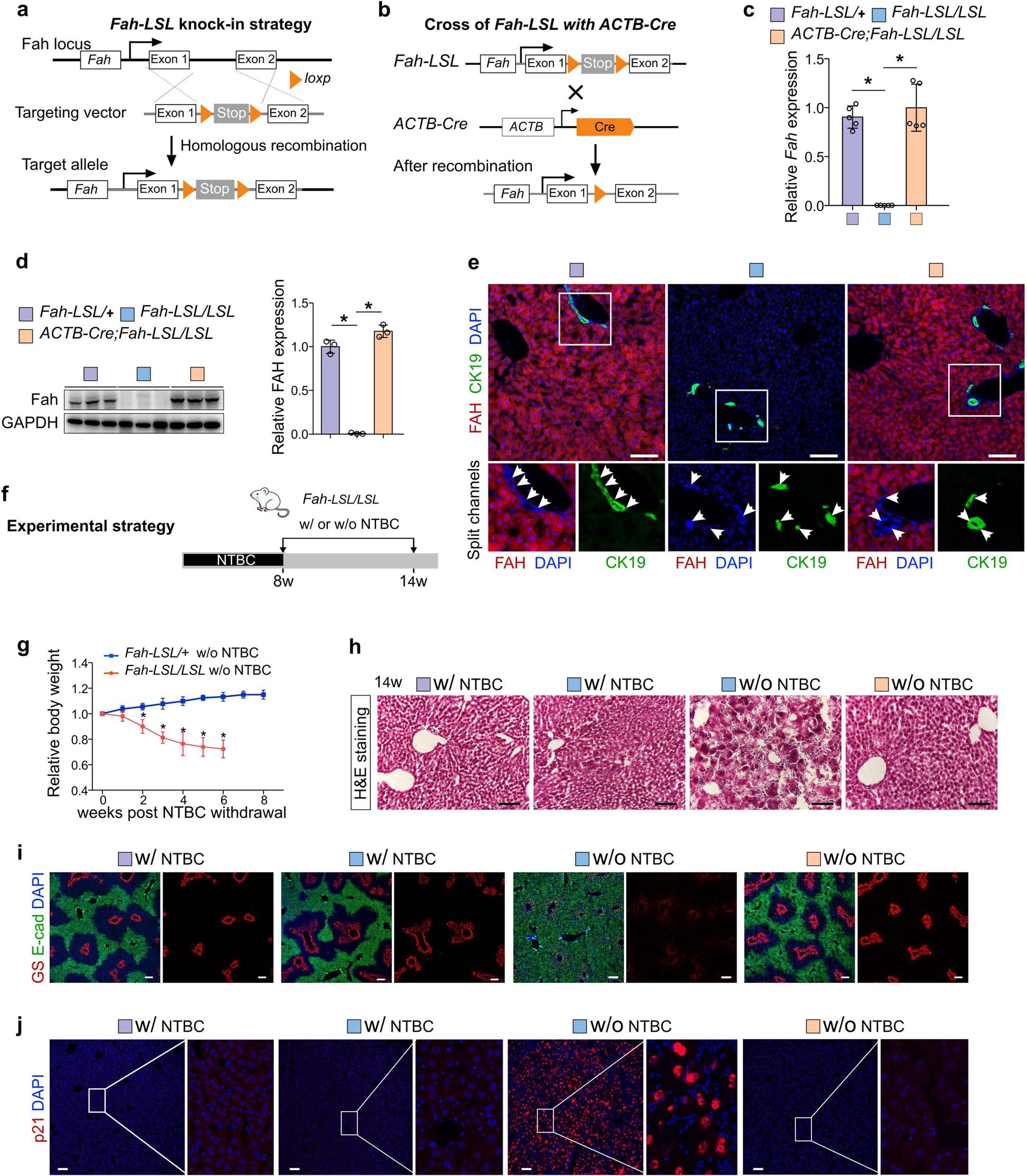
Extended Data Fig. 1: Generation and characterization of Fah-LSL mice.
From: Bipotent transitional liver progenitor cells contribute to liver regeneration

a, Schematic diagram showing the strategy for generation of Fah-LSL knock-in allele by homologous recombination using CRISPR/Cas9. b, Schematic diagram showing re-expression of Fah after LSL removal by crossing of Fah-LSL mice with ACTB-Cre mice. c, Relative mRNA expression levels of Fah in the livers of adult Fah-LSL/ + , Fah-LSL/LSL and Fah-LSL/LSL;ACTB-Cre mice treated with NTBC. Data are the mean ± SD; n = 5 mice; *P < 0.0001, *P < 0.0001. d, Western blotting for FAH in the livers of adult Fah-LSL/ + , Fah-LSL/LSL and Fah-LSL/LSL;ACTB-Cre mice treated with NTBC. Quantification of the relative protein levels of FAH was shown on the right. Data are the mean ± SD; n = 3 mice; *P < 0.0001, *P < 0.0001. Statistical analysis in c and d was performed by ANOVA followed by Bonferroni test for multiple comparisons and adjustments were made for multiple comparisons. e, Immunostaining for FAH and CK19 on the liver sections from adult Fah-LSL/ + , Fah-LSL/LSL, and Fah-LSL/LSL;ACTB-Cre mice treated with NTBC. Arrowheads, CK19+FAH– BECs. Scale bar, 100 µm. f, Schematic showing the experimental strategy for NTBC withdrawal (w/o NTBC) and tissue analysis at indicated time points. g, Weekly body weight measurements for Fah-LSL/ + and Fah-LSL/LSL mice after NTBC withdrawal (w/o NTBC). The data are normalized to the body weights at week 0. Data represent mean ± SD; n = 5 mice; week2: *P < 0.0004; week3-wek6: *P < 0.0001. Statistical analysis was performed by multiple t test. Each row was analyzed individually without assuming a consistent SD. h, Hematoxylin and eosin (H&E) staining of liver sections. Scale bar, 100 µm. i,j, Immunostaining of GS and E-cad (i) and p21 (j) on liver sections from adult Fah-LSL/ + , Fah-LSL/LSL and Fah-LSL/LSL;ACTB-Cre mice treated with NTBC (w/ NTBC) or at 8 weeks after NTBC removal (w/o NTBC). Scale bar, 100 µm.