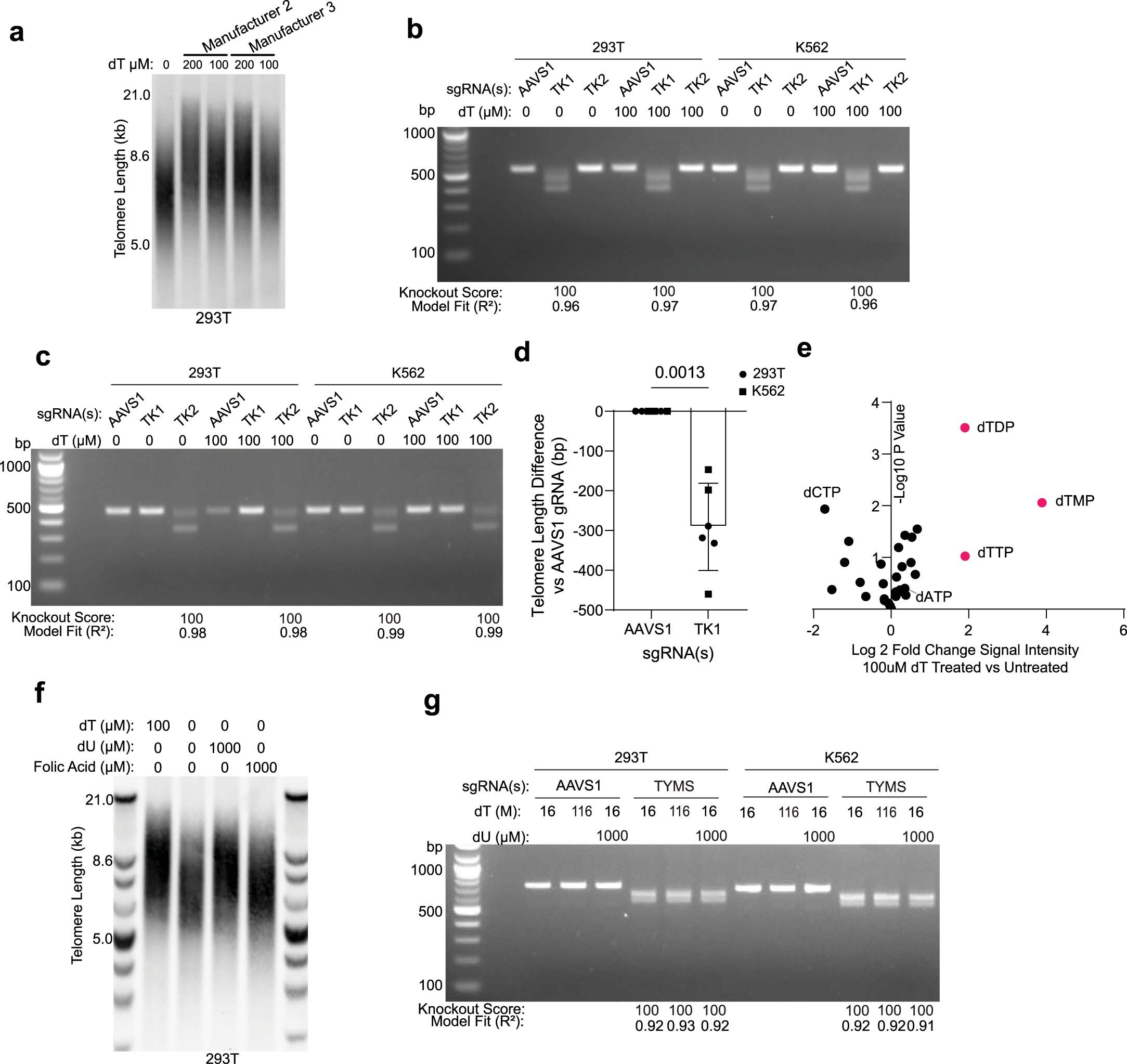
Extended Data Fig. 3: dT nucleotide metabolism perturbations and their effects on telomere length and polar metabolite homeostasis.
From: Thymidine nucleotide metabolism controls human telomere length

a, TRF of 293T cells treated with the indicated dose of dT for 10 days. The 0 µM dT lane is the same image as the rightmost lane in Fig. 2f. Manufacturer 2, Santa Cruz Biotechnology; Manufacturer 3, MP Biomedicals. b,c, Genomic DNA from 293T or K562 cells manipulated with the indicated sgRNA(s) followed by dT treatment was PCR amplified using primers specific to the TK1 (b) or TK2 (c) genomic loci. Amplicons were separated by agarose gel electrophoresis, demonstrating the three pooled sgRNAs targeting either TK1 or TK2 generated on-target genomic deletions. First lane is a molecular weight marker. PCR products were Sanger sequenced and editing efficiency was quantified using the Synthego ICE algorithm (shown as ‘Knockout Score’). The model fit of the ICE quantification is also displayed. Genomic DNA used in this figure was the same as the DNA used to generate Fig. 3b–e. d, Quantification of Fig. 3b. n = 3 biological replicates for each cell line, P value calculated using paired two-sided t test. e, Polar metabolite profiling by liquid chromatography mass spectrometry of 293 T cells treated with or without 100 µM dT for 24 hours, performed in biological triplicate. P value calculated by unpaired two-sided Student’s t test of average signal intensity in treatment vs. control samples; nucleotide and nucleoside species detected in all samples displayed. Note: dGTP not detected. f, TRF of 293T cells treated with the indicated compound for 10 days. dU, deoxyuridine. g, Detection of CRISPR/Cas9 editing of TYMS locus using TYMS-specific primers, performed as in b and c. Genomic DNA used was the same as the DNA used to generate data in Fig. 3g–j. Data in d and e are shown as means, and error bars indicate standard deviation.