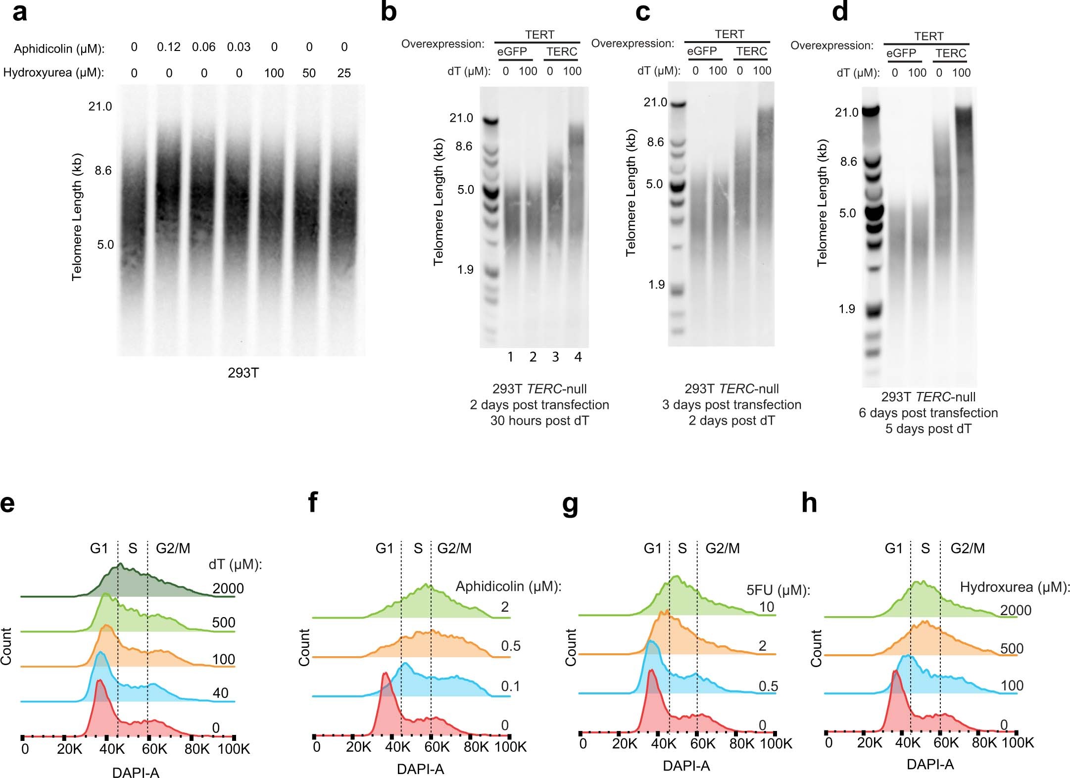
Extended Data Fig. 6: Evaluation of telomere length and cell cycle progression changes from treatment with dT, aphidicolin, 5FU, or hydroxyurea.
From: Thymidine nucleotide metabolism controls human telomere length

a, TRF Southern blot of 293T cells treated with the indicated doses of aphidicolin and hydroxyurea for 10 days. b, TRF Southern blot of 293T TERC-null cells transfected with TERT in addition to the indicated vector, cultured for 18 hours, then treated with the indicated dose of dT for 30 hours. c, TRF Southern blot of 293T TERC-null cells transfected with TERT in addition to the indicated vector, cultured for 18 hours, then treated with the indicated dose of dT for two days. d, TRF Southern blot of 293T TERC-null cells transfected with the indicated expression vectors, cultured for 18 hours, then treated with the indicated dose of dT for five days. e–h, Cell cycle analysis by DAPI staining and flow cytometry of 293T TERC-null cells transfected with TERC and TERT expression vectors, cultured for 18 hours, then treated with the indicated of dose of dT (e), aphidicolin (f), 5FU (g), or hydroxyurea (h), displayed as histograms of DAPI intensity of representative samples from each treatment arm, corresponding to cells in Fig. 6b–l. Gating based on untreated cells. TRFs presented in this figure show the results of single experiments.