Extended Data Fig. 7: T-free telomerase is sensitive to dT nucleotide manipulations.
From: Thymidine nucleotide metabolism controls human telomere length

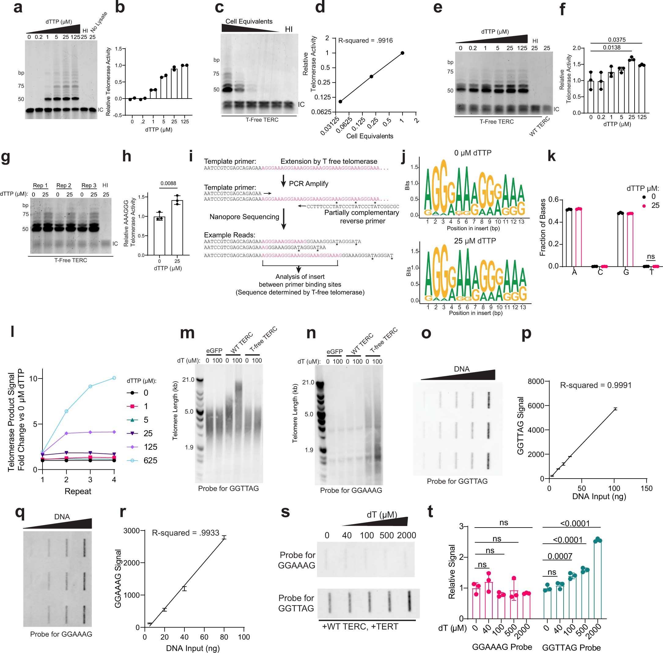
a, Representative modified TRAP assay performed on super-telomerase extracts using the indicated dose of dTTP and physiologic levels of dATP, dCTP and dGTP (see Methods). b, Quantification of a. n = 2 biological replicates. c, GGAAAG TRAP assay performed on lysates from 293T TERC-null cells overexpressing T-free super-telomerase demonstrates linearity between cell input amount and telomerase signal. Five-fold serial dilutions performed. HI, heat inactivated. d, Quantification of lanes 1–3 from c. e, Representative modified GGAAAG TRAP assay performed on super-telomerase extracts generated using the indicated TERC vector. Assay performed with the indicated dose of dTTP and physiologic levels of dATP, dCTP and dGTP (see Methods). HI, heat inactivated. f, Quantification of e using two-sided unpaired Student’s t test; n = 3 biological replicates. g, Representative modified GGAAAG TRAP assay performed on T-free super-telomerase extracts supplemented with the indicated dose of dTTP and physiologic levels of dATP and dGTP. h, Quantification of g as in f, n = 3 biological replicates. i, Diagram of GGAAAG TRAP product sequencing and analysis strategy. Note * indicates T’s encoded by the partially complementary reverse primer, preventing analysis of base composition in that portion of the read. j, Quantification of base pair composition of representative GGAAAG TRAP products from g with 0 μM or 25 μM dTTP by nanopore sequencing (see Methods). Bits of information calculated using Shannon entropy and plotted using ggseqlogo. k, Quantification of base pair composition of GGAAAG TRAP products from g using nanopore sequencing (see Methods). P value calculated using two-sided Student’s t test; n = 3 biological replicates. l, Quantification of Fig. 7d, plotting the signal in the indicated telomerase product repeat relative to the signal of the corresponding repeat in the lane without dTTP added, normalized for loading (see Methods). m, TRF Southern blot of 293T TERC-null cells transfected with TERT in addition to the indicated vector, cultured for 18 hours, then treated with the indicated dose of dT for 30 hours, and probed with a GGTTAG complementary probe. Lanes 1–4 are the same blot shown in Extended Data Fig. 6b. n, Blot from m was stripped and re-probed with a probe complementary to the GGAAAG repeat. o, Slot blot of DNA from 293T TERC-null cells overexpressing eGFP and TERT showing linear relationship between DNA input and signal; rows are technical triplicates. p, Quantification of o. q, Slot blot of DNA from 293T TERC-null cells overexpressing T-free super-telomerase; rows are technical triplicates. r, Quantification of q. s, Slot blot of DNA from 293T-TERC null cells transfected with TERT and TERC, cultured for 18 hours, then treated with dT as indicated for 30 hours. Denatured DNA for each sample was split and loaded onto parallel blots, which were probed for the indicated target. Performed in technical triplicate. t, Quantification of s. P values calculated with one way ANOVA using Dunnett’s multiple comparisons test for each probe. For b, d, f, h, k, p, r and t, the mean of the data is presented and error bars indicate s.d.; ns, P > 0.05.