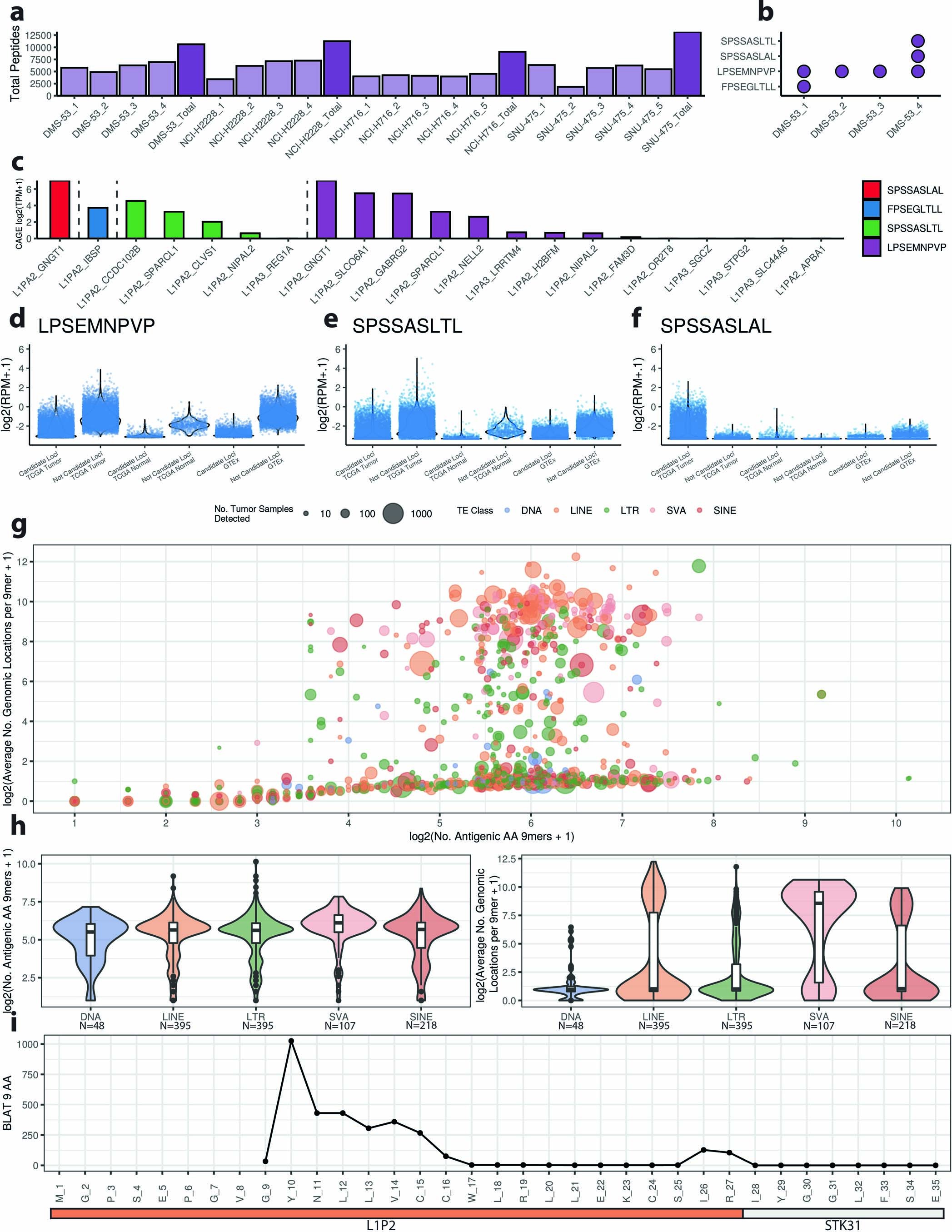
Extended Data Fig. 8: HLA-pulldown mass spectrometry detection of TS-TEAs and analysis of repetitiveness.
From: Pan-cancer analysis identifies tumor-specific antigens derived from transposable elements

a, Bar plot of number of HLA-bound peptides detected from our mass spectrometry experiments. Each cell line has 4-5 replicates, and then there is a ‘Total’ bar that is the total number of unique peptides detected from all of the replicates. b, Replicates in which each of the TS-TEA peptides was detected in the DMS 53 cell line. c, CAGE expression of TE-chimeric transcripts that the detected peptides can come from. Two of the candidate peptides have sequences common to multiple candidates that are expressed in the DMS 53 cell line. d, Violin plots with superimposed dot plots of the expression in reads per million (RPM) of genomic loci that can be translated into the peptide LPSEMNPVP. The x-axis groups the data by study and then ‘candidate’ loci that come from TE-chimeric transcripts identified in the paper and ‘not candidate’ loci which are other genomic locations that can also make the same peptide. e, Same as (d) but for the peptide SPSSASLTL. f, Same as (d) but for the peptide SPSSASLAL. g, Scatter plot of all TS-TEP candidates where the x-axis is the log2-transformed number of antigenic 9-mers that can be generated from the candidate and the y-axis is the log2-transformed number of genomic loci encoding a 9-mer averaged across all antigenic 9-mers for a TS-TEP. The size of the dot is proportional to the number of tumor samples the TS-TEP is present in, and the color of the dot is the class of transposable element. h, Box plot and violin plot of the log2-transformed number of antigenic 9-mers that can be generated from each TS-TEP candidate (left) and the log2-transformed number of genomic loci encoding a 9-mer averaged across all antigenic 9-mers for each candidate (right) categorized by TE class. The ‘N=’ lists the number of candidates summarized by each box plot. Box plot format: center line, median; box limits, upper and lower quartiles; whiskers, 1.5x interquartile range. i, For the candidate L1P2_STK31, a line graph with the x-axis showing the amino acid and position of amino acids at the N-terminus of the protein, and the y-axis is the number of genomic loci that can translate into the 9-mer. Each dot represents the 9-mer that ends with the amino acid below it on the x-axis. Below the plot is a schematic of the portion of the protein translated from the TE (subfamily is L1P2) and the canonical exons of the gene (STK31).