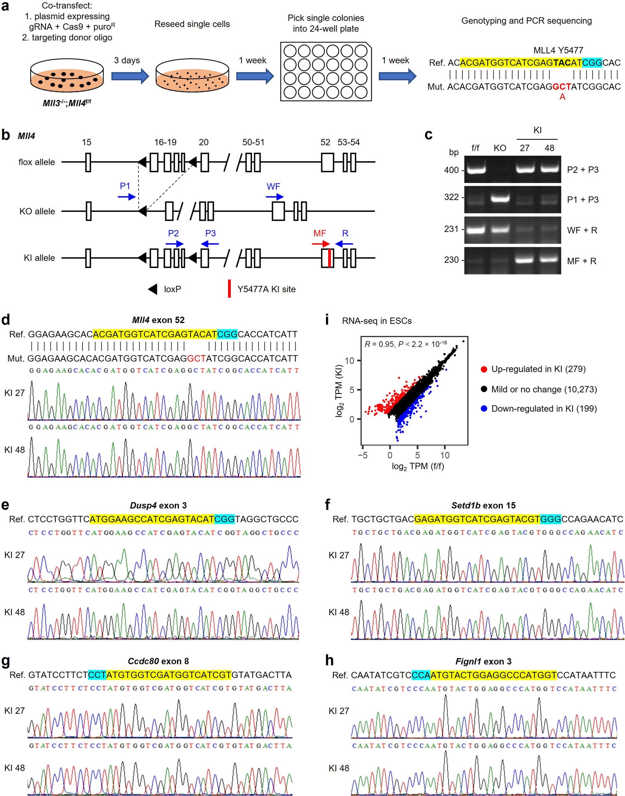
Extended Data Fig. 2: Generation and characterization of ESCs lacking MLL3/4 enzymatic activities.

a, Schematic of generating ESCs harboring enzyme-dead mutant (Y5477A) MLL4. Knock-in was done in Mll3−/−;Mll4f/f ESCs. b, Schematic representation of Mll4 flox, knockout (KO) and knock-in (KI) alleles. In flox and KI alleles, two loxP sites were inserted in the intron before exon 16 and the intron after exon 19; in the KI allele, the Y5477A mutation is located in exon 52. Locations of PCR genotyping primers P1, P2, P3, WF, MF and R are indicated by arrows. The MF primer is specific to the KI allele. c, PCR genotyping using primer pairs indicated in b. Sizes of PCR products are indicated on the left. d-h, Chromatograms of genomic PCR sequencing from two independent KI ES cell lines. Trace files display sequences around the Y5477A mutation (d) or sequences around potential exonic off-target regions of Dusp4 (e), Setd1b (f), Ccdc80 (g) and Fignl1 (h). In the reference sequences, sgRNA-defined target regions and PAM sites are highlighted in yellow and cyan, respectively. i, RNA-seq data of genes expressed in f/f or KI ESCs were presented as scatter plots. Pearson correlation coefficient (R) and the corresponding two-sided P value are shown. The number of genes in each group is indicated in parentheses.