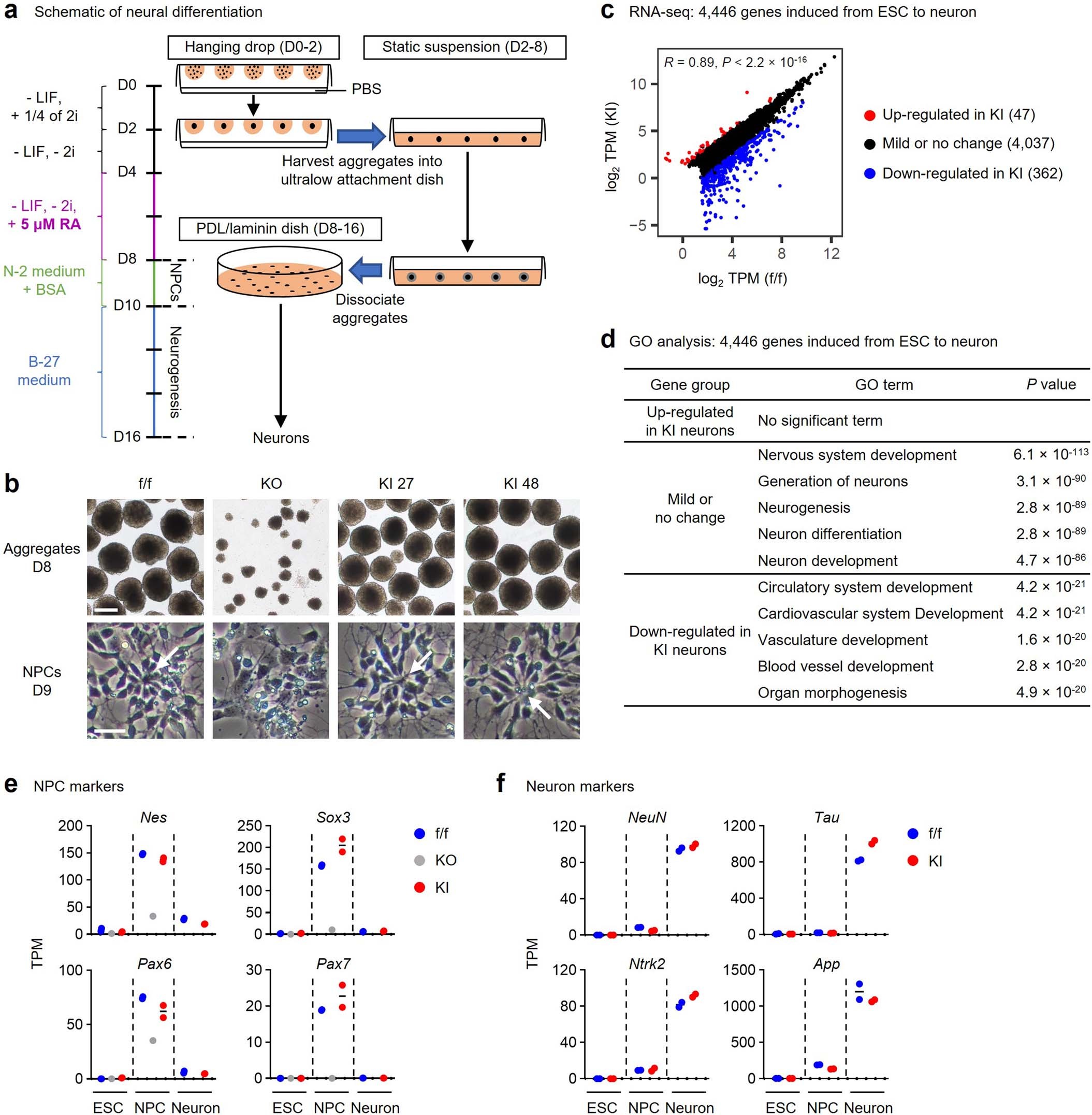
Extended Data Fig. 4: MLL3/4 enzymatic activities are generally dispensable for neural differentiation.

a, Schematic of neural differentiation. PBS, phosphate-buffered saline; PDL, poly-D-lysine; RA, Retinoic acid. b, Representative microscopic images of D8 aggregates and D9 NPCs. Scale bar, 250 μm (upper) or 25 μm (lower). White arrows indicate neural rosettes. c, Expression levels of 4,446 genes induced from ESC to neuron were presented as scatter plots. Pearson correlation coefficient (R) and the corresponding two-sided P value are shown. The number of genes in each group is indicated in parentheses. d, GO analysis of three gene groups in c. Statistical significance was determined by DAVID modified one-sided Fisher’s exact test. e,f, Expression levels of NPC (e) and neuron (f) markers. Data from RNA-seq are presented as dot plots (f/f, n = 2; KI, n = 2). Horizontal lines represent mean values. e, Data of KO ESCs and NPCs from RNA-seq are included.