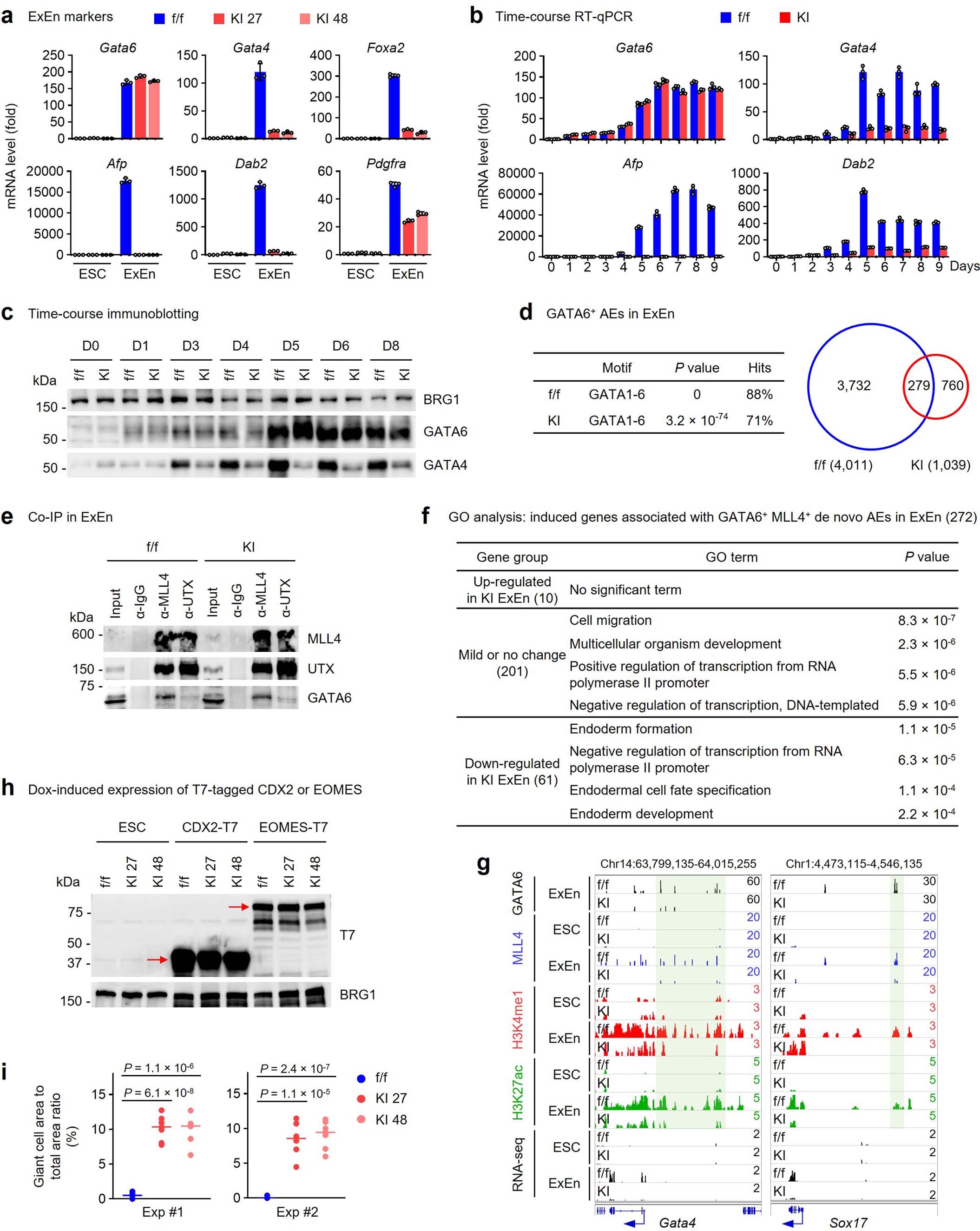
Extended Data Fig. 6: ESCs lacking MLL3/4 enzymatic activities show aberrant differentiation to extraembryonic lineages.

a, ExEn markers were analyzed by RT-qPCR before and after 5-day ExEn differentiation. Data are presented as means ± s.d., n = 3 independent experiments. b, ExEn differentiation was extended to 9 days. ExEn markers were analyzed by time-course RT-qPCR at indicated time points. Data are presented as means ± s.d., n = 3 independent experiments. c, ExEn differentiation was extended to 8 days. ExEn markers were analyzed by time-course immunoblotting at indicated time points. Whole cell lysates were analyzed using indicated antibodies. BRG1 is shown as loading control. d, Motif analysis and Venn diagram of GATA6+ AEs in f/f and KI cells after ExEn differentiation. Statistical significance was determined using the SeqPos motif tool with default parameters. e, Whole cell lysates prepared from cells after ExEn differentiation were immunoprecipitated with MLL4 or UTX antibodies. Immunoprecipitated complexes were analyzed by immunoblotting using antibodies against MLL4, UTX and GATA6. f, GO analysis of three gene groups in Fig. 4g. Statistical significance was determined by DAVID modified one-sided Fisher’s exact test. g, ChIP-seq profiles of GATA6, MLL4, H3K4me1 and H3K27ac as well as RNA-seq profiles in f/f and KI cells are displayed on Gata4 and Sox17 loci. GATA6+ MLL4+ de novo AEs are highlighted in shades. h, Immunoblotting of T7-tagged CDX2 and EOMES. f/f and KI ESCs were infected with Doxycycline (Dox)-inducible lentiviral vector expressing T7-tagged CDX2 or EOMES and treated with 1 μg/ml Dox for 1 day. Whole cell lysates were analyzed. BRG1 is shown as loading control. i, After CDX2-stimulated TE differentiation, ratios of giant cell area to total area are presented as dot plots. Horizontal lines represent mean values. At least 6 different fields of view were observed per group for measurement. Statistical significance was determined by the two-tailed unpaired t-test. Data from 2 independent experiments (Exp #1 and Exp #2) are shown.