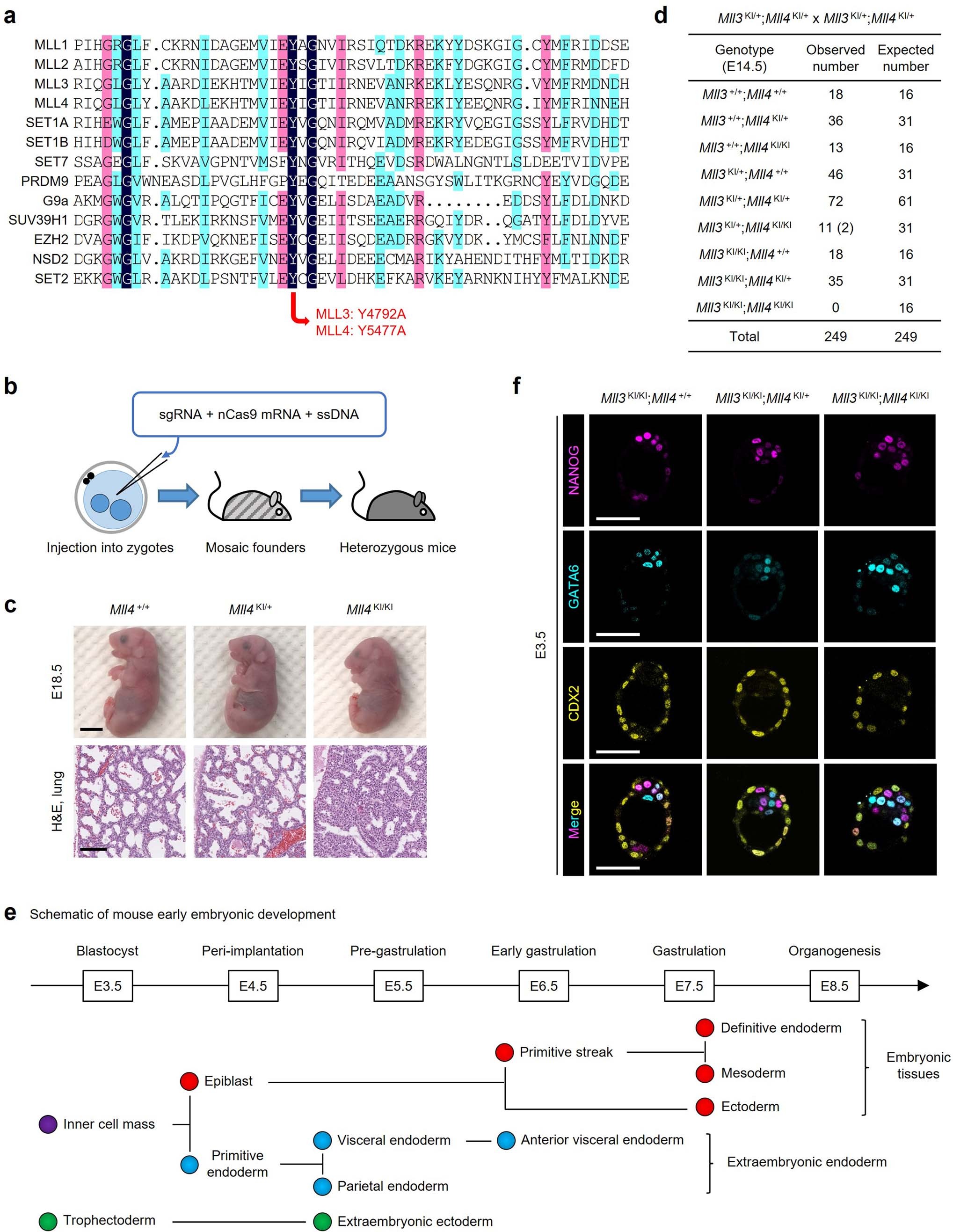
Extended Data Fig. 1: Loss of MLL3/4 enzymatic activities results in embryonic lethality.

a, Alignment of SET domain sequences in different histone lysine methyltransferases in mice. The highly conserved tyrosine (Y) residues, Y4792 in MLL3 and Y5477 in MLL4, are mutated to alanine residues (A) in mice and/or ESCs in this study. b, Schematic of generating enzyme-dead MLL3 and MLL4 knock-in (KI) mice by Cas9 nickase. sgRNA, single guide RNA; nCas9, Cas9 nickase; ssDNA, single-strand DNA. c, Representative images of embryos with indicated genotypes and H&E-stained lung tissues at E18.5. Scale bar, 5 mm (embryo) or 250 μm (histology). d, Genotypes of progeny from Mll3KI/+;Mll4KI/+ intercrosses at E14.5. Numbers of dead pups are indicated in parentheses. e, Representative images of NANOG, GATA6 and CDX2 IF staining of E3.5 blastocysts. Scale bar, 100 μm. f, Schematic of early embryonic development in mice.