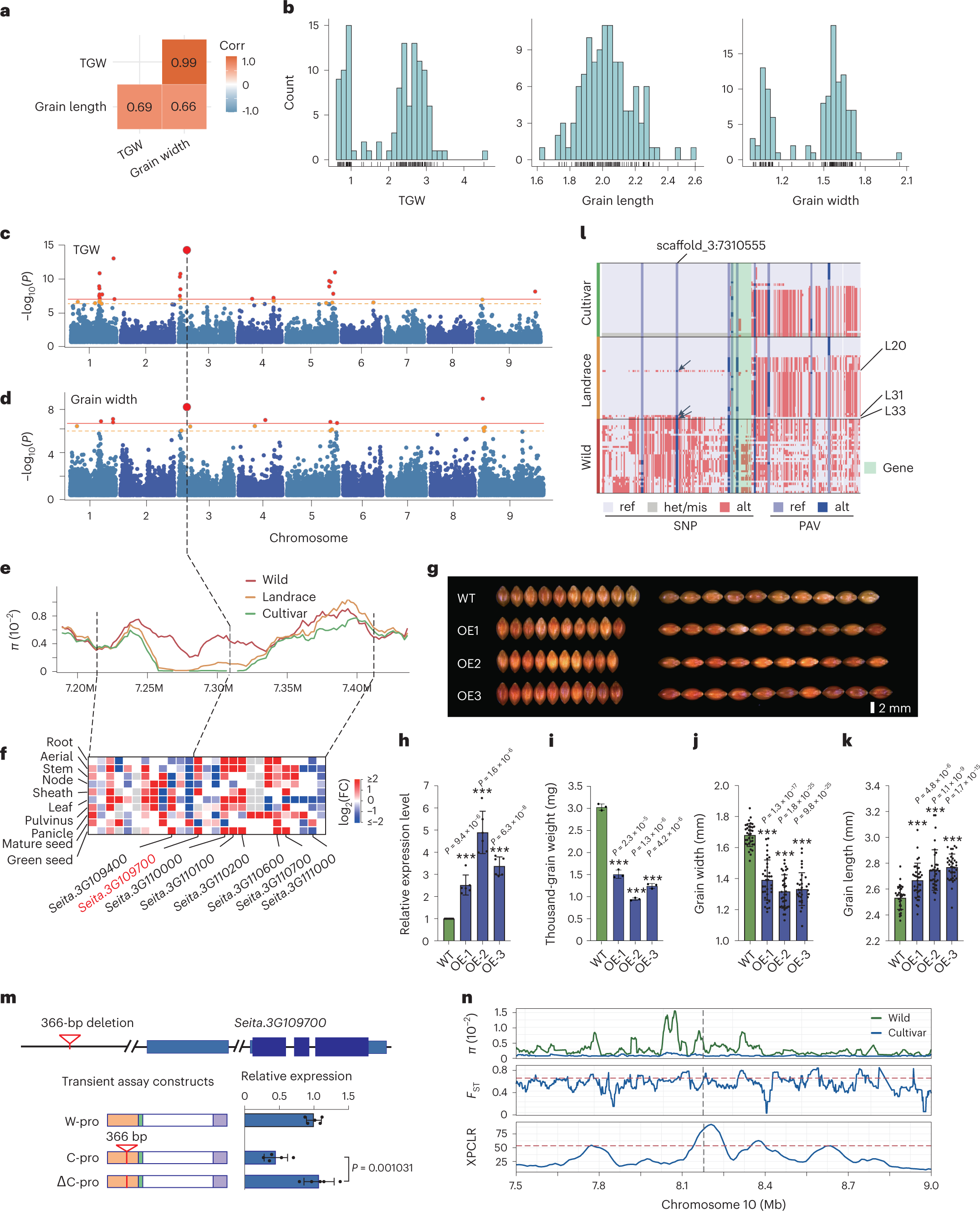
Fig. 5: The SiGW3 gene regulates grain yield of foxtail millet during domestication and improvement.
From: A graph-based genome and pan-genome variation of the model plant Setaria

a, Phenotypic correlation between TGW, GL and GW. b, Phenotypic distribution of TGW, GL and GW. c,d, Manhattan plots of SV-GWAS for TGW and GW, respectively. The horizontal lines indicate Bonferroni-corrected genome-wide significance threshold (α = 1 and α = 0.05). e, Distribution of nucleotide diversity of wild, landrace and cultivar varieties in a 200-kb interval. f, Expression patterns of 27 genes within the 200-kb interval harboring the peak SV. g, The grain size difference of wild-type and SiGW3 overexpression lines. h–k, Comparison of expression levels and TGW, GW and GL between wild-type Ci846 and three independent overexpression lines. l, Haplotype analysis of SiGW3 and 20-kb left- and right-flanking genomic regions. The black arrows indicate three landraces with the same genotype as wild accessions at scaffold_3:7310555. m, Validation of function of the 366-bp deletion upstream of SiGW3. Transient assays are performed in foxtail millet leaf protoplast. The construct backbone consists of the minimal promoter from the cauliflower mosaic virus (mpCaMV, green box), luciferase ORF (white box) and the nopaline synthase terminator (purple box). Portions of distal components of the control region (orange boxes) from foxtail millet cultivar and green foxtail (wild type) were cloned into restriction sites upstream of the minimal promoter. ‘Δ’ denotes excision of a 366-bp SV from the distal component. Horizontal blue bars show expression levels for each construct. The number of samples is 5. n, XPCLR, FST and π values between wild and cultivated broomcorn millet. Red-dashed lines are selection signals (XPCLR > 53.6, FST > 0.644). The vertical dashed line indicates the homologous gene longmi029371 of SiGW3 in broomcorn millet. Data are presented as mean ± s.d. in h–k and m; significance is computed by two-tailed Student’s t-test. The number of samples in h and i is 6 and 3, respectively. The number of samples/seeds of WT, OE1, OE2 and OE3 in j and k is all 35.