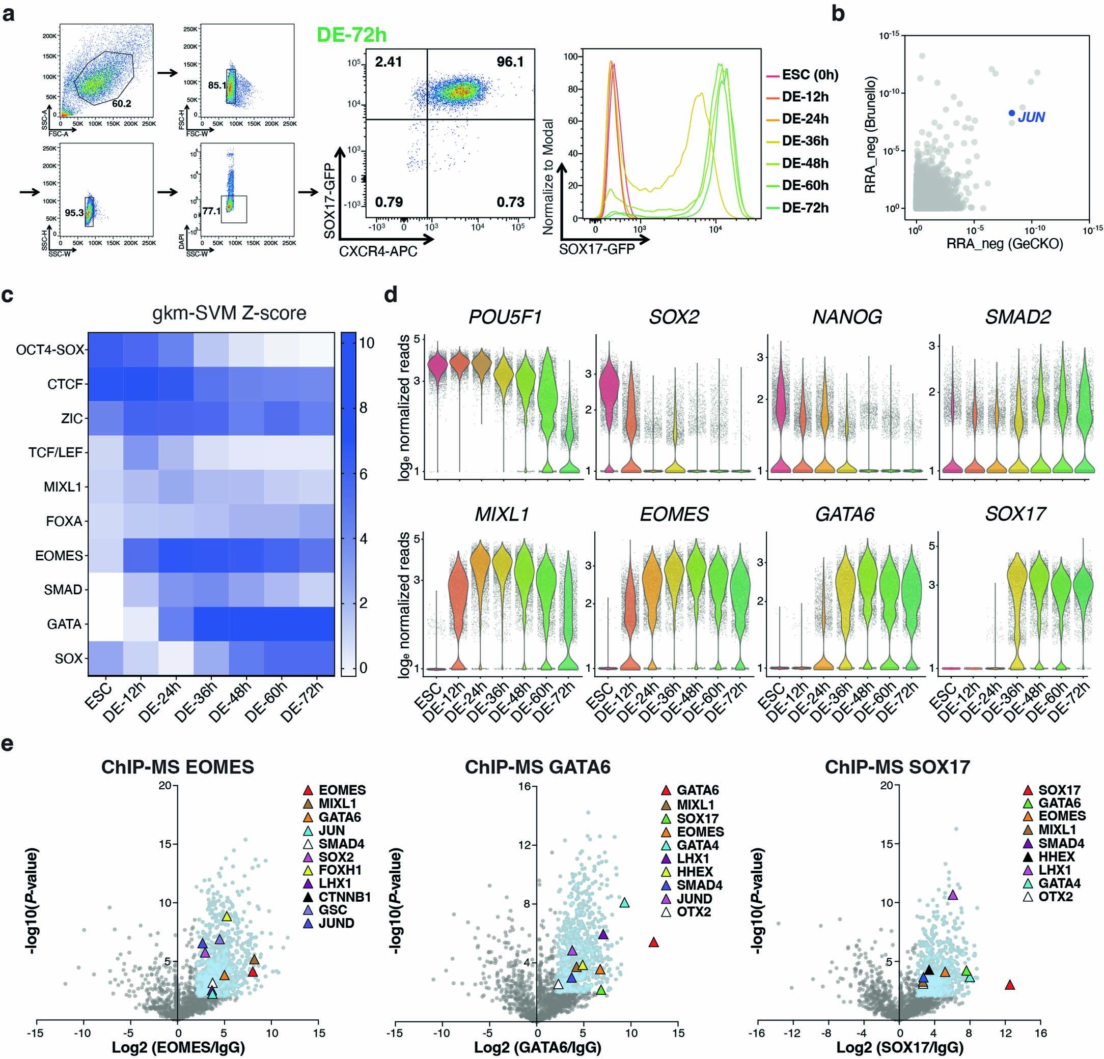
Extended Data Fig. 2: Core TFs identification and characterization during hESC-DE transition.

a, Flow cytometry analysis showing the gating strategy (left), differentiation efficiency at DE-72h measured by DE markers SOX17 and CXCR4 (middle) or transition efficiency every 12 h measured by SOX17 (right). b, MAGeCK robust ranking aggregation (RRA) scores for negative hits in two genome-scale DE screens from Li et al.25. JUN is the only identified TF among the negative hits. c, Motif z score of ATAC-seq by gkm-SVM at each time point during hESC-DE transition. d, Feature violin plots from scRNA-seq data showing core TFs expression changing during hESC-DE transition at single cell resolution. e, Volcano plots showing protein-protein interactions identified by ChIP-MS using EOMES as the bait at DE-24h, GATA6 and SOX17 as baits at DE-48h. Blue dots represent the significantly enriched proteins with log2FC > 2 and -log10(P-value) > 2. Selective TFs enriched in ESC and endoderm GO terms are labeled by triangles.