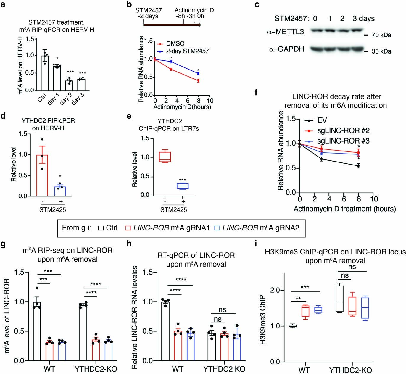
Extended Data Fig. 5: YTHDC2 binds to LTR7/HERV-H loci and prevents their silencing in a m6A dependent manner.

a, Two-day STM2457 treatment effectively decreased the m6A modification of HERV-H RNAs, determined by m6A MeRIP-qPCR. b, HERV-H RNA degradation detection by qRT-PCR. The cells were treated by STM2457 or control DMSO for 2 days before sample collection. Actinomycin D was added to the cell culture at the indicated times. c, Detection of METTL3 protein level in hESCs treated with STM2457. n = 3 biologically independent experiments. d, e, YTHDC2 RIP-qPCR (d) and ChIP-qPCR (e) revealing decreased YTHDC2 binding to HERV-H RNAs and LTR7 DNA after 2-day STM2457 treatment compared to cells treated by DMSO. In the box plots, center lines represent the median value, box limits the 25th and 75th percentiles, and whiskers denote minima and maxima (1.5× the interquartile range). f, LINC-ROR degradation determined by qRT-PCR. g-i, The dCasRx-ALHKB5 was expressed in the wild-type or YTHDC2 KO hESCs, together with control (Ctrl, black) gRNA or two independent gRNAs targeting the m6A modified sequence of LINC-ROR (gRNA1, gRNA2, blue and red), to remove the m6A modification of LINC-ROR. m6A MeRIP-qPCR analysis showing a substantial reduction of m6A modification on LINC-ROR in both WT and KO cells(g). RT-qPCR analysis shows reduced LINC-ROR RNA level in WT cells, but no further reduction of LINC-ROR in the KO cells upon LINC-ROR m6A removal(h). Erasing m6A from LINC-ROR only deposits H3K9me3 modification on the two LTR7 loci flanking LINC-ROR locus in WT cells, but not in KO cells(i). In the box plots, center lines represent the median value, box limits the 25th and 75th percentiles, and whiskers denote minima and maxima (1.5× the interquartile range). Data represent mean ± s.e.m. from three (b, d, e, f, i) or four (a, g, h) independent experiments. ns, not significant; *p < 0.05, **p < 0.01, ***p < 0.001, ****p < 0.0001. P values were calculated by two-tailed Student′s test in (a, b, d-i). Exact p values are in Source Data 1.