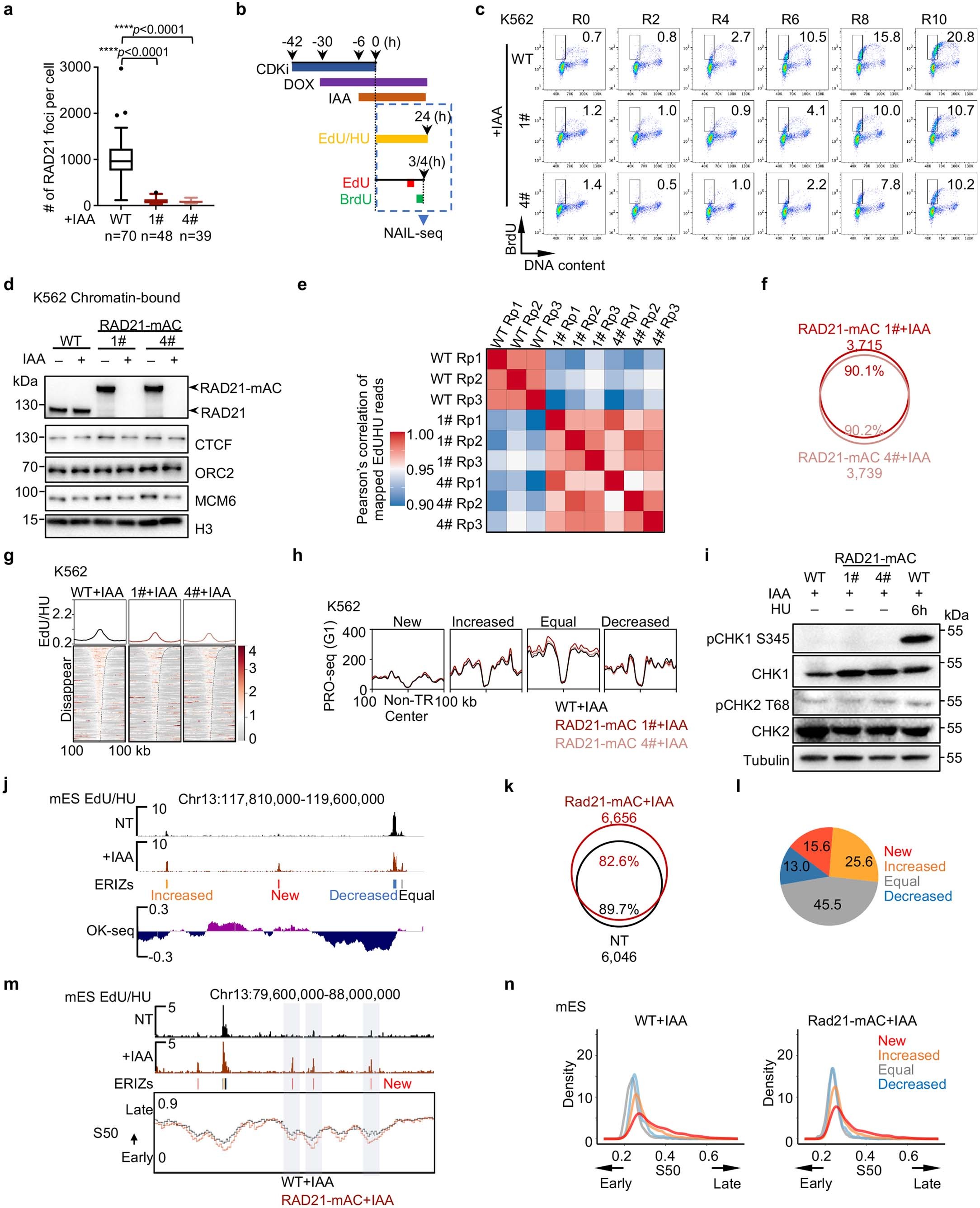
Extended Data Fig. 7: Dormant origin firing leads to alteration in replication timing.
From: Cohesin maintains replication timing to suppress DNA damage on cancer genes

a Boxplots showing the number of RAD21 foci per cell in IAA-treated WT and RAD21-mAC cells. Middle lines of boxplots indicating the median, upper and lower hinges indicate 25% and 75% quartiles, respectively, and upper or down whiskers indicate the extremum value no larger or smaller than the 1.5x IQR (inter-quartile range), respectively. Two-sided Mann–Whitney test; ****, p < 0.0001. b Schematic for NAIL-seq analysis to identify ERIZs (details in Methods). c Release of G1-arrested WT and RAD21-depleted cells. K562 cells were synchronized in G1 phase for 6 hours of IAA treatment, and released into a fresh medium with IAA. Cells were labeled with BrdU for 30 minutes before harvest. Rx, release for x hours. d Western blotting showing the amounts of chromatin-bound RAD21, CTCF, ORC2, and MCM6 in G1-arrested cells. Two independent replicates. e Pearson’s correlation between biological replicates of EdU/HU signals. f Venn plot showing the overlap of ERIZs identified from two clones after RAD21 depletion. g Heatmap showing the intensity of EdU/HU signals in disappeared ERIZs. h PRO-seq signals from cells with or without RAD21 depletion in non-transcribed regions (non-TR) adjacent to each class of ERIZs. i Western blotting showing the level of phosphorylated-CHK1 and -CHK2 in IAA-treated WT and RAD21-mAC cells. WT cells with 10 mM HU treatment for 6 hours were used as positive control. Two independent replicates.j Representative profiles of EdU/HU signals and peaks in Rad21-mAC mES cells (clone 1C4) with or without IAA treatment. The OK-seq signal was from GSE11727464. k Venn plot showing the overlap of EdU/HU peaks identified from mES cells with or without IAA treatment. l Percentage of each class of ERIZs in RAD21-depleted mES cells. m A representative profile of replication timing in RAD21-depleted mES cells. Grey shadows highlight two new EdU/HU peaks. n Density plots showing the distribution of S50 values of four classes of ERIZs identified from RAD21-depleted mES cells in the WT or RAD21-depletion replication timelines, respectively.