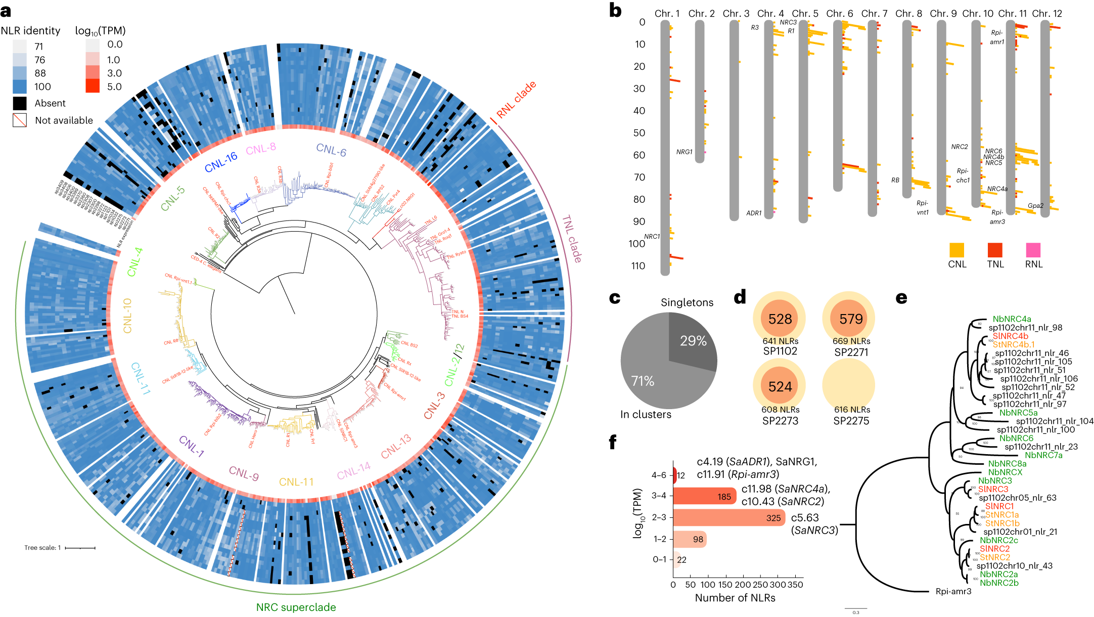
Fig. 2: Pan-NLRome of S. americanum.

a, The NB-ARC domains of S. americanum SP1102 were predicted by NLR-annotator and used to generate a maximum-likelihood tree using IQ-TREE with the JTT + F + R9 model. Known NLR proteins from Solanaceae species were included (highlighted in red). The NLRs are classified into different groups based on a previous report29. The RNL, TNL and NRC superclade are shown. CED-4 from Caenorhabditis elegans was used as the outgroup. The expression profile is shown by a heatmap (white to red) based on the cDNA RenSeq data of SP1102. The P/A polymorphism of NLRs from the three other S. americanum genomes and SMRT RenSeq assemblies of 16 additional accessions are shown by the heatmap (white to blue). The accession order from top to bottom is SP3409, SP3408, SP3406, SP3400, SP3399, SP3370, SP2360, SP2308, SP2307, SP2300, SP2298, SP2272, SP1123, SP1101, SP1034, SP1032, SP2275, SP2273 and SP2271. The absent NLRs are shown by black blocks. The scale bar represents the number of amino acid substitutions per site. b, The physical map of NLR genes in the SP1102 genome. CNLs are shown by yellow blocks, TNLs are shown by red blocks and RNLs are shown by pink blocks. Some functionally characterized NLR clusters are noted on this map. Some previously reported NLR clusters (NRC1, NRG1, R3, ADR1, NRC3, R1, RB, Rpi-vnt1, NRC2, Rpi-chc1, Rpi-amr1, NRC6, NRC4b, NRC5, NRC4a, Rpi-amr3, Gpa2) are shown in the physical map. (c) The proportion of NLR singletons and NLRs in clusters. d, Number of manually curated NLR genes (red circle), and the number of NLR genes predicted by NLR-annotator (yellow circle). Manual curation of NLR genes from SP2275 was not performed. e, Phylogeny of the NRC helper NLR family. The NRC homologs from potato, tomato and N. benthamiana are marked in orange, red and green, respectively. The NRC proteins from S. americanum are in black. The number indicates the bootstrap of each node. The scale bar represents the number of amino acid substitutions per site. f, The log10 transformed TPM values for NLR genes are classified into five groups, and some homologs of known R genes are noted. The NLR IDs are shown in Supplementary Table 2.