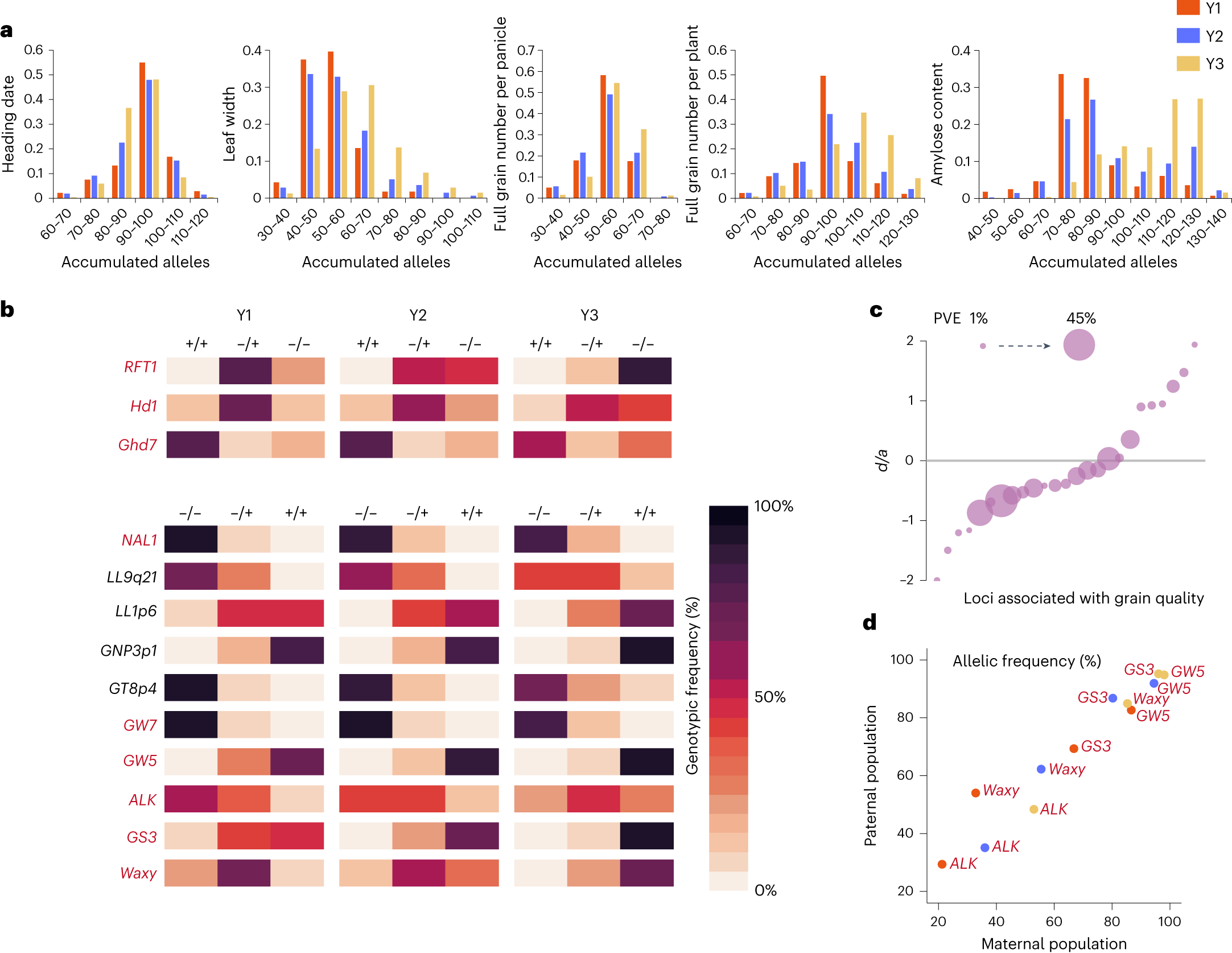
Fig. 3: Identification and analysis of loci associated with improvement breeding in indica–indica rice hybrids.

a, Distribution of the count of accumulated breeding-favorable alleles in hybrid individuals from three breeding periods for heading date, leaf width, full grain number per panicle, full grain number per plant and amylose content. The top-100 GWAS signals obtained from indica–indica rice hybrids were considered. A single locus contains two alleles, resulting in a cumulative count of 200 alleles across the aforementioned top-100 loci. b, Heat map demonstrating allelic frequency change within indica–indica rice hybrids across the three breeding periods. Symbol ‘+’ indicates breeding-favorable alleles or longer heading date, while ‘−’ represents breeding-unfavorable alleles or shorter heading date. c, Dominance-effect/additive-effect (d/a) for loci underlying grain quality-related traits and explaining larger than 1% phenotypic variance. d, Genotypic frequencies of four grain quality-related loci within both maternal and paternal populations of the indica–indica rice hybrids from Y1, Y2 and Y3 periods. Dots for Y1, Y2 and Y3 periods are marked by red, blue and yellow, respectively.