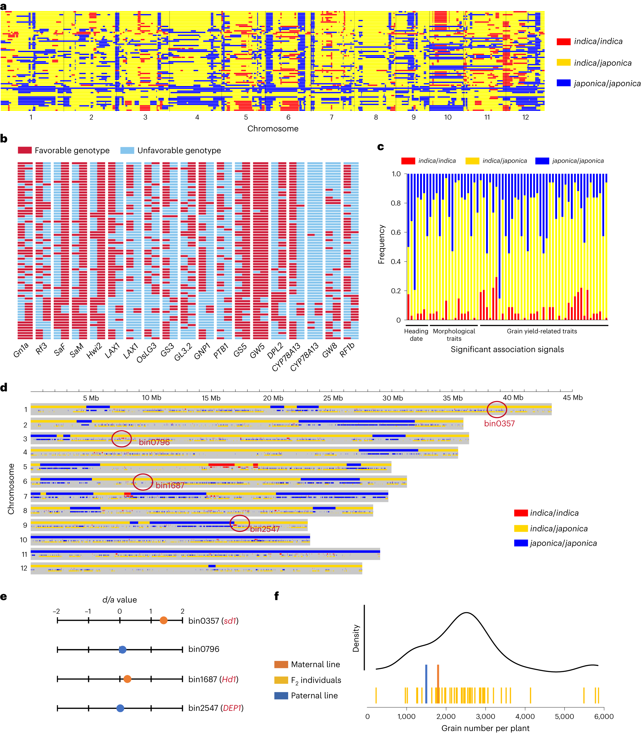
Fig. 4: Genome-wide genetic complementation contributing to intersubspecific heterosis in rice hybrids.

a, Distribution of indica- and japonica-origin segments across the whole genome of 68 indica–japonica hybrids. The indica–indica, indica–japonica and japonica–japonica genomic sequence are indicated by red, yellow and blue, respectively. b, Scanning the genotypes for 19 QTNs in 17 agronomically important genes in maternal and paternal lines of the indica–japonica hybrids. Breeding-favorable and breeding-unfavorable genotypes are marked in red and blue, respectively. Rows represent hybrids and columns represent QTNs. Each strip is composed of the genotype of maternal (left) and paternal (right) lines of a hybrid individual. c, Proportion of three types of segment at the genomic region where the significant association signals identified in indica–japonica F2 populations reside. d, Distribution of three types of segment across the whole genome of Quanjingyou No.1. The gray area represents hypothetical chromosomes. In each gray-shaded region, the lower stripes represent SNPs along the hypothetical chromosome region, and the higher bar indicates genomic sequence with its genotype judged by the SNP markers distributed in it. e, The dominance-effect/additive-effect (d/a) of the four major loci. Loci with breeding-favorable genotype contributed by female and male lines are marked in red and blue, respectively. f, Distribution of grain number per plant of F2 individuals containing heterozygous genotypes across all four loci. The performance of both parental lines is also indicated by double-height stripes.