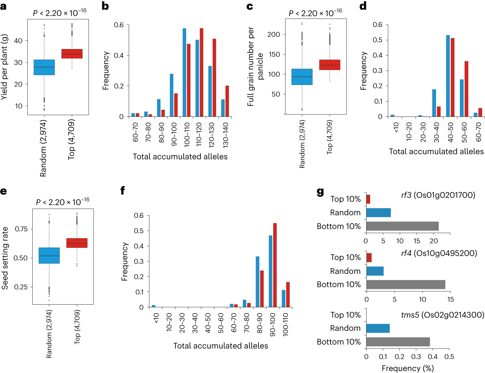
Fig. 6: Correlation between yield potential and the total accumulation of breeding-favorable loci.

a,c,e, GEBV of yield per plant (a), full grain number per panicle (c) and seed setting rate (e) for Wild-abortive hybrid combinations scored in the uppermost 10% or from random selection. Sample size is shown in parentheses. Significance test was conducted by one-sided (less) Wilcoxon test. b,d,f, Distribution of the count of accumulated breeding-favorable alleles in Wild-abortive hybrids combinations ranked in uppermost 10% or from random selection for yield per plant (b), full grain number per panicle (d) and seed setting rate (f). For each of the three traits, the top-100 GWAS signals and corresponding QTNs reported previously were used for analysis. g, Bar plot demonstrating the proportion of the combinations containing the genotypes causing pollen abortion for genes rf3, rf4 and tms5 in uppermost 10%, lowermost 10% or randomly selected subgroups.