Extended Data Fig. 6: Heterogeneity in COVID-19 associated CD14+ monocyte states.
From: Precise identification of cell states altered in disease using healthy single-cell references

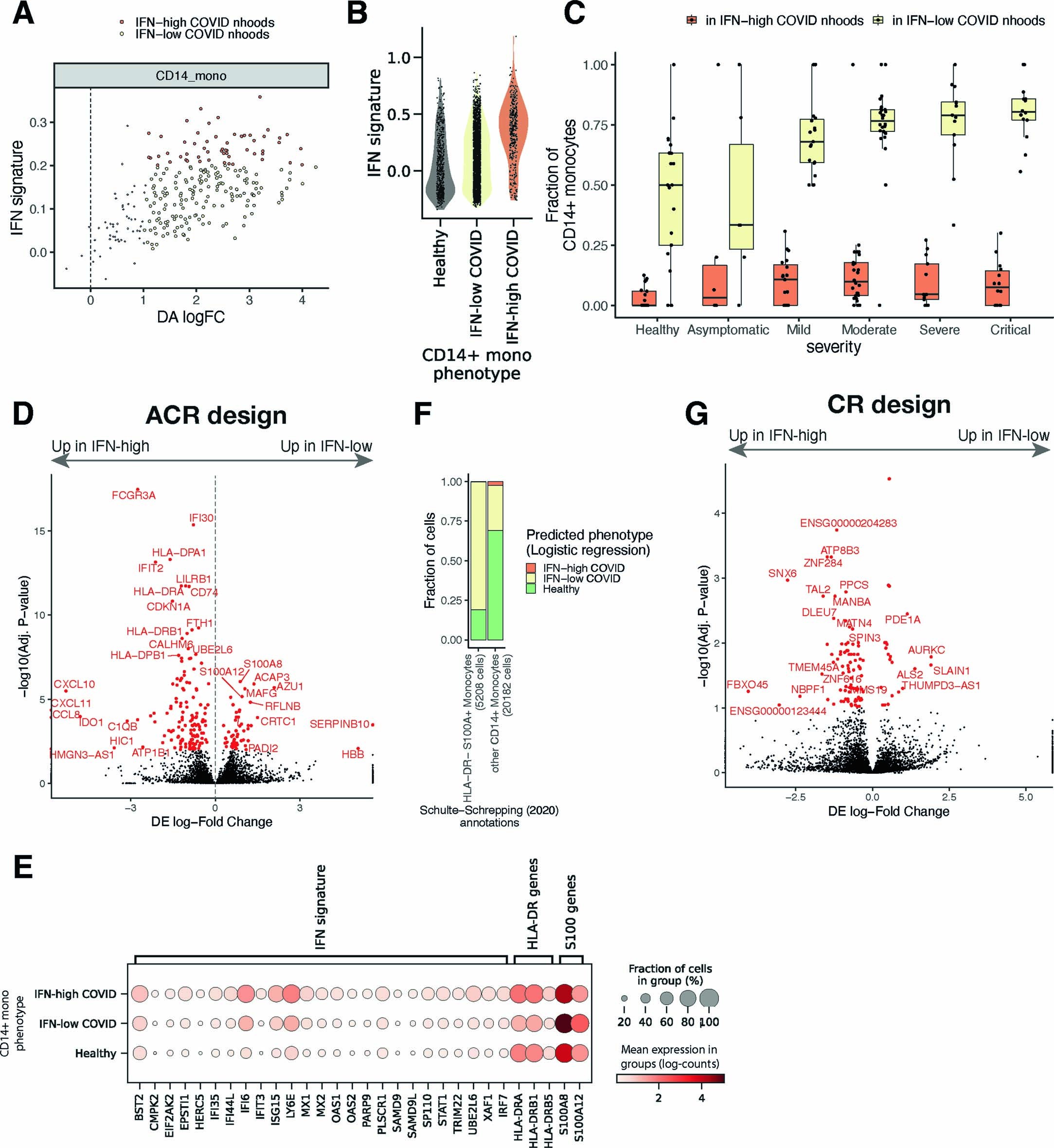
(a) Scatterplot of neighbourhood differential abundance log-Fold Change (DA logFC) against the mean expression of IFN signature with CR design for neighbourhoods of CD14+ monocyte cells (as in Fig. 5e). (b) Distribution of IFN signature score for cells belonging to neighbourhoods in CR design assigned to 3 alternative CD14+ phenotypes. (c) COVID-19 enriched CD14+ phenotypes (from CR design) across patients with varying disease severity (Healthy: n = 23 patients, Asymptomatic: n = 9 patients, Mild: n = 23 patients, Moderate: n = 30 patients, Critical: n = 15 patients, Severe: n = 13 patients): each point represents a donor, the y-axis shows the fraction of all CD14+ monocytes in that donor showing IFN-high COVID-19 enriched phenotype (orange), and IFN-low COVID-19 enriched phenotype (yellow). The remaining fraction are monocytes with healthy phenotype (not shown). In boxplots the center line denotes the median; box limits, first and third quartiles; whiskers, 1.5X interquartile range. (d) Volcano plot of differential expression analysis results from comparison between IFN-high and IFN-low COVID-19 specific CD14+ phenotypes identified with ACR design. For each tested gene, the x-axis shows the logFC of the edgeR quasi-likelihood differential expression test64 and the y-axis shows the Benjamini-Hochberg adjusted p-value. Genes with significant DE at FDR < 1% are colored in red. A subset of significant genes with absolute logFC > 0.75 are labelled. (e) Dotplot of mean expression of IFN signature genes, HLA-DR genes and S100 genes for different CD14+ monocyte states identified with ACR design. Dot size is proportional to the fraction of cells expressing the gene in a group. (f) Predicted CD14+ monocyte phenotype for monocytes of COVID-19 patients from the Schulte-Schrepping23 dataset. A logistic regression model was trained on the monocytes from the Stephenson dataset24, and predicted phenotypes for all CD14+ monocytes in the Schulte-Schrepping23 dataset. The barplot shows the proportion of cells with a predicted phenotype for HLA-DRlo S100hi monocytes and for all other monocytes. (g) Volcano plot of differential expression analysis results from comparison between IFN-high and IFN-low COVID-19 specific CD14+ phenotypes identified with CR design (as in (D)).