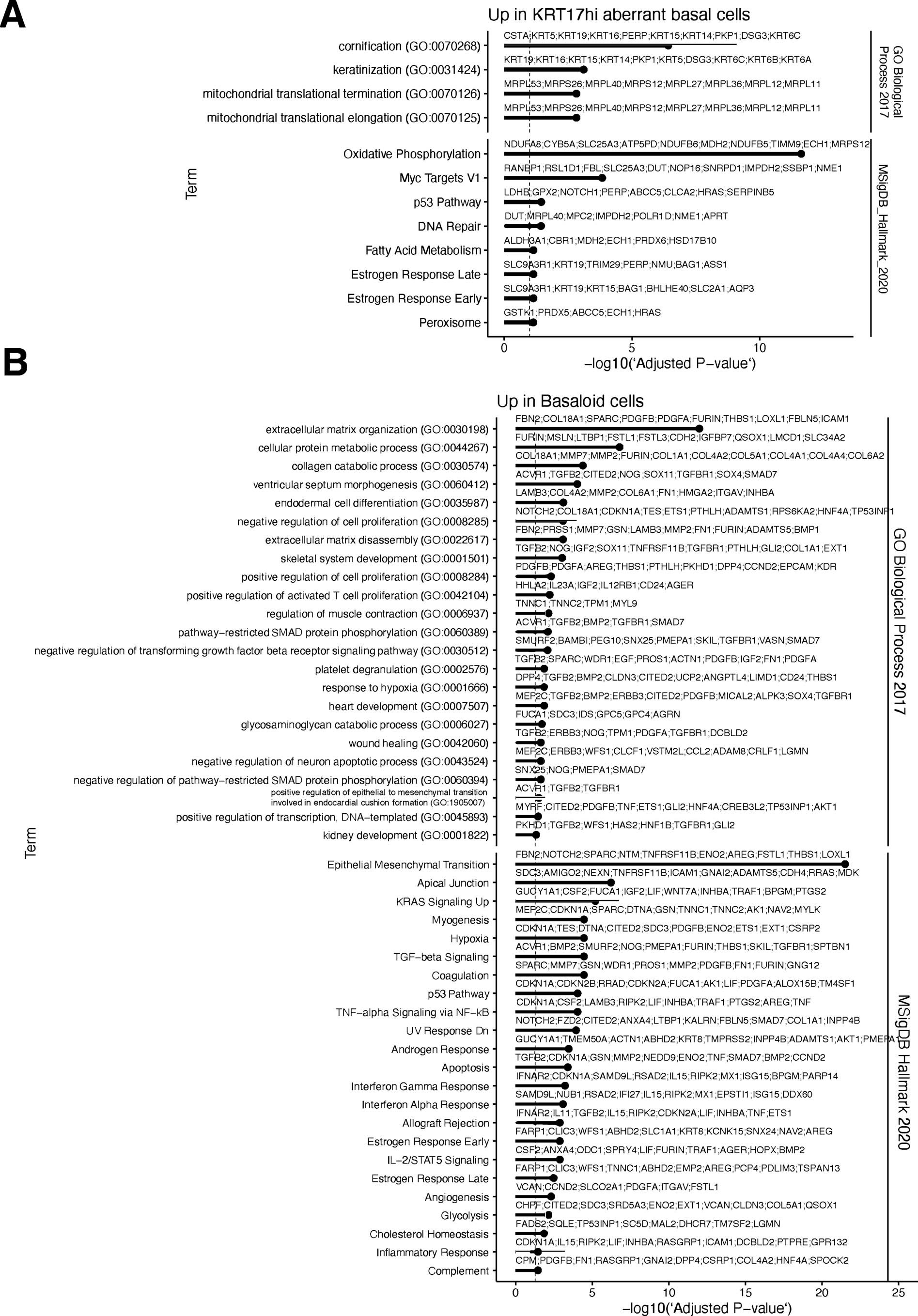
Extended Data Fig. 9: Differential expression analysis to identify markers for aberrant basal-like cells detected with ACR design.
From: Precise identification of cell states altered in disease using healthy single-cell references

(a) Gene set enrichment analysis (Enrichr80 hypergeometric test) results for markers of KRT17hi aberrant basal cells: adjusted p-value (BH correction for multiple testing, transformed to - log10(p-val)) for significant gene sets (10% FDR threshold, marked by dotted line) from GO biological process terms and MSigDB Hallmark pathway terms. Example marker genes associated with each term are shown. (b) Gene set enrichment analysis (Enrichr80 hypergeometric test) results for markers of basaloid cells: adjusted p-value (BH correction for multiple testing, transformed to - log10(p-val)) for significant gene sets (5% FDR threshold, marked by dotted line) from GO biological process terms and MSigDB Hallmark pathway terms. Example marker genes associated with each term are shown.