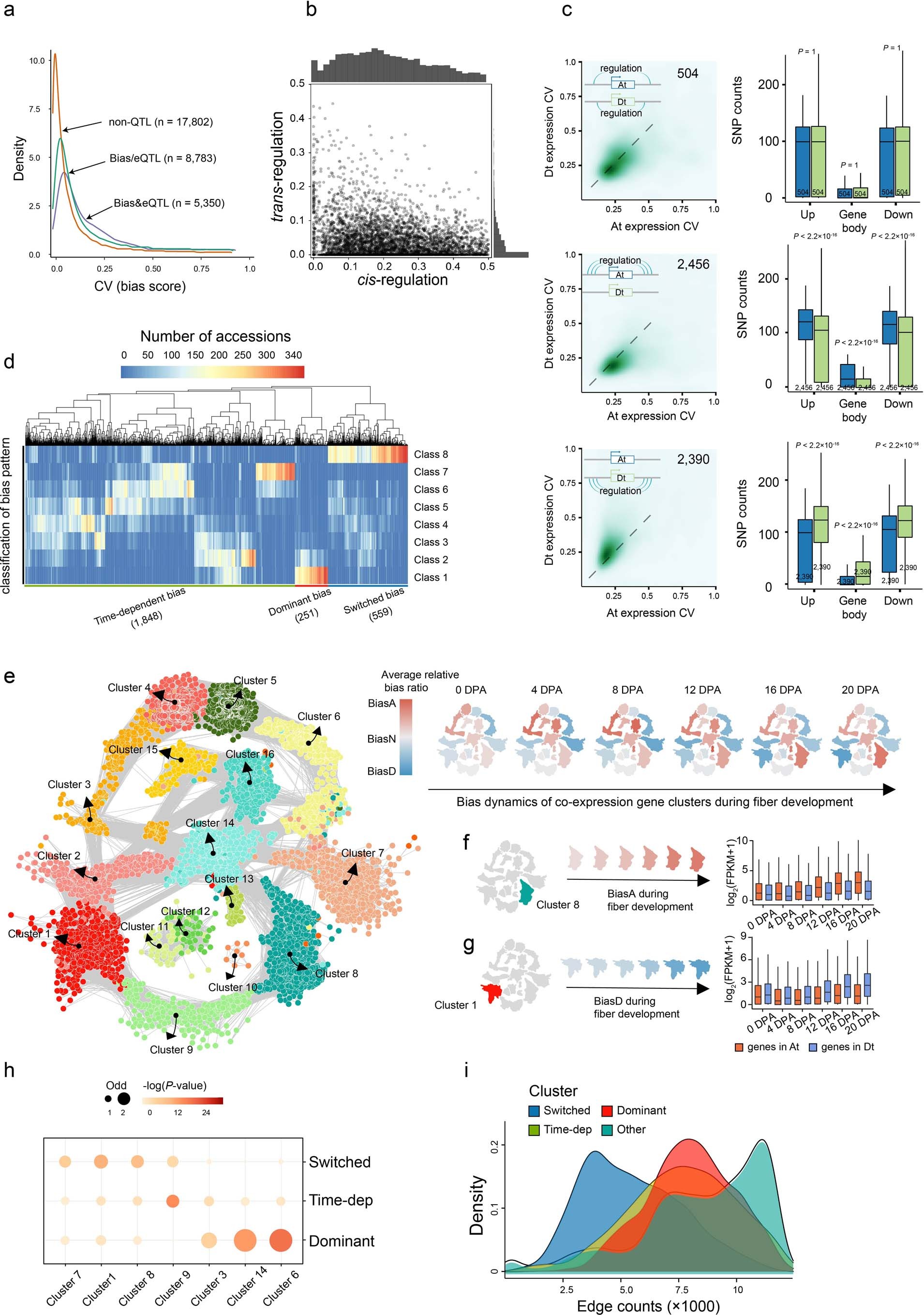
Extended Data Fig. 5: Characterization of homoeologous expression bias and its dynamics across stages.
From: Regulatory controls of duplicated gene expression during fiber development in allotetraploid cotton

a, Comparison of the coefficient of variation for bias score in different expression bias patterns. ‘non-QTL’ indicates gene pairs without significant eQTL and bias-eQTL. ‘Bias/eQTL’ shows gene pairs with one eQTL or bias-eQTL. ‘Bias&eQTL’ indicates gene pairs with both eQTL and bias-eQTL. b, Genetic variance partitioning for a gene pair using intra- and inter-subgenomic SNPs (within 1 Mb up- or downstream of TSS). c, Density map showing the coefficient of variation (CV) of gene expression for gene pairs with different genetic regulatory patterns. The boxplot shows the count of SNPs in gene body and flanking regions (1 kb up- and downstream) (two-sided Wilcoxon rank sum test; center line, median; box limits, first and third quartiles; whisker, 1.5×interquartile range). d, Distribution of the number of accessions belonging to each dynamic bias pattern. Rows contain 8 categories of dynamic bias patterns (Methods) and columns are gene pairs with bias-eQTL. e, The dynamics of homoeologous gene expression patterns was shown in a co-expression network. Nodes were colored for 16 co-expression clusters (left panel). The co-expression network was colored for expression bias (colored by average relative bias ratio; right panel). f, Dynamic expression bias and expression level (FPKM) of co-expression cluster 8 (n = 915 genes in different subgenomes at 6 timepoints; center line, median; box limits, first and third quartiles; whisker, 1.5× interquartile range). g, Dynamic expression bias and expression level (FPKM) of co-expression cluster 1 (n = 646 genes in different subgenomes at 6 timepoints; center line, median; box limits, first and third quartiles; whisker, 1.5× interquartile range). h, Enrichment of gene pairs with three bias patterns in co-expression clusters. The odd ratio and P-values for enrichment of clusters were calculated based on a one-sided Fisher’s exact test. i, Distribution of edge numbers in co-expression clusters that were enriched by switched, time-dependent, and dominant gene pairs.