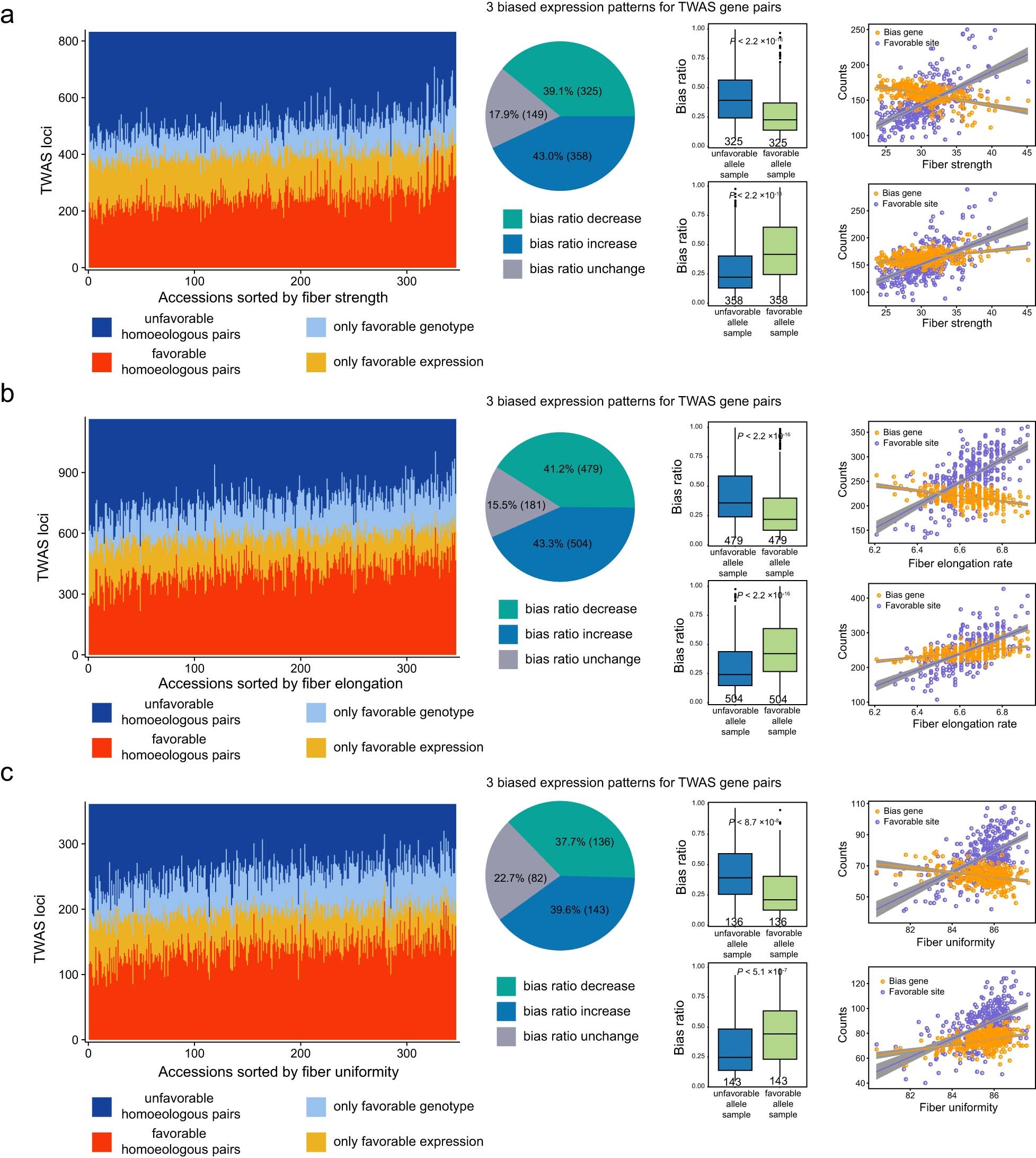
Extended Data Fig. 7: Relationships between homoeologous expression and three fiber quality-related traits.
From: Regulatory controls of duplicated gene expression during fiber development in allotetraploid cotton

a, Proportional distribution of four types of homoeologous genes in accessions that were sorted by fiber strength. The pie chart shows the ratio of gene pairs with different patterns of bias score change. The boxplots indicate gene pairs that show a significant difference in bias score (two-sided Wilcoxon rank sum test; center line, median; box limits, first and third quartiles; whisker, 1.5× interquartile range). The right panel shows correlation between the number of gene pairs with biased expression, the number of favorable loci, and fiber strength, the gray band represent 95% confldence interval for the fitted regression. b, Proportional distribution of four types of homoeologous genes in accessions that were sorted by FE. c, Proportional distribution of four types of homoeologous genes in accessions that were sorted by FU.