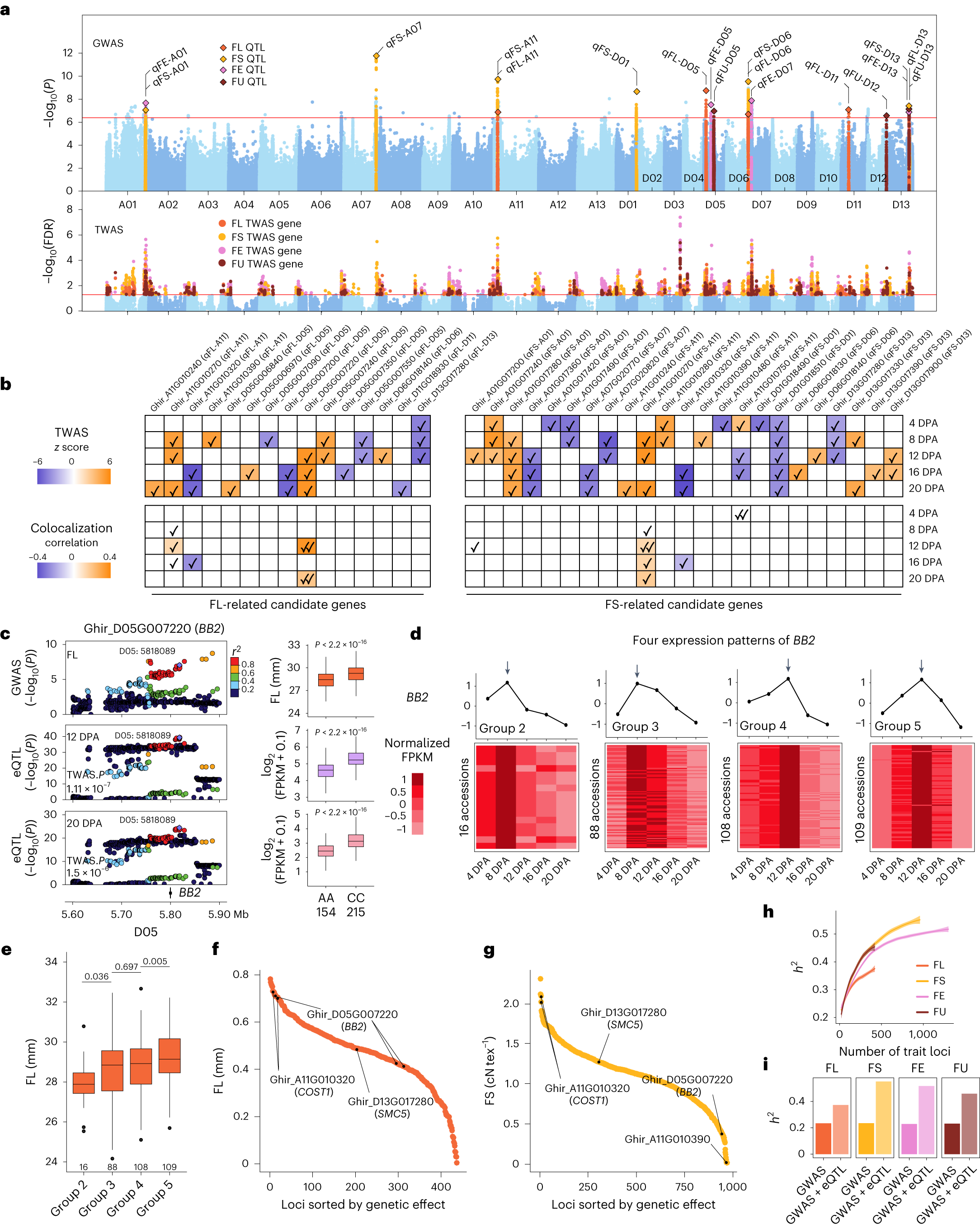
Fig. 2: Fine-mapping of fiber quality associations.
From: Regulatory controls of duplicated gene expression during fiber development in allotetraploid cotton

a, Manhattan plot of the genome-wide association study (top panel) and transcriptome-wide association study (bottom panel) for fiber quality. Significant QTLs are labeled. Significance thresholds of P = 3.76 × 10−7 (one-sided F test) and FDR = 0.05 (P value of two-sided Student’s t test corrected by FDR) were used, respectively. b, Phenotypic effects (TWAS z score or correlation between expression and phenotype) of FL/FS-related candidate genes. Strategies are shown at the left, with illustrative color ranges. Positive z scores or correlations are shown in orange and negative values in purple. Significant genes are marked with ‘check mark.’ c, Regional association plots for FL (top row) and eQTLs for gene Ghir_D05G007220 (BB2) at 12 DPA and 20 DPA. Chromosomal location and gene position were labeled at the bottom. The lead SNPs are highlighted with a purple diamond. Boxplots on the right panel show fiber length and BB2 expression for accessions with different genotypes (n = 154 versus 215; two-sided Wilcoxon rank-sum test; centerline, median; box limits, first and third quartiles; whisker, 1.5× interquartile range). d, Expression profiles of Ghir_D05G007220 (BB2) in 340 accessions were divided into eight expression groups. The figure shows the four larger expression groups. Heatmaps showing normalized FPKM in each accession at each timepoint. Line charts showing the mean expression of accessions at each timepoint. The arrow points to the timepoint with the highest mean expression. e, Boxplot for fiber length of accessions with different expression patterns (n = 16 versus 88 versus 108 versus 109; two-sided Student’s t test; centerline, median; box limits, first and third quartiles; whisker, 1.5× interquartile range). f,g, Dot plot for the genetic effect of variants associated with FL/FS-related candidate genes. X axis indicates the variants sorted by genetic effect. Y axis indicates the genetic effect of variants. The representative variants and regulated genes are labeled. h, The heritability accumulation accompanying the increase of genetic variants. i, The heritability is explained by only GWAS loci and both GWAS loci and eQTLs.