Extended Data Fig. 1: Gene expression atlas in fiber development.
From: Regulatory controls of duplicated gene expression during fiber development in allotetraploid cotton

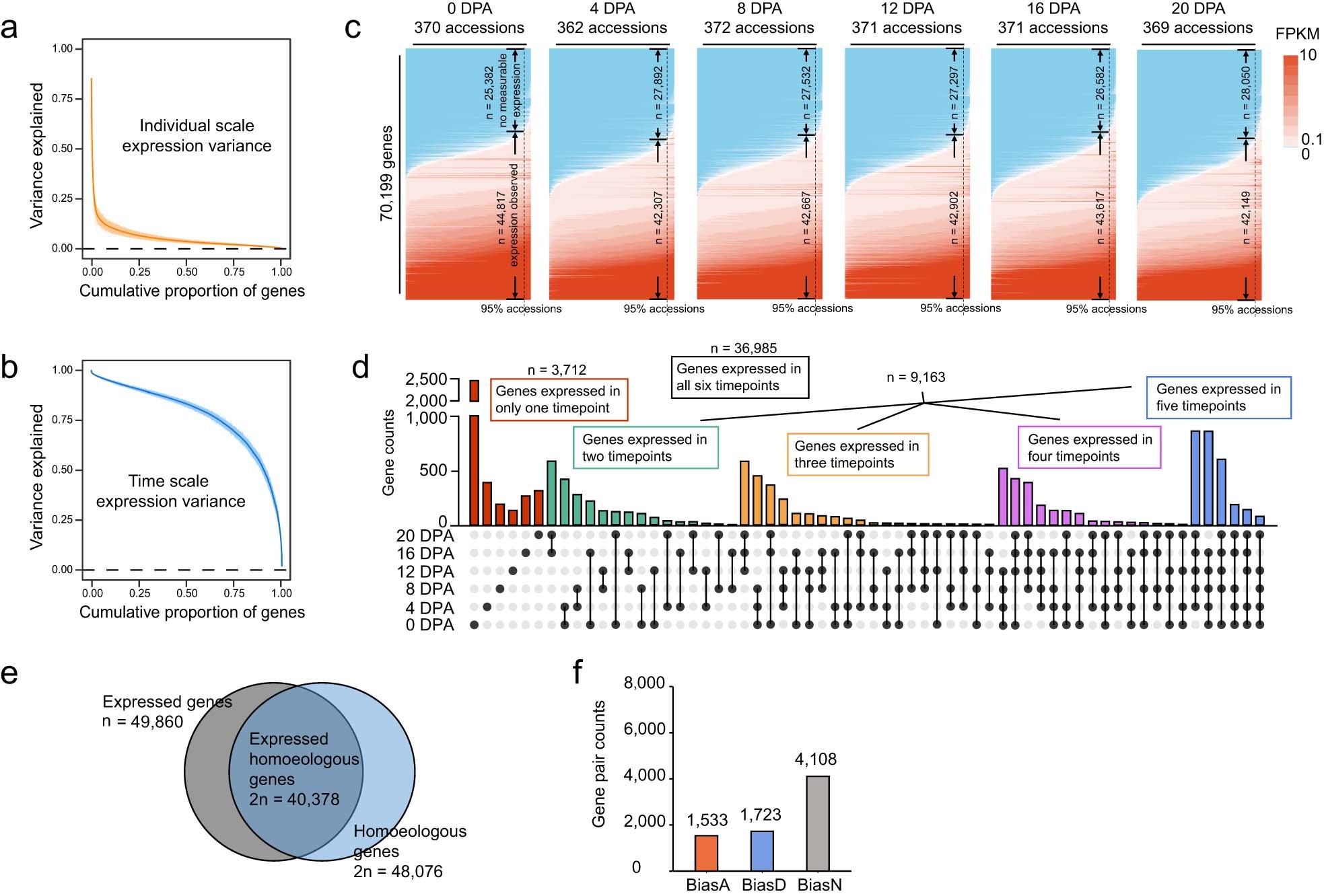
a, Proportion of gene expression variance explained by differences among accessions. Orange band represents 95% confidence interval for the fitted regression. b, Proportion of gene expression variance explained by differences among developmental timepoints. Blue band represents 95% confidence interval for the fitted regression. c, Heatmaps of gene expression in all accessions in ovules (0 DPA) and fibers (4 DPA, 8 DPA, 12 DPA, 16 DPA, 20 DPA). Genes were sorted by proportion of accessions with observed expression. d, Venn diagram showing the number of genes expressed in one to six timepoints. e, The number of expressed homoeologous gene pairs. f, The number of expressed homoeologous gene pairs with steady expression bias. Brown, expression bias towards the At (BiasA); blue, expression bias towards the Dt (BiasD); gray, without expression bias (BiasN).