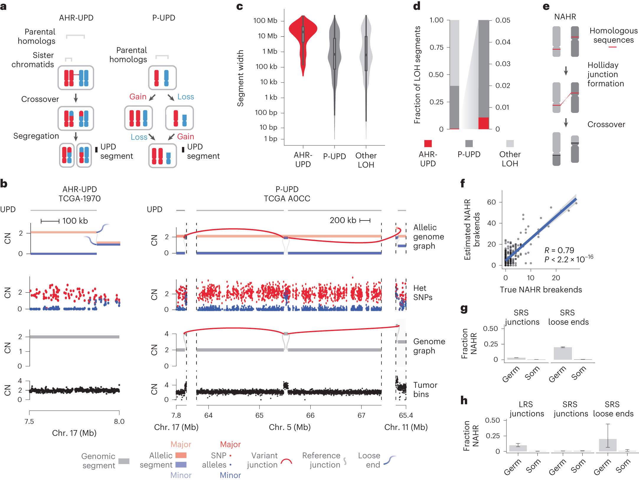
Fig. 4: AHR rarely drives CN-mappable breakends.
From: Most large structural variants in cancer genomes can be detected without long reads

a, Schematic showing mechanistic differences between AHR and P-UPD, two mechanisms that give rise to segmental UPD. b, Examples of AHR-UPD (left) and P-UPD (right). The allelic graph (top subpanel) shows parental homolog-specific CN, which matches purity- and ploidy-transformed allelic SNP read counts (scatterplot, second subpanel from top) (Supplementary Information). The AHR-UPD locus shows no breakends in the total CN JaBbA v1 graph (third subpanel) but a pair of loose ends in the allelic graph. By contrast, the P-UPD locus does not harbor a pair of allelic graph loose ends, but rather contains a copy-altered breakend in both the allelic and total CN JaBbA v1 graphs. Het, heterozygous. c, Width distribution of segments produced by AHR-UPD, P-UPD and all other LOH (n = 545 AHR-UPD ranges, 39,877 P-UPD ranges and 61,469 other LOH ranges from 1,330 tumors). In box plots, the line represents the median, the body represents the IQR and whiskers extend to 1.5 times the IQR. d, Fractional contribution of P-UPD, AHR-UPD and other forms of LOH to the total number of LOH segments. e, Schematic of NAHR. f, Number of estimated (y axis) versus true (x axis) NAHR-mediated breakends per simulated sample (n = 500 simulated genomes). The blue line shows the line of best fit, with Pearson’s correlation coefficient provided on the graph; error bands show the standard error of the prediction. The P value was calculated from the t distribution of Pearson’s correlation coefficient test statistic. g, Fraction of somatic junctions, somatic loose ends and germline loose ends consistent with NAHR rearrangements in the SRS pan-cancer whole-genome cohort (n = 1,330 samples). Error bars represent the 95% CIs on the binomial proportion. Germ, germline; Som, somatic. h, Fraction of germline and somatic LRS junctions, SRS junctions and SRS loose ends consistent with NAHR in a separate melanoma and breast cancer cohort with paired SRS and LRS whole-genome profiles (n = 11 samples). Error bars represent 95% CIs on the binomial proportion.